文档详情

DDR2布线规则

小**
实名认证
店铺
DOC
70KB
约2页
文档ID:159929562
DDR2布线规则_第1页
1/2

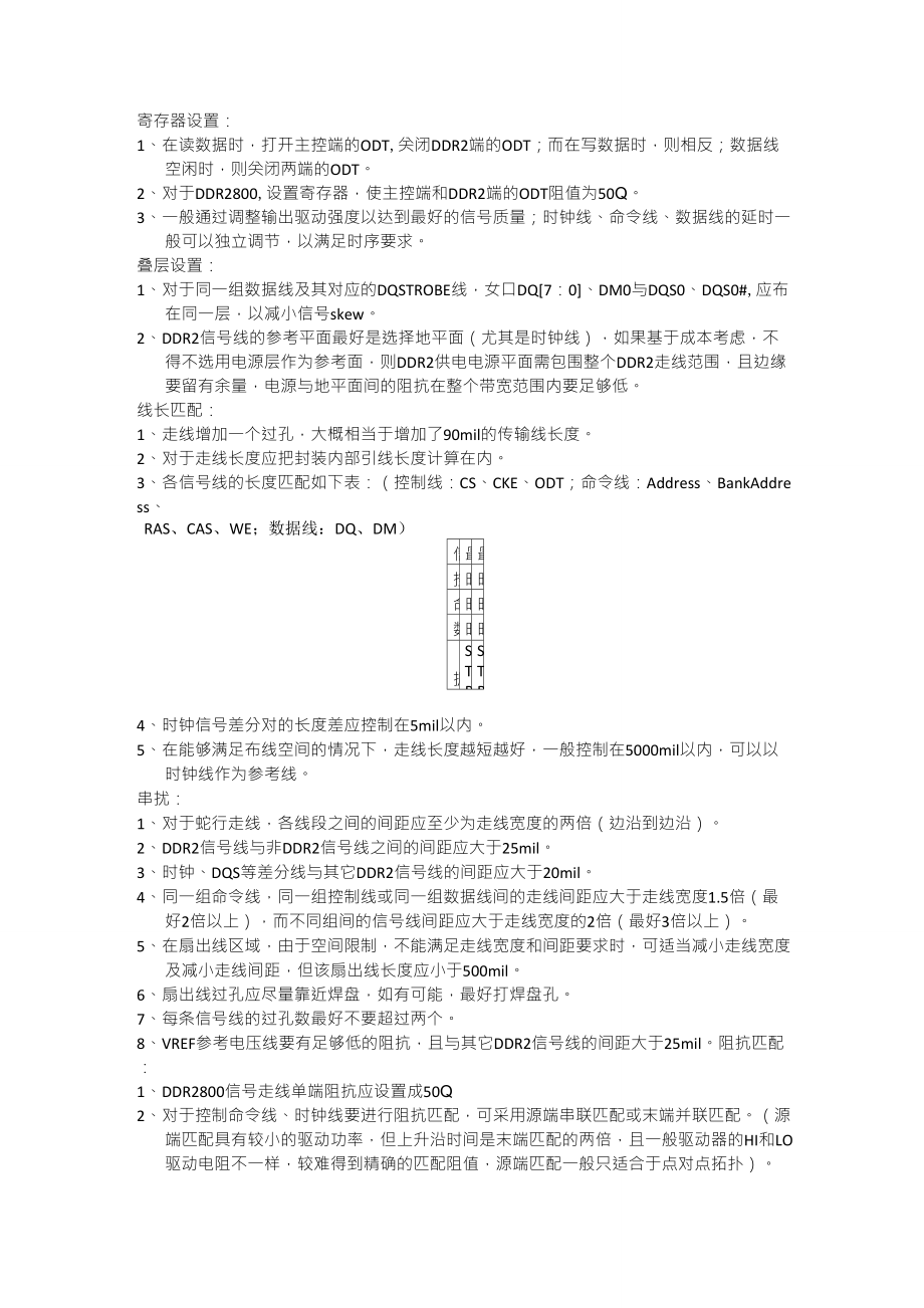
寄存器设置:1、在读数据时,打开主控端的ODT,关闭DDR2端的ODT;而在写数据时,则相反;数据线空闲时,则关闭两端的ODT2、对于DDR2800,设置寄存器,使主控端和DDR2端的ODT阻值为50Q3、一般通过调整输出驱动强度以达到最好的信号质量;时钟线、命令线、数据线的延时一般可以独立调节,以满足时序要求叠层设置:1、对于同一组数据线及其对应的DQSTROBE线,女口DQ[7:0]、DM0与DQS0、DQS0#,应布在同一层,以减小信号skew2、DDR2信号线的参考平面最好是选择地平面(尤其是时钟线),如果基于成本考虑,不得不选用电源层作为参考面,则DDR2供电电源平面需包围整个DDR2走线范围,且边缘要留有余量,电源与地平面间的阻抗在整个带宽范围内要足够低线长匹配:1、走线增加一个过孔,大概相当于增加了90mil的传输线长度2、对于走线长度应把封装内部引线长度计算在内3、各信号线的长度匹配如下表:(控制线:CS、CKE、ODT;命令线:Address、BankAddress、RAS、CAS、WE;数据线:DQ、DM)信号类别最小长度最大长度控制线时钟线长度-500mil时钟线长度-0命令线时钟线长度-500mil时钟线长度+500mil数据STROBE线时钟线长度-250mil时钟线长度+250mil数据线-数据STROBE线(同一数据组)STROBE长度-220milSTROBE长度-180mil4、时钟信号差分对的长度差应控制在5mil以内。

5、在能够满足布线空间的情况下,走线长度越短越好,一般控制在5000mil以内,可以以时钟线作为参考线串扰:1、对于蛇行走线,各线段之间的间距应至少为走线宽度的两倍(边沿到边沿)2、DDR2信号线与非DDR2信号线之间的间距应大于25mil3、时钟、DQS等差分线与其它DDR2信号线的间距应大于20mil4、同一组命令线,同一组控制线或同一组数据线间的走线间距应大于走线宽度1.5倍(最好2倍以上),而不同组间的信号线间距应大于走线宽度的2倍(最好3倍以上)5、在扇出线区域,由于空间限制,不能满足走线宽度和间距要求时,可适当减小走线宽度及减小走线间距,但该扇出线长度应小于500mil6、扇出线过孔应尽量靠近焊盘,如有可能,最好打焊盘孔7、每条信号线的过孔数最好不要超过两个8、VREF参考电压线要有足够低的阻抗,且与其它DDR2信号线的间距大于25mil阻抗匹配:1、DDR2800信号走线单端阻抗应设置成50Q2、对于控制命令线、时钟线要进行阻抗匹配,可采用源端串联匹配或末端并联匹配源端匹配具有较小的驱动功率,但上升沿时间是末端匹配的两倍,且一般驱动器的HI和LO驱动电阻不一样,较难得到精确的匹配阻值,源端匹配一般只适合于点对点拓扑)。

3、对于单端信号线,源端端接电阻加驱动电阻值等于走线阻抗;而末端端接电阻等于走线阻抗,端接电压为DDR2供电电压的一半,通常需使用专用的DDR2端接稳压电源,在整个带宽范围内具有低阻抗,高动态响应能力等性能4、Clock、datastrobe等差分信号线应尽量设计成紧耦合差分对,即差分对内间距应小于走线宽度走线应对称,如同时改变线宽,同时打过孔等5、对于Clock差分信号线,如有两个负载,则各分支线长度应尽量短且对称,每条分支线末端用200Q电阻进行并联端接6、并联端接电阻的走线长度应控制在250mil以内对于点对点拓扑的末端端接电阻,应放在接收器后面7、对于控制命令线,如有多个负载,应采用星型连接,各分支线长度应短且对称,并在分支点进行阻抗匹配,阻值等于走线阻抗如图:其中L2大于250mil,小于1500mil;L3小于250mil;各分支对称段的长度偏差应小于50mil)8、有时为降低功耗,可以关闭ODT功能,此时,对于点对点拓扑的数据线,可以在DDR端进行串联端接;而对控制命令线不做匹配,但要加大走线间距不推荐使用)。

下载提示
相关文档
正为您匹配相似的精品文档