文档详情

石门晓星医院建设项目

ch****o
实名认证
店铺
DOC
337.01KB
约56页
文档ID:156591383
石门晓星医院建设项目_第1页
1/56

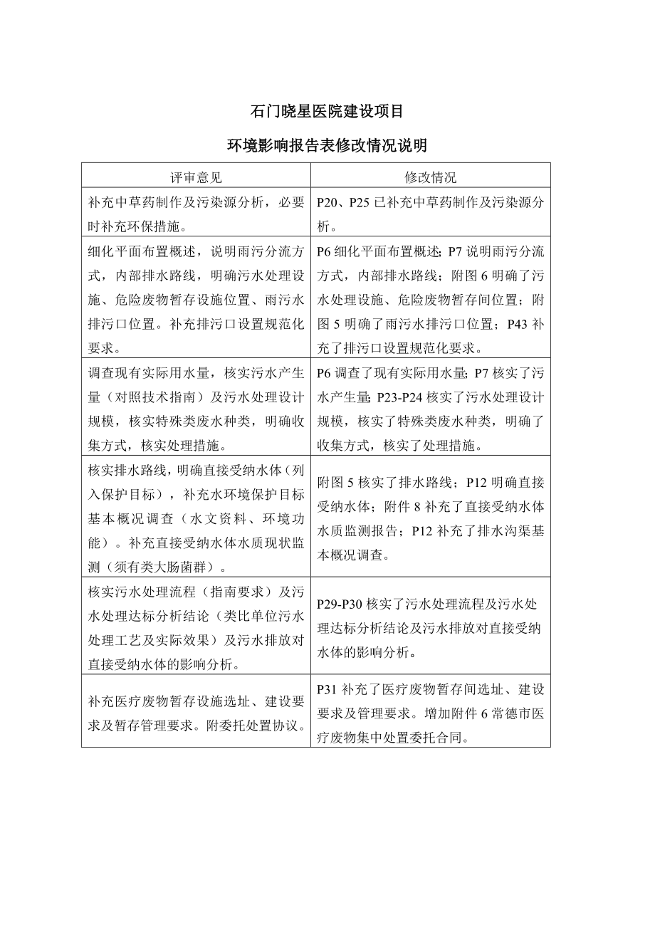
石门晓星医院建设项目环境影响报告表修改情况说明评审意见修改情况补充中草药制作及污染源分析,必要时补充环保措施P20、P25已补充中草药制作及污染源分析细化平面布置概述,说明雨污分流方式,内部排水路线,明确污水处理设施、危险废物暂存设施位置、雨污水排污口位置补充排污口设置规范化要求P6细化平面布置概述;P7说明雨污分流方式,内部排水路线;附图6明确了污水处理设施、危险废物暂存间位置;附图5明确了雨污水排污口位置;P43补充了排污口设置规范化要求调查现有实际用水量,核实污水产生量(对照技术指南)及污水处理设计规模,核实特殊类废水种类,明确收集方式,核实处理措施P6调查了现有实际用水量;P7核实了污水产生量;P23-P24核实了污水处理设计规模,核实了特殊类废水种类,明确了收集方式,核实了处理措施核实排水路线,明确直接受纳水体(列入保护目标),补充水环境保护目标基本概况调查(水文资料、环境功能)补充直接受纳水体水质现状监测(须有类大肠菌群)附图5核实了排水路线;P12明确直接受纳水体;附件8补充了直接受纳水体水质监测报告;P12补充了排水沟渠基本概况调查核实污水处理流程(指南要求)及污水处理达标分析结论(类比单位污水处理工艺及实际效果)及污水排放对直接受纳水体的影响分析。

P29-P30核实了污水处理流程及污水处理达标分析结论及污水排放对直接受纳水体的影响分析补充医疗废物暂存设施选址、建设要求及暂存管理要求附委托处置协议P31补充了医疗废物暂存间选址、建设要求及管理要求增加附件6常德市医疗废物集中处置委托合同建设项目环境影响报告表项 目 名 称: 石门晓星医院建设项目 建 设 单 位: 石门晓星医院 编制日期:二〇一八年五月国家环境保护部制《建设项目环境影响报告表》编制说明《建设项目环境影响报告表》由具有从事环境影响评价工作资质的单位编制1.项目名称――指项目立项批复时的名称,应不超过30个字(两个英文字段作一个汉字)2.建设地点――指项目所在地详细地址,公路、铁路应填写起止地点3.行业类别――按国标填写4.总投资――指项目投资总额5.主要环境保护目标――指项目区周围一定范围内集中居民住宅区、学校、医院、保护文物、风景名胜区、水源地和生态敏感点等,应尽可能给出保护目标、性质、规模和距厂界距离等6.结论与建议――给出本项目清洁生产、达标排放和总量控制的分析结论,确定污染防治措施的有效性,说明本项目对环境造成的影响,给出建设项目环境可行性的明确结论。

同时提出减少环境影响的其他建议7.预审意见――由行业主管部门填写答复意见,无主管部门项目,可不填8.审批意见――由负责审批该项目的环境保护行政主管部门批复建设项目基本情况项目名称石门晓星医院建设项目建设单位石门晓星医院法人代表王泳军联系人王泳军通讯地址石门县夹山镇栗山村晓星联系/邮政编码415300建设地点石门县夹山镇栗山村晓星7组立项审批部门石门县发展和改革局批准文号石发改备[2017]89号建设性质新建行业类别及代码Q8411综合医院占地面积(平方米)2619绿化面积(平方米)220 总投资(万元)800其中:环保投资(万元)40环保投资占总投资比例5%评价经费(万元)/预投产日期2018年6月工程内容及规模:一、项目由来石门晓星医院位于石门县夹山镇栗山村晓星7组,项目内西面原是石门县夹山镇晓星村卫生室,于2002年建成,2018年3月19日拆除,原卫生室达不到村民的医疗健康水平,现修建石门晓星医院,本项目占地面积2619m2,总建筑面积4257.8m2,诊疗科目为内科、外科、儿科、中医科、医学检验、医学影像科同时包括项目区内道路及场地硬化、供配电、给排水、消防等配套设施的建设。

由于石门晓星医院已经建成一栋6层的综合楼,未做环评,现在在原有的基础上继续建住院楼以及新建一套污水处理设施,本次环评对结合原有情况对医院环境现状进行环境影响评价为了完善本项目的环保手续,根据《中华人民共和国环境保护法》、《中华人民共和国环境影响评价法》和《建设项目环境保护管理条例》(国务院1998年第253号令)中的有关规定,石门晓星医院委托湖南美景环保科技咨询服务有限公司对该项目进行环境影响评价,我单位接受委托后,认真研究该项目的有关材料,并进行了实地踏勘和调研,收集和核实有关材料及工程资料、监测的基础上,编制完成了本项目的环境影响报告表本评价不涉及含辐射的各医疗设备的环评,含辐射设备将另作环评本次环评建议医院应按照《中华人民共和国放射性污染防治法》和《放射性同位素与射线装置安全和防护条例》的要求,办理相关手续,制定相关管理措施,加强放射性污染防治管理,防止放射性污染二、 编制依据1、法律法规及相关政策(1)《中华人民共和国环境保护法》(2015年1月1日);(2)《中华人民共和国水污染防治法》( 2017年6月27日);(3)《中华人民共和国大气污染防治法》(2016年1月1日);(4)《中华人民共和国环境噪声污染防治法》(1997年3月1日);(5)《中华人民共和国固体废物污染环境防治法》(2016年11月6日修正);(6)《建设项目环境保护管理条例》(2017年7月16日修改);(7)《中华人民共和国环境影响评价法》(2016年9月1日);(8)《产业结构调整指导目录》(2011年本)(2013年修正);(9)《国务院关于加强环境保护重点工作的意见》(国发【2011】35号;(10)国务院关于印发水污染防治行动计划的通知《水污染防治行动计划》(国发〔2015〕17号),2015年4月2日;(11)国务院关于印发大气污染防治行动计划的通知《大气污染防治行动计划》国发〔2015〕17号,2015年4月2日 ;(12)《建设项目环境影响评价分类管理名录》(2018年4月28日);(13)《常德市大气污染防治行动计划实施方案》;(14)《医疗卫生机构医疗废物管理办法》(中华人民共和国卫生部令第36号),2003年10月15日实施;(15)《医疗废物集中处置技术规范》(环发【2003】206号);(16)《医疗机构水污染物排放标准》(GB18466-2005);(17)《危险废物贮存污染控制标准》(GB18597-2001)(2013年修订);(18)《常德市医疗废物处理实施办法(试行)》;(19)《医疗废物专用包装物、容器标准和警示标识规定》(HJ421-2008);(20)《医疗废物转运车技术要求》(GB19217-2003);(21)《医院污水处理技术指南》(2013年版);(22)《国家危险废物名录 》(2016年3月30日修订);(23)《医疗废物分类名录》(卫医发[2003]287号)。

2、环评技术导则(1)《环境影响评价技术导则-总纲》(HJ2·1—2016);(2)《环境影响评价技术导则-大气环境》(HJ2·2—2008);(3)《环境影响评价技术导则-地面水环境》(HJ/T2·3—93);(4)《环境影响评价技术导则-声环境》(HJ2·4—2009);(5)《环境影响评价技术导则-生态影响》(HJ19—2011);(6)《环境影响评价技术导则-地下水环境》(HJ610—2016)3、有关技术文件(1)石门晓星医院提供的相关技术资料;(2)石门晓星医院平面布置图;三、项目建设地址及周边环境石门晓星医院位于石门县夹山镇栗山村晓星7组,以前有石门县夹山镇晓星村卫生室,是医疗慈善用地,无遗留环境问题,医院东侧、北侧、南侧均为山林,西侧5-200m有居民10户详见附图4项目周边环境图四、项目概况1、项目简介项目名称:石门晓星医院建设项目建设单位:石门晓星医院建设地点:石门县夹山镇栗山村晓星7组,项目所在地中心坐标:北纬29.521745,东经111.389018(地理位置见附图1)项目性质:新建类别:一级医院功能:其特色是以骨科诊疗体系为中心,包含内科、外科、儿科、中医科、医学检验、医学影像科。

2、工程内容、规模本项目位于石门县夹山镇栗山村晓星7组,取得了宗地编号石供2018-03的国有建设用地使用权,出让年限50年规模:占地面积2619m2,总建筑面积4257.8m2医院设有职员10人,设置床位50张,项目设计日最大门诊量50人(年接诊人数18250人)项目主要建设内容见表1,主要经济技术指标见表2表1工程建设内容一览表类别序号名称主要建设内容主体工程1综合楼(已建成)一层有药房一间、换药间1间、换药排队等候室1间、注射室1间、注射配药室1间;二层、四层各有病房9间、护士站1间、处置室1间、治疗室1间;三层有病房7间、护士站1间、处置室1间、治疗室1间;五层有病房7间、护士站1间、消毒室1间、处置室1间、治疗室1间;六层有病房4间、信息机房1间、住房2间、库房1间,占地面积约506.91m2,建筑面积约3041.46m22住院楼4层楼,占地面积约305.1m2,建筑面积约1220.4m2公用工程1供电市政供电,不设置发电机 2供水市政供水3供热电加热方式提供热水,不设置锅炉辅助工程1地面停车位12个环保工程1医疗废水医疗废水经化自建污水处理站处理后经250米专管进排水沟,排水沟流经5.45公里最后排入道水2噪声隔声、降噪等措施3固废医疗废物医疗废物暂存间,定期交有医疗废物处理资质的单位进行处理处置生活垃圾交由环卫部门处理表2主要技术经济指标序号名称单位数量备注1总建筑面积m24257.82就诊流量人次/ 日503床位张504总投资万元8005医务人员人106全年运作天数天3657营业时间/24h3、项目主要原辅材料及能源消耗根据建设方提供资料,主要原辅材料及能源消耗情况详见表3。

表3 项目主要原辅材料及能源消耗表序号名称单位年用量备注1一次性空针、输液管件3002一次性手套件1303酒精升100484消毒液升6005络合碘升3006棉签纱布千克3007氯化钠瓶500500g/瓶8一次性口罩包80030只/包95ml注射针支60010水t/a4927.5市政管网11电kw·h/市政电网4、主要设备本项目主要设备详见表4表4主要设备一览表序号品名品牌规格/型号数量备注1多功能数字化X射线摄影系统安健科技DT5701套2心电图机科曼CM1200B1台3医用生物显微镜永兴生物1台4全自动洗胃机斯曼峰DXW-A1台5电动吸引器斯曼峰YX98002台6医用卧室高压灭菌器滨红280YDB1台7多功能骨科牵引床涂源ABS/双摇10张8中曲多功能护理床益海ABS30张9手术冲洗车涂源不锈钢1个10医用抢救车涂源ABS2个11床头柜益海ABS4012中心供养金利海40床5、总平面布置本项目工程内共有2栋建筑物,分别为1栋4F住院楼、1栋6F综合楼自西向东分别是前场、综合楼、乔木带、住院楼和消防回车场其中,综合楼1层有药房一间、换药间1间、换药排队等候室1间、注射室1间、注射配药室1间;二层有病房9间、护士站1间、处置室1间、治疗室1间;三层有病房7间、护士站1间、处置室1间、治疗室1间;四层有病房9间、护士站1间、处置室1间、治疗室1间;五层有病房7间、护士站1间、消毒室1间、处置室1间、治疗室1间;六层有病房4间、信息机房1间、住房2间、库房1间;住院楼4层均为病房。

化粪池位于前场,固废暂存间位于综合楼1楼东侧,污水处理设施建在项目西侧(原村卫生室),项目西侧有村道,运输方便,布局合理医院总平面布置图见附图6五、公用工程1、给排水工程(1)给水工程由城市自来水管网供给项目用水,在调查现状实际用水量过程中,通过咨询医院方现有实际用水量可知,目前医院实际用水量约15t/d,即5475t/a本项目营运期间,床位数50张,按照《湖南省用水定额》DB43T388-2014要求,二级以下医院,用水定额全院综合300L/床·d,用水量为15t/d结合实际用水量与用水定额,本项目用水量为15t/d,5475t/a2)排水工程根据《医院污水处理技术指南》要求,新建医院污水排放量应根据《民用建筑工程设计技术措施》建质[2003]4号进行取值设计,排水量按照用水量的85%-95%计算,本项目排水量按90%计算拟建项目用水分析见表5,本项目水平衡分析见图1表5 石门晓星医院项目用水排水分析表用水环节用水量污水量m3/dm3/am3/dm3/a全院综合15 547513.54927.5 图1 项目水平衡分析图单位:m3/d13.5区域排水:区域雨水从项目西面排水沟排入道水项目排水:医疗废水进入化粪池、一体化污水处理设施处理后,经项目西面排水沟流经5.45公里由杨家咀段排入道水;项目排水线路见附图5。

2、供电本项目用电接自夹山镇乡镇电网,不设置柴油发电机3、暖通系统项目采用分体式空调,不设中央空调,没有建设锅炉4、劳动定员及工作制度本项目医护人员及行政管理人员共10人建成营业后,全年营业365天,营业时间为全天24h5、建设进度安排为了加快工程建设步伐,在确保工程质量的前提下,加强建设进程中的各项管理工作,编好施工组织设计,搞好安全施工,本工程总工期为6个月现将实施进度大体安排如下:①2018年5月,完成施工前期准备工作,包括项目报批、勘探、设计等;②2018年6月~2018年8月,完成土建工作;③2018年8月~2018年9月,完成外装饰、室内装饰安装及室外绿化工程等配套设施建设;④2020年10月竣工验收,全部收尾交付使用根据以上进度计划要求,结合工程各施工建设阶段工程量和复杂程度,对建设时序做出具体安排,并使各阶段工作相互衔接与本项目有关的原有污染情况及主要环境问题:1、与本项目有关的原有污染情况及主要环境问题项目位于石门县夹山镇栗山村晓星7组,项目范围内西面原是石门县晓星村卫生室,通过现场踏勘可知原石门县晓星村卫生室已经拆除,据调查,原用地没有污染投诉或污染纠纷2、石门县夹山镇晓星村卫生室主要污染及排放情况1、废水结合现场踏勘,石门县夹山镇晓星村卫生室废水采取二级沉淀化粪池处理工艺,该工艺不属于《医院污水处理技术指南》中推荐的任何处理工艺类型,并且处理的出水水质不能达到《医疗机构水污染物排放标准》(GB18466-2005)表2中排放标准值。

故本项目废水采取二级沉淀化粪池处理工艺是不符合环保要求2、废气由于卫生院现有污水处理设备为二级沉淀化粪池,位于地下,且无水解酸化、曝气等工序,臭气散发量少,其对环境影响较小3、噪声石门县夹山镇晓星村卫生室的医疗设备噪声较低,没有明显的噪声污染,噪声源主要为空调外机运行时产生的噪声,空调外机运行时噪声约为65~70dB(A)根据景倡源检测(湖南)有限公司于2018年4月23日-4月24日在本项目场址进行了一期噪声现场监测,医院厂界噪声值均能达到《工业企业厂界环境噪声排放标准》(GB12348-2008)的2类标准值4、固体废物根据调查及收集资料,目前石门县夹山镇晓星村卫生室固废主要为医疗垃圾和生活垃圾,医疗垃圾约5t/a包括体温表、输液管、一次性注射器、压血板等医疗器材,医疗中使用过的纱布绷带、脱脂棉等废料,血、尿、便、痰、呕吐物等检验标本、化验用器材等废弃物,还有废弃的诊断用品、病区卫生清洁用擦布、废拖把等;生活垃圾产生量约10t/a医疗废物经院方收集后,暂存于危废暂存间时,定期交由有资质的公司处理3、工程存在的问题及整改措施经现场踏勘及分析、监测可知,项目现存在以下问题,需采取的有关整改措施详见下表6。

表6项目存在环保问题及整改措施一览表污染物来源污染物类型存在的问题及现采取的环保措施是否符合环保要求整改措施//未批先建否通过环评审批达到环保要求水污染物医院废水二级沉淀化粪池处理后外排否拟建一套一体化污水处理设备+消毒处理工艺,消毒剂采用活性氧消毒剂建设项目所在地环境简况自然环境简况1、地理位置石门县位于湖南省北部,地处东经110°29′04″-111°32′30″,北纬26°16′06″-30°8′49″之间东西极长109km,南北最宽106km东接澧县、临澧县,南连桃源县,西临桑植县,北与湖北省交界,西南与慈利县毗邻本项目位于石门县夹山镇栗山村晓星7组2、地形、地貌、地势石门县地处武陵山向洞庭湖平原过渡地带,轮廓大体上是北阔南窄的“倒葫芦”状,地势西北高、东南低,自西北向东南倾斜境内“十分土地八分山”,以山地为主西北部地势高峻,山原和岩溶地貌发育,山岭绵延,河谷纵深,山峰海拔多在1000m以上,以壶瓶山海拔2099m为石门最高峰;东南部地势低平开阔,丘陵交错,并有多处河谷平原,海拔一般在500m以下,以易家渡的蔡家溪与澧水汇合处为最低,海拔42m县境地层发育较全,从元古界冷家溪群到新生界第四系均有出露;构造形迹以燕山期褶皱为主,武陵、喜山期褶皱次之,断裂不太发育,整体上北部较复杂、南部较简单。

3、气象条件石门县地处中亚热带向北亚热带过渡的季风湿润气候区内,总的气候特征为冬夏长,春秋短,四季分明,光照充足,雨水丰沛,温暖湿润,灾害天气较多,光、温、水的地域差异明显年平均气温16.7℃,变幅在16.0~17.5℃之间,最冷月是1月,平均气温4.9℃,最热为7月,平均气温28.3℃,气温年较差23.4℃,极端高温40.9℃,极端低温零下13.0℃年平均降水量为1364.8mm,年平均降水量最多达2215.8mm,最少仅962.4mm最大积雪深度达23cm年平均霜日21.6d,最多年34d,最少年10d,年平均无霜期280d,最长316d,最短214d平均日照为1587.6h,最多年达1850.7h,最少年为1141.5h年平均蒸发量1392.6mm,最大1698.6mm,最小1154.7mm年平均风速2.2m/s4、水文本项目直接受纳水体是项目西面的排水沟渠,此排水沟源于栗山坡,自西向东流向晓星村,再自北向南流入杨家咀段道水,排水沟全长约7.8公里此排水沟作用于将边沟、截水沟和路基附近、庄稼地里、住宅附近低洼处汇集的水引向路基、庄稼地、住宅地以外道水源出慈利县五雷山的东、西泉两源流至石门县境,因建有蒙泉、东泉等水库,水流纵横,至南河口汇合后,始成为较大的河流。

自此东流6km至白洋湖,由白洋湖流7km至临澧县佘市桥,又曲折东流18km至临澧县城,自临澧县城再东流12km至沙溪河口,沙溪河自南来汇(源出鼎城区太阳山,全长44km,流域面积233km2,河流坡降1.06‰)环境质量状况建设项目所在地区域环境质量现状及主要环境问题1、环境空气质量现状(1)监测点位为了了解本项目评价区域环境空气质量现状,本次环评引用石门县环境质量常规监测2017年5月27~30日数据,大气采样点位于石门县环境保护局(项目东北面8.2km)2)监测因子环境空气质量常规监测因子为SO2、NO2和PM103)评价标准 本次评价执行《环境空气质量标准》(GB3095-2012)中相应污染物二级标准4)监测结果及评价石门县环境质量常规监测2017年5月27~30日数据资料见表7表7项目区域环境空气质量监测结果一览表 单位:ug/m3监测点位项目SO2NO2PM10石门县环保局日均浓度范围(ug/m3)9~2020~2637~42平均值(ug/m3)152540最大超标倍数000超标率(%)000GB3095-2012中二级标准值(ug/m3)≤150≤80≤150根据表7监测结果分析,项目所在地的大气主要因子均达到《环境空气质量标准》(GB3095-2012)中二级标准。

2、地表水环境质量现状(1)调查对象本项目医疗机构废水经自建污水处理站处理后排入沟渠,沿039乡道排入道水本环评委托景倡源检测(湖南)有限公司于2018年4月23日至4月24日对项目西侧直接受纳水体排水沟渠进行了监测2) 监测点位项目污水排放口沟渠上游500m以及下游500m处3)监测因子地表水质量现状监测因子为总磷、CODCr、BOD5、氨氮、类大肠菌群数4)评价标准本次检测的点位水质执行《地表水环境质量标准》(GB3838-2002)Ⅲ类标准;(5)监测结果及评价监测结果见下表8表8 2018年4月23日-4月24日地表水监测结果检测点位检测因子检测结果(GB3838-2002)Ⅲ类标准值04月23日04月24日W1——项目所在地入沟渠上游500m化学需氧量81020生化需氧量0.60.84氨氮NDND1总磷0.010.010.2类大肠菌群数8.0×1035.0×1031×104W2——项目所在地入沟渠下游500m化学需氧量131620生化需氧量1.01.34氨氮0.2080.2101总磷0.020.030.2类大肠菌群数7.5×1031.0×1041×104由上表8可知,监测因子均符合《地表水环境质量标准》(GB3838-2002)中的Ⅲ类标准。

3、声环境质量现状(1)监测布点:为了解该区域内的声环境质量现状,本环评委托景倡源检测(湖南)有限公司于2018年4月23日-4月24日在本项目场址进行了一期噪声现场监测,共设4个噪声监测点,分别是N1项目东侧,N2项目南侧,N3项目西侧,N4项目北侧2)监测时间:2018年4月23日-4月24日10:00,22:00各监测一次,每次10分钟3)评价标准:执行《声环境质量标准》(GB3096-2008)2类标准[昼间60 dB(A)、夜间50 dB(A)]4)本次评价噪声监测结果,详见表9表9 声环境监测统计结果表[单位:dB(A)]检测点位检测时间检测结果昼间夜间N——项目场界东外1m04月23日52.843.704月24日53.743.6N2——项目场界南外1m04月23日58.447.804月24日57.947.2N3——项目场界西外1m04月23日54.744.604月24日55.645.2N4——项目场界北外1m04月23日53.743.904月24日54.343.7《声环境质量标准》(GB 3096-2008)2类标准为:昼60dB(A),夜50dB(A)从噪声现场监测数据与评价标准对比可知:评价区域内声环境质量达到《声环境质量标准》(GB 3096-2008)2类标准。

4、 生态环境质量现状该项目距离夹山国家森林公园约10.5公里,不在大气、水、声环境保护距离内据调查,项目所在区域周围未发现珍稀濒危动植物物种和需要特殊保护的树种主要环境保护目标本项目位于石门县夹山镇栗山村晓星7组,东、南、北侧均为山林,西侧为居民详见附图4)结合本项目的排污特点,确定项目主要环境保护目标,见表10表10 主要环境保护目标保护类别环境保护目标相对方位及距离功能保护级别大气环境、声环境项目西侧居民项目西面5-200m居住,10户《环境空气质量标准》(GB3095-2012)二级标准;《声环境质量标准》(GB3096-2008)中的2类标准地表水环境项目污水排入的沟渠项目西面250m排水沟地表水环境质量标准(GB3838-2002)Ⅲ类标准道水项目南面4.4km中河评价适用标准环境质量标准环境空气:执行《环境空气质量标准》(GB3095-2012)中二级标准地表水环境:执行《地表水环境质量标准》(GB3838-2002)Ⅲ类标准声环境:执行《声环境质量标准》(GB3096-2008)2类标准污染物排放标准废气:施工期执行《大气污染物综合排放标准》(GB16297-1996)中无组织排放监控浓度限值;营运期污水处理站恶臭执行《医疗机构水污染物排放标准》(GB18466-2005)中表3污水处理站周边大气污染物最高允许浓度。

废水:根据《医疗机构水污染排放标准》(GB18466-2005)4.1.2款规定:县级及县级以上或20张床位或以上的综合医疗机构和其他医疗机构污水排放执行《医疗机构水污染排放标准》(GB18466-2005)中表2的规定本项目设置床位50张,因此,医疗废水经污水处理装置处理达到《医疗机构水污染排放标准》(GB18466-2005)中表2的规定后排放具体标准值见表11表11 废水排放水质标准要求一览表单位:mg/L标准类型pHCODCrBOD5SS动植物油类NH3-N粪大肠菌群数《医疗机构水污染物排放标准》(GB18466-2005)6-9602020515500噪声:施工期执行《建筑施工厂界环境噪声排放标准》(GB12523-2011)中限值标准;营运期执行《工业企业厂界环境噪声排放标准》(GB12348-2008)2类标准固体废物:本项目生活垃圾排放标准执行《生活垃圾焚烧污染控制标准》(GB18485-2014);建筑垃圾固体废物均执行《一般工业固体废物贮存、处置场污染控制标准》(GB18599-2001)、危险废物执行《危险废物贮存污染控制标准》(GB18597-2001)及“关于发布《一般工业固体废物贮存、处置场污染控制标准》(GB18599- 2001)等3 项国家污染物控制标准修改单的公告”(环境保护部公告2013 年第36 号)。

总量控制指标“十三五”提出扩大污染物总量控制范围,将细颗粒物等环境质量指标列入约束性指标,根据拟建项目特点以及常德市管理要求,本环评确定本项目的总量控制因子为:COD、氨氮拟建项目所在镇域目前没有集中的污水处理厂,医院的废水经过一体化污水处理设施处理达标后排入沟渠,最后进入道水根据《医疗机构水污染物排放标准》(GB18466-2005)中表2中排放标准CODcr≤60mg/L,NH3-N≤15mg/L(水温>12℃),院区废水产生量为4927.5m3/a,则总量控制指标为CODcr:0.296t/a, NH3-N:0.074t/a建设项目工程分析一、工艺流程简述:1、施工期工艺流程图及产污环节N、S、WG、N、S、W本项目施工期工艺流程及产污环节见图2,营运期工艺流程及产污环节见图3图2 项目施工期工艺流程及产污节点图工艺流程概述:项目施工采用机械与人工结合的施工方法,施工机械主要有装载机、振捣机、切割机、混凝土运送车、电锯、升降机、风镐、电锤、载重卡车等主要施工工艺有:基础施工过程先用挖掘机进行基坑开挖,并辅以人工开挖,土石方就近堆放于基坑两侧,待基础施工后用于回填并压实;多余土石方及时外运,以防雨水冲刷造成水土流失,主要施工机械为矼泵、砼喷射机,污染物以施工噪声和建筑垃圾为主,会产生施工扬尘。

主体工程施工主要施工机械有砂轮切割机、塔吊、施工升降机、物料提升机、电动吊篮钢筋对焊机等,污染物以建筑垃圾、施工噪声、施工扬尘为主装修过程主要设备有钻孔机、切割机,污染物主要是噪声和装修废气设备安装、绿化主要产生材料包装、植物树枝等固体废物搬运过程会有噪声及运输扬尘产生项目不设施工营地2、营运期期工艺流程图及产污环节图3 项目营运期工艺流程及产污节点图工艺流程概述:项目建成后主要是为病人提供保健及医疗保障服务,以及中草药自作过程项目主要设置内科、外科、儿科、中医科、医学检验、医学影像科项目设有50个病床,均为常规用病房,本项目最大门诊量约为50人/天,病房及门诊将有医疗废水产生本项目检验科只进行血常规、肝功能等常规生化指标检验,不涉及含重金属试剂,产生少量生化性检验废水(不含重金属)本项目不开展同位素诊断的医疗项目,故项目不产生同位素诊疗、诊断放射性废水全院职工定员为10人,均只在项目内住宿,不在项目内就餐中草药制作工艺为人参、茯苓、白术、山药、陈皮、莲子、当归、红花等相关的叶片或根一起捣碎研磨成粉再熬制,过程中只产生无毒无害的固体废弃物2、施工期主要污染源分析(1)废气污染源分析施工阶段的废气污染源主要来施工扬尘(风力起尘、车辆行驶产生扬尘)、运输车辆的汽车尾气以及房屋装修产生的有机废气等。

①风力起尘由于施工需要,一些建筑材料需露天堆放,一些施工作业点表层土壤需人工开挖且临时堆放,在气候干燥又有风的情况下,会产生扬尘,其扬尘量可按堆场扬尘的经验公式计算:Q=2.1(V50-V0)3e-1.023W式中:Q——起尘量,kg/t·a;V50——距地面50m处风速,m/s;V0——起尘风速,m/s;W——尘粒的含水率,%起尘风速与粒径和含水率有关,因此,减少露天堆放和保证一定的含水率及减少裸露地面是减少风力起尘的有效手段粉尘在空气中的扩散稀释与风速等气象条件有关,也与粉尘本身的沉降速度有关由于扬尘的源强较低,根据类比调查,扬尘的影响范围主要在施工现场附近,100m以内扬尘量占总扬尘量的57%左右为了减少扬尘产生量,要求项目实施单位在施工阶段对汽车行驶路面勤洒水(每天不少于5次),可以使空气中粉尘量减少70%左右,可收到很好的降尘效果相关洒水降尘试验资料如下表12表 12 洒水降尘的试验资料距路边距离(m)52050100TSP浓度(mg/m3)不洒水10.262.881.120.87洒 水2.051.430.720.56当施工场地洒水频率为4-5次/d时,扬尘造成的TSP污染距离可缩小到20-50m范围内。

②车辆行驶产生扬尘车辆行驶产生的扬尘,在完全干燥情况下,可按下列经验公式计算:Q=0.123×(V/5)×(W/6.8)×0.85×(P/0.5)×0.75式中:Q——汽车行驶的扬尘,kg/km·辆;V——汽车速度,km/hr;W——汽车载重量,t;P——道路表面粉尘量,kg/m2Error! Reference source not found.为一辆10t卡车在通过一段长度为1km的路面时,不同路面清洁程度、不同行驶速度情况下的扬尘量由此可见,在同样路面清洁程度条件下,车速越快,扬尘量越大;而在同样车速情况下,路面越脏,则扬尘量越大因此限制车辆行驶速度及保持路面的清洁是减少汽车扬尘的有效手段表 13 汽车扬尘产生量车速P0.10.20.30.40.515(km/h)0.0510.0860.1160.1440.1710.28710(km/h)0.1020.1710.2320.2890.3410.57415(km/h)0.1530.2570.3490.4330.5120.86120(km/h)0.2550.4290.5820.7220.8531.435(2)废水污染源分析施工期施工人员食宿不在项目区,废水主要来自少量工程施工污水。

工程施工污水包括施工机械洗涤用水、施工现场清洗、建筑清洗、混凝土浇筑、养护、冲洗废水等,这部分污水主要污染物为SS、石油类、悬浮物,因为含量少,经隔油、沉淀后,回用于施工场地洒水3)噪声污染源分析施工期噪声主要来自施工机械噪声、施工作业噪声和运输车辆噪声施工机械噪声主要源强见表14,当多台机械设备同时作业时,产生噪声叠加,根据类比调查,叠加后的噪声增加3~8dB,一般不会超过10dB表14 施工期噪声声源源强表施工阶段声源声源强度施工阶段声源声源强度土石方阶段挖土机78~95装修、安装阶段电钻100~105空压机75~85手工钻100~105打桩机95~105无齿锯105压缩机75~85云石机100~110底板与结构阶段混凝土输送泵90~100角向磨光机100~115振捣器100~105电锯100~105电焊机90~95空压机75~85物料运输车辆类型及声级值见表15表15 物料运输车辆类型及声级值表施工阶段运输内容车辆类型声源强度[dB(A)]底板及结构阶段钢筋、商品混凝土混凝土罐车、载重车80~85装修阶段装修材料及必备设备轻型载重卡车75~80(4)固废污染源分析施工期固废主要来自建筑垃圾以及施工人员生活垃圾。

①建筑垃圾本项目建筑垃圾主要为建材损耗产生的垃圾、装修产生的建筑垃圾等,包括沙土、石块、水泥、碎木料、锯木屑、废金属、钢筋、铁丝等杂物,产生量约100t由环卫部门运走②生活垃圾拟建项目施工期生活垃圾产生系数以1kg/cap·d计,施工人数以30人计,则产生量为0.03t/d,施工天数为6个月,施工期共产生5.4t,通过定点收集、及时清运处理3、营运期主要污染源分析 (1)废气本项目不设食堂和发电机,无油烟废气;不设地下停车场,少量汽车尾气呈无组织排放 (2)废水①废水来源本项目废水主要为医疗废水,本项目排放污水的主要部门和设施有:门诊、治疗室、注射室,医院废水水质特征是:含有大量的病原体,如病菌、病毒和寄生虫卵等;含有消毒剂、药剂、试剂等多种化学物质本项目特殊废水种类如下: 1)酸性废水:医院化验室检验项目经常使用硝酸、硫酸等酸性物质,对酸性废水通常采用中和方法处理,如用NaOH或Ca(OH)2作为中和剂,将碱性中和剂投加到废水中搅拌达中和目的2)其他废液废水:a、粪大肠菌群数粪大肠菌群数通常作为衡量水质是否受到生活粪便污染的生物学指标粪大肠菌群指标的含义是指那些能在44.5℃、24hr内发酵乳糖产酸产气的、需氧及兼性厌氧的、革兰氏阴性的无芽孢杆菌,其反映的是存在于温是各不相同的。

本项目此类污水主要排放源有:门诊室、诊疗室、化验室、住院病房b、传染性细菌和病毒医院污水中经水传播的疾病主要是肠道传染病,如伤寒、痢疾、霍乱以及马鼻病、钩端螺旋体、肠炎等;由病毒传播的病症有肝炎、小儿麻痹等疾病主要的传染性细菌和病毒有伤杆菌、霍乱弧菌、肠道病毒和蠕虫卵等,主要排放源是诊疗室c、其它医院还使用少量的有机溶剂、消毒剂、杀虫剂及其他药物,如氯仿、乙醚、醛类、乙醇、有机酸类、酮类等,这些物质若集中排放对环境有较大危害,要做好有毒有害有机溶剂废液的收集处理工作②水质水量新建完成后整个医院废水产生量为13.5m3/d(4927.5m3/a)污水中主要有CODCr、BOD5、SS、氨氮、粪大肠菌群等污染因子,根据《医院污水处理技术指南》中医院污水水质无实测资料可参考表2-2,本项目为小型医院,取最小值,则产生浓度分别为150mg/L、80mg/L、40mg/L、10mg/L、2×104(个/L),CODCr、BOD5、SS、氨氮、粪大肠菌群产生量分别为0.739t/a、0.394t/a、0.197t/a、0.049t/a、9.86×1010个/a3)噪声本项目建成后,噪声源主要为空调室外机运行时产生的噪声及污水处理站风机,空调外机运行时噪声约为60~70dB(A),风机运行时噪声约90 dB(A)。

(4)固体废物本项目建成后固体废物主要为生活垃圾、医疗废物和污泥,其中危险废物主要为医疗固废①生活垃圾项目生活垃圾主要来自门诊病人(含等候和休息时产生)、住院病人、职员的日常生活垃圾、污水处理站产生的污泥以及中草药制作产生的少量固废,污染源为少量废弃药渣,不产生有毒有害物质每日门诊病人约50人,住院病人50人,医护人员10人,生活垃圾产生量按1kg/人次计,则生活垃圾为14kg/d(5.11t/a) ②医疗废物 项目门诊、住院产生的医疗废物为危险废物,类别HW01,废物代码为851-001-01,主要为:一次性针头,一次性注射器、一次性口杯、一次性手套、纸巾、胸巾、棉球、棉签等通过类比调查,本项目门诊产生的医疗垃圾产生量按照0.2kg/d·人次,日接诊量为50人次/d,本项目是一级医院,住院产生的医疗垃圾按0.48kg/床·d算,住院病人50人,日产生34kg医疗废物,一年营业时间365天,则本项目医疗废物产生量为12.4t/a③污泥项目建成后,根据《医院污水处理技术指南》(环发[2003]197号)中6.1项估算,每人每日产生的污泥量为150g(含水率为95%以上),则整个项目污泥产生量预计为7.67t/a(含水率70%),建设项目主要污染物产生及预计排放情况 内容类型排放源(编号)污染物名称处理前产生浓度及产生量(单位)处理后排放浓度及排放量(单位)大气污染物施工期扬尘TSP无组织排放少量,无组织排放装修废气甲苯及二甲苯少量,无组织排放少量,无组织排放汽车尾气CO、THC、NOx少量,无组织排放少量,无组织排放运营期汽车尾气CO、THC、NOx少量,无组织排放少量,无组织排放水污染物施工期建筑工程施工污水SS、石油类少量经隔油、沉淀后,回用于施工场地洒水运营期医院废水(废水量4927.5m3/a)COD150mg/L,0.739t/a29.00mg/L;0.143t/aBOD580mg/L,0.394t/a11.1mg/L;0.055t/aNH3-N10mg/L,0.049t/a0.26mg/L;0.001t/aSS40mg/L,0.197t/a7.03mg/L;0.035t/a类大肠菌落2×104(个/L),9.86×1010(个/a)406(个/L),2.00×109(个/a)固体废物施工期生活垃圾5.4t/d由环卫部门统一处理建筑垃圾100t运至渣土办指定地点处置运营期 生活垃圾5.11t/a由环卫部门统一处理医疗固废12.4t/a暂存医疗废物暂存间,定期交由指定单位处理污泥7.67t/a噪声施工期机械噪声75-115dB(A)昼间≤70dB(A)夜间≤55dB(A)运输车辆噪声75-85dB(A)达标排放营运期交通噪声机械噪声60~70dB(A)90 dB(A)达(GB12348-2008)中的2类标准主要生态影响 本项目因不设置地下停车场,故基本没有土方开挖工程,所以不存在施工期土方开挖产生的水土流失等问题。

环境影响分析一、施工期环境影响分析1、大气环境影响分析因为综合楼已经建成,施工期主要修建住院楼以及污水处理设施,产生废气为建筑施工扬尘、装修废气、汽车尾气项目周边大气敏感点主要是项目西侧的居民为最大程度的控制扬尘危害,本环评提出以下防治措施:①施工现场周边采取围挡措施,施工现场主要道路及场地按要求进行硬化处理,施工现场裸露地面、土堆按要求进行覆盖、固化或绿化;②负责施工现场日常清扫洒水的降尘工作,在土方施工、干燥天气、风力四级以上条件下,应适当增加洒水次数;③清运建筑垃圾和渣土等作业时,应安排专人对施工作业面内进行洒水,防止产生扬尘污染;④在使用水泥、粉煤灰、灰土、砂石等易产生扬尘的颗粒建筑材料时,应采取有效措施防止扬尘;⑤建筑垃圾运输及土方运输等运输车辆,出场时必须将车辆清洗干净,确保不将泥沙带出现场⑥装修过程使用环保漆2、水环境影响分析 施工期废水主要来自少量工程施工污水,工程施工污水包括施工机械洗涤用水、施工现场清洗、建筑清洗、混凝土浇筑、养护、冲洗废水等,经隔油、沉淀后,回用于施工场地洒水3、声环境影响分析 施工期间噪声主要是机械噪声[75-115dB(A)]和运输车辆噪声[75~85dB(A)]。

项目在施工时应选用低噪声设备,以减少施工噪声对居民的影响施工单位应严格遵守《建筑施工场界环境噪声排放标准》(GB12523-2011)的标准限制,本次环评提出项目施工时应采取如下措施:① 施工单位必须按国家关于建筑施工场界噪声的要求进行施工,并尽量分散噪声源,避免多个设备同时使用,减少对周围环境的影响;② 在施工设备和方法中加以考虑,尽量采用低噪声机械,从源头控制噪声源强;施工设备需严格做好隔声、减振、消声等措施,控制设备噪声;③夜间禁止施工;④施工前加强与周围群众沟通,咨询群众对项目施工的意见和建议,夜间需要连续施工的除需办理环保审批手续外,还应提前以适当方式告知受影响群众,征得群众谅解在严格落实以上措施,确保场界噪声排放《建筑施工场界环境噪声排放标准》(GB12523-2011)中的相关要求的前提下,可将对周边环境敏感目标的影响降至可接受水平因此,项目施工期噪声对外环境影响不大4、固体废物影响分析 施工过程中产生的固体废弃物主要是生活垃圾和建筑垃圾生活垃圾产生量约为5.4t/d,交由环卫部门处理;施工期间,建筑垃圾产生量共约100t,定期清运至有关部门指定的地点处置由于施工期对环境的影响属于局部、短期、可恢复性的,经采取上述相应防治措施后,施工期对环境的影响可控制在可接受的影响范围内。

随着施工期的结束,施工期对环境的影响逐渐消失二、营运期环境影响分析1、大气环境影响分析项目营运期主要产生大气污染物为汽车尾气,产生量较少,为无组织排放,对大气环境影响较小2、废水环境影响分析根据工程分析可知,项目建设后废水总产生量为13.5m3/d,年污水量为4927.5m3/a主要污染物COD、BOD5、SS、氨氮、类大肠菌落,其产生浓度分别为150mg/L、80 mg/L、40mg/L、10mg/L、2×104,CODCr、BOD5、SS、氨氮、粪大肠菌群产生量分别为0.739t/a、0.394t/a、0.197t/a、0.049t/a、9.86×1010个/a1)污水处理措施医院已建成工程中有化粪池,但医疗废水处理不能达标,因此,本环评要求项目建污水处理设施,将全部医院废水经自建污水处理设施处理后排放医疗机构污水处理措施:医院医疗机构污水产生量为13.5t/d,项目现有废水处理不能达到医疗机构废水排放标准,因此需另建污水处理设施处理废水考虑到院区内的实际情况,本环评建议院区内医疗机构污水经污水处理设施处理,接一套一体化污水处理设施(处理量为20m3/d),布置在院区西侧一体化污水处理设施主要构筑物有格栅井、调节池、A级生物池、O级生物池、二沉池、消毒接触池,消毒用二氧化氯消毒,污水处理流程图见下图4。

图4 污水处理流程图艺流程说明:污水处理站采用一体化污水处理设施,设置在项目前场位置(原村卫生室),医疗污水经格栅除去飘浮和大颗粒悬浮杂质后进入污水调节池,调节池中污水由提升泵提升进入一体化污水处理设备,污水在设备中经过水解酸化、生物接触氧化、沉淀等处理过程,出水达标排入沟渠2)项目废水进入污水处理设施的可行性分析根据建设单位介绍,本项目在院区西侧前场位置设置医疗废水处理设施,设计处理规模为20m3/d,本项目污水产生量是13.5m3/d,小于20m3/d,满足要求,本项目每层产生的废水经每层污水收集管网收集后,在一楼进行汇集,通过专管入化粪池,再由提升泵进入医疗废水处理设施,消毒设备采用二氧化氯发生器进行消毒,消毒与灭菌效果好,稳定、无毒、无味、无副作用废水进入本项目医疗废水处理设施处理可以有效的得到处理3)消毒工序的可行性分析二氧化氯对细菌的细胞壁有较强的吸附和穿透能力,从而有效的破坏细菌内含巯基的酶,它可以快速控制微生物蛋白质的合成二氧化氯用于水消毒,其浓度为0.5-1mg/L时,1分钟内能将水中99%的细菌杀灭,二氧化氯杀毒还具有杀菌快速,pH范围广的优点该消毒方式经济、安全,处理效果好,不会因残留造成二次污染。

该装置和消毒方式目前广泛应用于国内外的小型污水处理项目4)医疗污水处理效果及可行性分析通过厂家提供的其他卫生院使用相同污水处理设备进、出口水质监测资料(监测资料见附件7)可以得知,CODCr、BOD5、SS、NH3-N、粪大肠菌群的去除效率分别约为:80.。

下载提示
相关文档
正为您匹配相似的精品文档