文档详情

磁粉制动器工作原理

ba****u6
实名认证
店铺
DOCX
46.89KB
约9页
文档ID:168979151
磁粉制动器工作原理_第1页
1/9

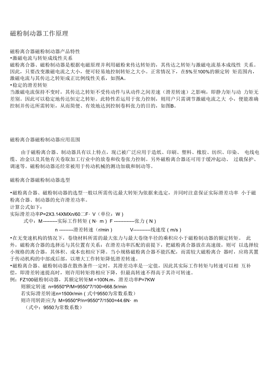
磁粉制动器工作原理磁粉离合器磁粉制动器产品特性•激磁电流与转矩成线性关系磁粉离合器、磁粉制动器是根据电磁原理并利用磁粉来传达转矩的,其传达之转矩与激磁电流基本成线性 关系因此,只要改变激磁电流之大小,便可轻易地控制转矩之大小正常情况下,在5%至100%的额定转 矩范围内,激磁电流与其传达之转矩成正比例线性关系,如图A•稳定的滑差转矩当激磁电流保持不变时,其传达之转矩不受传动件与从动件之间差速(滑差转速)之影响,即静力矩与动 力矩无差别因此可以稳定地传达恒定之转矩此特性若运用于张力控制,则用户只需调节激磁电流之大 小,便能准确控制并传达所需转矩,从而简便、有效地达到控制卷料张力的目的,如图B磁粉离合器磁粉制动器应用范围由于磁粉离合器、制动器具有以上特点,现已被广泛应用于造纸、印刷、塑料、橡胶、纺织、印染、 电线电缆、冶金以及其他有关卷取加工行业中的放卷和收卷张力控制另外磁粉离合器还可用于缓冲起动、 过载保护、调速等磁粉制动器还经常被用于传动机械的测功加载和制动等磁粉离合器磁粉制动器选型•磁粉离合器、磁粉制动器的选型一般以所需传达最大转矩为依据来选定,并同时注意保证实际滑差功率 小于磁粉离合器、制动器的允许滑差功率。

计算公式如下:实际滑差功率P=2X3.14XMXn/60二F・V(单位:W)式中:M 实际工作转矩(N・m) F 张力(N)n 滑差转速(r/min) V 线速度(m/s)•在无变速机构的情况下,卷绕材料所需的最大张力与最大卷绕半径的乘积应小于磁粉制动器的额定转矩 此外,磁粉离合器的选择还与其位置有关系:在滑差功率匹配的前提下,把磁粉离合器放在高速级,则可 以选择较小规格的离合器,其体积、成本也相应下降当小规格磁粉离合器不能匹配,而需较大磁粉离合 器时,应将其置于传动机构的中部或后部,以增大工作转矩降低滑差转速•磁粉离合器、磁粉制动器在散热条件一定时,其滑差功率是一定值,因此其实际工作转矩与转速可以相 互补偿,即滑差转速提高时,则许用转矩将相应下降,但最高转速不得高于其许可转速例:FZ100磁粉制动器,其额定转矩M =100N.m,滑差功率P=7KW则额定转速 n=9550*P/M=9550*7/100=668.5r/min若实际滑差转速n=1500r/min(式中9550为常数系数)则许用转距应为 M=9550*P/n=9550*7/1500=44.6N・m(式中:9550为常数系数)z/z//测 加 SC IM淞硝电流促IE1CMMKI轄20■ Efl迫虫 11D0% I■ ifl珈况I机%)9K41EZ ICD% ]9H^L3 I2D!1 ]讹-00KIM.IO迢SA澈磁电盍与传递转矩之关系@8淆差速度与传递转范之关系磁粉离合器是由传动单元(输入轴)和从动单元(输出轴)合并而成。

在两组单元之间的空间,填有粒状的磁粉(休积大 约40微米)当磁性线圈不导电时,转矩不会从传动轴传于从动轴,但如将线圈电磁通电,就由于磁力的作用而吸 引磁粉产生硬化现象,在连继滑动之间会把转矩传达磁粉离合器/制动器特性(1) 高精度的转矩控制转矩的控制范围非常广,而且控制精度高,传达转矩和激磁电流成正确的比例,可实现高精度的控制2) 优越的耐久性、寿命长采用耐热、耐磨耗、耐氧化、耐蚀性超强的超合金磁粉,寿命长3) 稳定性超群的定转矩特性磁粉的磁气特性佳,而且粉粒相互之间的结合力安定,滑动转矩非常稳定,与相对回转数没有关系能持久保持恒定的 转矩4) 连续滑动运转使用散热效果优良而且采用热变形均一的冷却构造,加上磁粉的高耐热性,容许连结与制动功率及滑动功率大,能够圆滑 的滑动运转,不会引起震动5) 连结圆滑,无冲击连结时的冲击极小,能够无冲击的圆滑启动、停止而且阻力转矩极小,不会引起无用的发热量6) 适合高频运转应答敏捷快速及特别的散热构造,适合高频度运转使用7) 轻量、免保养、寿命长型式简洁轻量化,使用耐高温之线圈及特殊油脂轴承,并针对易生磨耗的电枢施以耐磨特殊处理,延长使用寿命 用途1、 缓冲起动,停止用:利用连结时的圆滑特性及定转矩特性之缓冲效果,即加速度稳定及不发生冲击的尖峰转矩。

2、 连续滑动、张力控制用3、 转矩限制器用4、 高速应答用5、 动力吸收用6、 定位停止用7、 模拟负载用应用范围印刷机械、纸工机械、制袋机械、造纸机械、电线电缆机械、卷线机械、线材机械、捆包包袋机械、纺织机械、织维 机械、木工机械、试验设备、模拟负荷用、各种机械的精密性张力控制用、一般工业用装置、其他一般产业机械型号选定兹举出电磁磁粉离合/制动器的应用范围,以便在各种使用条件下,做更有效的使用,并选定最适当的机种,形式大 小,以发挥最大效益代号说明T : 离合制动器轴的转矩 (kgfm )Tc : 离合器制动器轴的设定转矩 (kgfm )Ti :负荷转矩 (kgfm )GD2 :飞轮效果 (kgfm2 )n :离合/制动器轴的回转数 (rpm )ni :离合/制动器轴的相对回转数 (rpm )N :连结频率 (time/min)P :马达容量 (kw )Ps :滑动功率 (w )E : 连结功率或制动功率 (kgfm/min )Es : 滑动时的功率 (kgfm/min )ro :滑动时间 (sec )rc : 连结时间或制动时间 (sec )B :安全系数No :离合器入力轴的回转数 (rpm )Ns :离合器出入轴的回转数 (rpm )t :实质上所需之连结时间或制动时间 (sec )1、连结装置0N/0FF的使用(1) 离合器/制动器容量的选定选择适当的马达时,应依离合器/制动器轴的传动转矩来选定适当大小。

且依调整激磁电流在3-100%的范围内能调整 使用所要离合器(制动器)的转矩T = 973XP X B (kgfm) ( 1 )n根据负荷条件及用途,负荷转矩必须乘以1.5-3倍安全系数,才是适用的规格2) 功率以机械启动,停止方式使用时,增减连结频率,必须检讨连结功率或制动功率连结/制动功率)E = GD2Xni X Tc XN ( 2 )7150 Tc±Ti ( + )减速连结(停止时)(-)增速连结(启动时)2、使用缓冲控制用•缓冲启动(1) 算出离合器回速时的转矩Tc = GD2Xni + Ti (kgfm) ( 3 )375X t(2) 离合器的转矩离合器的转矩容量依需要传达转矩(1)式设定,依(3)式算出加速时所需转矩,但需确认该形式大小的转矩是否在 控制范围内才能确认(3) 连结功率(E) 依(2 )式•缓冲制动(1) 算出制动器的制动转矩Tc = GD2Xni - Ti (kgfm) ( 4 ) 3752Xni(2) 制动器的转矩制动器的转矩容量,通常设定为运转时所需要的转矩,依Q)式,从(4)式算出制动时所需转矩,但需确认该形式 大小的转 矩是否在控制范围内才能确认。

3) 制动功率(E) 依(2 )式3、在连续滑动状态下使用 在转矩固定且定回转数滑动时 从离合/制动器的滑动转矩求滑动功率,一般以下式算出Ps = 1.03 X Tc X ni(W) ( 5 )即以发生滑动转矩Tc,滑动回转数ni,被运转之离合/制动器的滑动功率以P表示4、张力控制下使用必须检讨使用条件的各个主要数据(1) 总轴速度: 最大Vmax,最小Vmin (m/min)(2) 卷取径,卷出径:最大Dmax,最小Dmin (mm/ )(3) 设定张力:最大Fmax,最小Fmin (kgf)(4) 卷取离合器时:离合器入力轴的回转数No (rpm)•卷出制动器时使用电磁磁粉式制动器作卷出张力控制时,必须检讨以下各点:(1)启动时所需制动器转矩(TB)和回转数(Ns)TB = FmaxXDmax X 10-3 (kgfm) ( 6 )2 Ns = Vmax X 103 (rpm) ( 7 )nXDmax(2) 最终时所需制动器转矩(TB)和回转数(NE)TB = FmaxXDmin X 10-3 (kgfm) ( 8 )2 NE = Vmax X 103 (rpm) ( 9 )nXDmin(3) 最大回转数(Nmax) Nmax = Vmax X 103 (rpm) ( 10 )nXDmin(4) 最小回转速(Nmin) Nmin = Vmin X 103 (rpm) ( 11 )nXDmax(5)最小制动转矩(TB min)TB min = FminXDmin X 10-3 (kgfm)(12 )2 (6)最大制动转矩(TB max)TB max = FmaxXDmax X 10-3 (kgfm)13 )2 (7)最大滑动功率(Pmax)和平均滑动功率(Pave)Pmax = Pave = 0.164XFmaxXVmax (W) •卷取离合器时用电磁磁粉式离合器作卷取张力控制时,必须讨以下各点:(1)启动时所需离合器转矩(Tc)和出力轴的回转数(Ns)Tc = FmaxXDmax X 10-3 (kgfm) (14(15 )Ns = Vmax X 103 (rpm)(16 )nXDmax(2)最终时所需离合器转矩(Tc)和回转数(NE)TB = FmaxXDmax X 10-3 (kgfm)17 )2 NE = Vmax X 103 (rpm)18 )nXDmax(3) 离合器出力轴的最高回转数(Nmax) 依(10)式(4) 离合器出力轴的最小回转数(Nmin) 依(11)式(5) 最小离合器转矩(Tc min) 依(12)式但是 TB min f Tc min(6) 最大离合器转矩(Tc max) 依(13)式但是 TB min f Tc min(7) 最大滑动功率(Pmax)Pmax = 0.164XVmaxXFmaxX( No X Dmax -1 ) (W)Nmax Dmin(8)平均滑动功率(Pave)Pave = 0.164XVXFX( 2 X No X i+i+1 - 1 ) (W)3 Nmax i+1V:运转总轴速度(m/min)F:运转张力(kgf)i: Dmax/Dmin5、转矩限制时利用电磁磁粉式离合器的定转矩特性,为了防止电动机,驱动机构负荷,以防止机械,制品破损,一量超过设定转矩 以上时,利用离合器的滑动,消除超出的转矩。

以滑动转矩和离合器的设定转矩相等而成一定值,滑动回转数(Ni)也一定时,滑动功率(Es) 如下所示:Es = 2n XniXTcXroXN (kgfm/min) 60•选定上的注意事项在各种使用情形,都需在容许值的范围内使用,请依以上之计算选定最适当的机各及规格冷却方式请充分考虑使用 场所,选定能适应的形式随冷却方式的各类,及回转数的不同,容许功率及容许滑动功率而异在某些使用条件下,依从转矩面的检讨结果与从容许功率或滑动功率的检讨结果,选定不同的大小,但最终决定时必 须选择能满足全部检讨 项目的机种规格使用强制通风式,空气冷却式等压缩空气作冷却时,请用空气过滤器除去废气,供给清净的空气使用风扇型辅助冷 却,请加装保护用继电器或温度开关,风扇损坏时请考虑制动器不动作,并请定期清理风扇及护盖上的附着物•容许轴端荷重磁粉离合/制动器轴心承受荷重时,请在以下所示的容许值内使用含链条、条带等的张力)且入出力轴的容许轴 端荷重都相同容许轴端荷重一览型式L P L P L PP0C/P0B-012 10 23.5 17 20 34.5 14P0C/P0B-025 10 40.0 21.5 31.5 46 22P0C/P0B-050 10 93.0 28.5 61.5 57 42 POC/POB-100 10 142.5 33.5 106.5 67 72POC/POB-200 10 173.0 35.5 120 71 90 POC/POB-400 10 264.0 46 196 92 147* (注)本表是以1000rpm,轴承寿命6000小时为基准。

•转矩与磁粉封入量转矩的大小随磁粉封入量而变化,大略有比例关系但是封入量在50%以下,就失去比例关系,但占动作间隙容积达 90%以上时,滑动转矩就不稳定故请参考型录上标示的规格封入适量磁粉操作注意事项 使用前请注意:(1) 搬运时请勿猛力冲击2) 正插入的磁粉,在使用前会向不定位置偏析,驱动侧与被动侧若回转有困难时,可上下倾倒,轻敲轭架外周, 即可恢复原状3) 请勿长期置于湿气多的地方 安装时请注意(1) 安装时入出力轴请角敲击2) 请将入力轴与驱动轴,出入力与负荷轴相连结,请注意入出力轴不可相反且入出力轴的连结必须使用弹性连 轴器,并须注意连轴器的同心度与直角度,请在连轴器的误差容许值以内使用3) 请注意导线不可接触到回转部份4) 安装时安装板支架请勿遮信通气窗5) 空气冷却时,给气压须在规定值以上6) 正式运转前或装置移动后,必须作均匀运转才作正式操作如此可产生平滑安定之转矩,均匀运转方式如下: 在无激磁状态下,驱动侧尽可能高速(1800rpm以下)回转约1分钟后,设定激磁电流在额定的1/4-1/5, —方面回 转驱动侧,一方面5秒间开,10秒间关,间竭激磁约20次7) 连续滑动运转时,请注意离合/制动器的表面温度限制,轭架外周之表面最高温度,自然冷却型勿超过°C,轴 流扇及强制空冷型请勿超过70°C以上,一旦温升超过界限温度,将降低离合/制动器使用的耐久性。

保养检查(1) 磁粉弄湿了会影响性能,所以请注意水及油份不可进入离合/制动器内部尤其是齿轮箱请用油封完全封住油份2) 离合器或制动器由于长时间使用,而使转矩降低,像这种情形更换磁粉即可恢复性能,欲更换磁粉请与本公司 联络3) 使用中若发生:a.回转重b.每回转转矩变动c.发生噪音等异状 请检查轴承,若确定已损坏,请更新离合器/制动器或送厂维修 立轴使用注意事项电磁磁粉离合器/制动器性能设计上为水平轴安装状态,若万不得已安装标准型式于垂直轴(立轴)使用时,性能当 然各型录记载数值不同若转矩大约为额定转矩的50%,使用转速在100-750rpm,容许滑动工率为型录表示值(自然冷却式)的1/2以下范围 内的话,可以使用,但是在运转开始时,为了转矩的安定化,必须连续0N/0FF约200次,且开始作预备运转后,必须继续供应额定电流20% 以上的保持电流,磁粉的分布才能保持原状,且入力轴请务必装在上侧。

下载提示
相关文档
正为您匹配相似的精品文档