文档详情

初二物理机械运动计算题及答案.doc

xin****828
实名认证
店铺
DOC
48KB
约6页
文档ID:6682177
初二物理机械运动计算题及答案.doc_第1页
1/6

八年级物理机械运动计算题一、路线垂直(时间相同)1.子弹在离人5m处以680m/s的速度离开枪口,声音在空气中的速度为340m/s,当人听到枪声时,子弹前进了几米?2.架喷气式飞机的速度是声速(声速为340米/秒)的1.5倍,飞行高度为2720m,水平方向飞行.当你听到飞机在头顶上方轰鸣时,抬头观看,飞机已飞到你前方多远水平距离的地方?3.在一次爆破中,用一条1m长的导火索来引爆炸药,导火索的燃烧速度为0.5cm/s,引爆员点着导火索后,至少以每秒多少m的速度才能跑到600m以外(包括600m)的安全区域?4.在一次爆破中,用一条76cm长的导火索来引爆钻孔里的炸药,导火索的燃烧速度是0.8cm/s,点着导火索以后以5m/s的速度跑开,他能否在爆炸前跑到离爆炸点500m以外的安全区?二、列车(队伍)过桥问题(总路程=车长+桥长)5.一列长90米的火车以每秒30米的速度匀速通过一座长1200米的桥,所需时间为( )秒6.一列火车途经两个隧道和一座桥梁,第一个隧道长 600米,火车通过用时 18 秒;第二个隧道长 480 米,火车通过用时 15 秒;桥梁长800 米,火车通过时速度为原来的一半,则火车通过桥梁所需的时间()7.一列队长360m的军队匀速通过一条长1.8km的大桥,测得军队通过大桥用时9min,求:(1)军队前进的速度;(2)这列军队全部在大桥上行走的时间.8.一列火车长200米,用20s的时间穿过了一条100m长的隧道,该火车如果以这样的速度通过长 3.4km的大桥,要用多长时间?9.长130米的列车,以16米每秒的速度正在行驶,它通过一个隧道用了48秒,这个隧道长多少米?10.一列火车长200米,每秒行20米,要经过一座长700米的大桥,求这列火车通过这座大桥需要多久?三大基础公式:(1)路程=速度*时间;(2)速度=路程时间;(3)时间=路程速度。

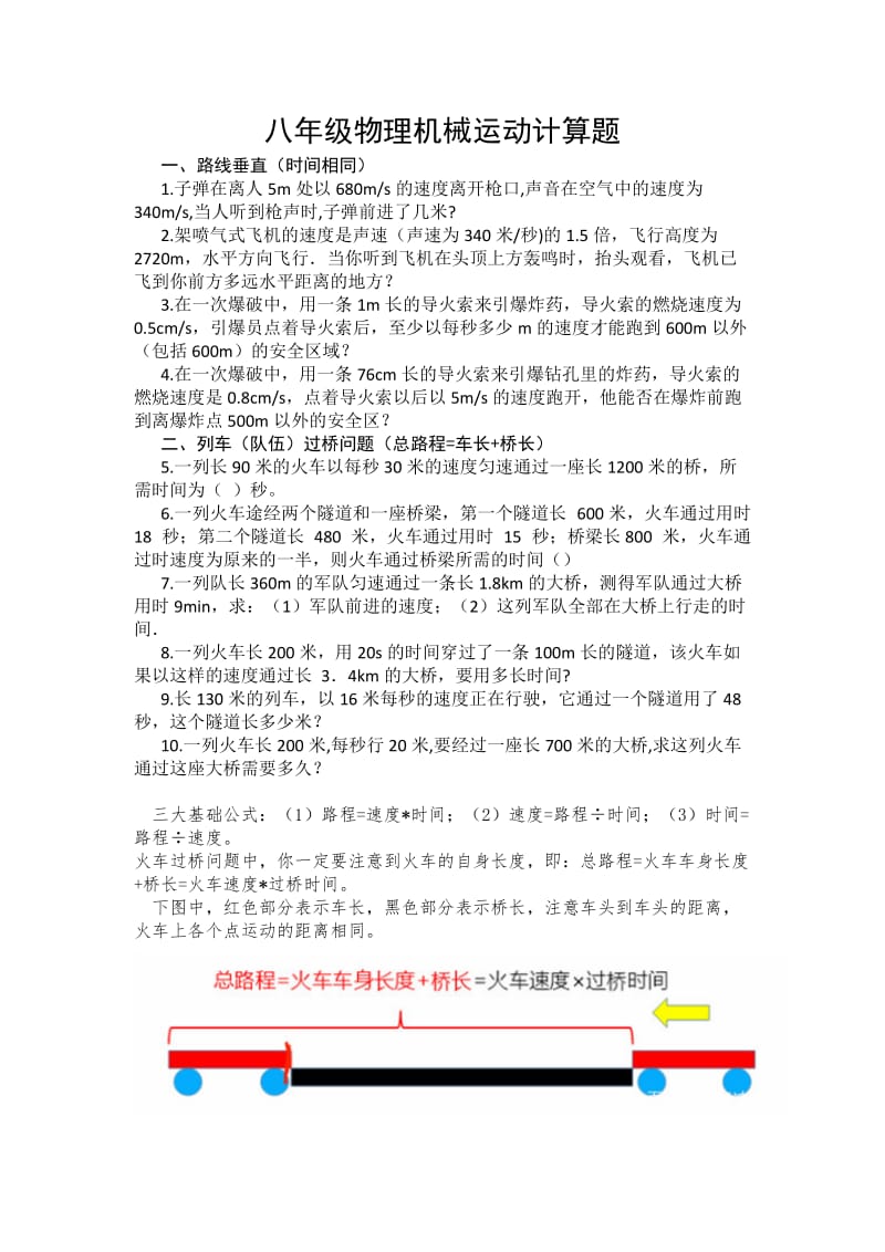
火车过桥问题中,你一定要注意到火车的自身长度,即:总路程=火车车身长度+桥长=火车速度*过桥时间下图中,红色部分表示车长,黑色部分表示桥长,注意车头到车头的距离,火车上各个点运动的距离相同三、平均速度问题(总路程/总时间)11.汽车先以4米/秒的速度行驶0.5小时,接着又以36千米/小时的速度行驶5分种到达目的地,汽车在两端的路程是多少?整个路程的平均速度12.汽车先以4米/秒的速度开行20秒,接着又以7.5米/秒的速度开行20秒,最后改用36千米/小时的速度开行5分种到达目的地,求:(1)汽车在前40秒内的平均速度;(2)整个路程的平均速度.13.一辆汽车由A站出发,前5min做匀加速直线运动,然后做匀减速直线运动,3min后停在B站,已知AB两站相距2.4km,则汽车在这段路程中的最大速度为v=______m/s.14.汽车从A站出发,以90km/h的速度行驶了20min后到达B站,又以60km/h的速度行驶了10min到达C站,问(1)AB两站相距多远?(2)汽车从A站到C站的平均速度?15.汽车在出厂前要进行测试,某次测试中,先让汽车在模拟山路上以8m/s的速度行驶500s,紧接着在模拟公路上以20m/s的速度行驶100m。

求:;(1)该汽车在模拟山路上行驶的路程 (2)汽车在这次整个测试过程中的平均速度16.某人以5米/秒的速度走了全程的1/2,又以3米/秒的速度走完了剩下的一半路,求此人在全程中的平均速度17.一艘船在静水中的速度为5m/s,它在水流速度为1m/s的两港间往返一次的平均速度为____18.某一物体做变速直线运动,已知它在前一半路程的速度位4m/s,后一半路程的速度是6m/s,那么,它在整个路程中的平均速度是(  )19.一物体做变速运动,前20米的平均速度是5米/秒,中间5米用了1.5秒,最后又用了4.5秒走完全程,已知它走完全程的平均速度为4.3米/秒,求它在最后4.5秒中的平平均速度20.某同学骑自行车从家路过书店到学校上学,家到书店的路程为1800m,书店到学校的路程为3600m.从家出发骑到书店用时5min,在书店等同学用了1min,然后二人一起再经过了12min到达学校.求:(1)骑车从家到达书店这段路程中的平均速度是多少m/s?(2)这位同学从家出发到学校的全过程中的平均速度是多少m/s?四、回声问题(时间相同)21.一辆汽车以15m/s的速度正对山崖行驶,鸣笛后2s听到回声,问: (1)鸣笛处距山崖离多远? (2)听到回声时,距山崖多远?(V声速=340m/s)22.一辆匀速行驶的汽车在离高楼500m处鸣笛,汽车直线向前行驶20m后,司机刚好听到鸣笛的回声,求汽车的速度23.一辆汽车以36km/h的速度匀速向一座大山开去,在某处汽车鸣笛,经过4s后司机听到回声.求汽车鸣笛处跟大山之间的距离?24.一辆汽车以36km/h的速度朝山崖均速行驶,在离山崖700m处鸣笛后汽车直线向前行驶一段路程听到刚才鸣笛的回声,求听到回声时汽车离山崖有多远?五、声速问题25.一门反坦克炮直接瞄准所要射击的一辆坦克,射击后,经过时间t1=0.6s,在炮台上看到炮弹爆炸,经过时间t2=2.1s才听到爆炸的声音.问坦克离炮台的距离为多远?炮弹飞行的平均速度多大?(声音在空气中的传播速度是340m/s,空气阻力不计)26.甲同学把耳朵贴在长铁管的一端,乙同学在长铁管的另一端敲一下这根铁管,甲同学先后听到两次响声,其时间相差0.7s,试计算铁管有多长(声音在铁中速度为5100m/s,空气中的速度为340m/s)?27.甲乙两同学分别在一跟铁管2侧,铁管长153米,甲在其一端敲击了一下,乙同学听见了两次声音.已知听到两次声音的间隔为0.42秒.求声音在铁管中传播的速度.28.有一山峡宽1200米,两旁都是竖直徒壁,有一人在山峡内放一枪,头两次回声间隔5秒,则人离两壁的距离是多少?(设声速v=340米/秒)六、声速测距问题29.已知超声波在海水中的传播速度是1450米/秒,若将超声波垂直向海底发射出信号,经过8秒钟后收到反射回来的波,求海洋深度是多少?30.月球到地球的距离约为3.8108m,若将一束激光射出后,那么等激光反射回后,将会用多长时间31.某同学站在铁路旁,他看见远处铁道检修工人用锤头向铁轨敲一下,过一会儿听见两次敲击声,如果这两次声音间隔0.5s,求该工人敲击处离该同学多远?(设铁轨中声速为5000m/s,空气中声速为340m/s)七、交通标识牌32.如图所示为某交通标志牌,(1)请你说出这两个数据的含义,甲“80”的含义:乙“南京市60km”的含义(2)按这样的速度到南京还需的时间至少要多少小时?八、比值问题33.甲乙两个运动员爬两个山坡,已知他们的爬山速度比是2:3,两个山坡的长度比是4:3则他们爬到坡上的时间比是多少?34.小明的家和学校之间隔有一座山,每天上学过程中,有 1:3 的路程是上坡,其余都是下坡路,小明从家到学校要走35min.如果小明上坡和下坡行走的速度均不变,而上坡行走速度是下坡行走速度的 2:3 ,那么小明放学回家要走多长时间?九、相遇问题35.甲乙两地相距70千米,一辆汽车从甲地向乙地开出,速度是15米/秒,一辆自行车同时从乙地出发驶向甲地,他们在离甲地54千米处相遇.求自行车的速度是多少千米/时。

十、追击类题36.一艘轻巡洋舰,以60km/h的速度追赶在它前面30km处的正在向前航行的战斗舰,轻巡洋舰追了120km才相遇,求战斗舰的速度和轻巡洋舰追赶时间37.甲乙两车都在同一条平直公路上匀速行驶,甲的速度大小为20m/s,乙的速度大小为15m/s.①若甲和乙的速度方向都向西,以甲车为参照物,乙车应向哪个方向运动?②若甲的速度方向向西,乙的速度方向向东,以乙车为参照物,甲车向哪个方向运动?38.甲乙两物体分别以2m/s和10.8m/h的速度做匀速直线运动,甲物体在乙物体前方20m,问乙物体能否追上甲物体,若能,则需要多长时间39.A车长200米,速度是每秒30米,B车长300米速度是每秒20米,求2辆车超车和错车的时间40.一队士兵以V1=2m/s的速度匀速前进,队伍长1200m,骑兵通讯员以V2=10m/s的速度从队尾奔向队首传达命令,到达队首后又立即掉头以原速返回,求通讯员往返一次的时间.41.某船在静水中航速为36km/h,船在河中逆流而上,经过一座桥时,船上的一只木箱不慎被碰落水中(落水后,木箱速度立即与水流速度相同),经过两分钟,船上的人才发现,立即调转船头追赶,在距桥600m处追上木箱,则水的流速是多少?十一、过电线杆(铁轨)问题42.一位同学乘坐一辆汽车行驶在一条限速为60km/h的公路上,他测出汽车每隔10秒就驶过6根路边相距45m的电线杆,求汽车的速度是多少?汽车有没有超速?十二、相对速度问题43.有两列火车,一列长130米,每秒行23米,另一列长250米,每秒行15米。

现在两车相向而行,从相遇到离开需要几秒?44.货车长600米,正以54km/h的速度向东匀速前进,一列客车400米,正以72km/h的速度在另一平行道上匀速前进请问,客车要多长时间才能超过货车?45.商业城中顾客乘自动扶梯上楼.人站在扶梯上不动,随扶梯上升,1min可以上楼,若扶梯不动,人需要2min上楼,则当人沿着运动的扶梯走到楼上需要的时间为______min.46.火车通过一条长1140米的桥梁用了50秒,火车穿过1980米的隧道用了80秒,求这列火车的速度和车长47.一列火车通过800米的桥需55秒,通过500米的隧道需40秒问该列车与另一列长384、每秒钟行18米的列车迎面错车需要多少秒钟?48.快、慢两列火车相向而行,快车的车长是50米,慢车的车长是80米,快车的速度是慢车的2倍,如果坐在慢车的人见快车驶过窗口的时间是5秒,那么,坐在快车的人见慢车驶过窗口的时间是多少?49.一条隧道长 360 米,某列火车从车头入洞到全车进洞用了 8 秒钟,从车头入洞到全车出洞共用了 20 秒钟这列火车长多少米?50.铁路旁的一条与铁路平行的小路上,有一行人与骑车人同时向南行进,行人速度为 3.6 千米/时,骑车人速度为 10.8 千米/时,这时有一列火车从他们背后开过来,火车通过行人用 22 秒,通过骑车人用 26 秒,这列火车的车身总长是多少?51.某列车通过250米长的隧道用25秒,通过210米的铁桥用23秒,该列车与另一列长320米,速度为每小时行64.8千米的火车错车时需要多少秒?52.一列火车长160m,匀速行驶,首先用26s的时间通过甲隧道(即从车头进入口到车尾离开口为止),行驶了100km后又用16s的时间通过乙隧道,到达了某车站,总行程100.352km。

求甲、乙隧道的长?53.甲、乙两人分别沿铁轨反向而行,此时,一列火车匀速地向甲迎面驶来,列车在甲身旁开过,用了15秒,然后在乙身旁开过,用了17秒,已知两人的步行速度都是3.6千米/小时,这列火车有多长?54.一列火车经过一盏信号灯用了 10 秒,通过一座长 900 米的大桥用了46 秒,求这列火车的长度55.一座桥长 1800 米,一列火车以每秒 25 米的速度通过这座桥,火车长200 米火车从上桥到离桥需用多少时间?56.有两列火车,一列长320米,每秒行18米,另一列以每秒22米的速度迎面而来,两车从相遇到相离共用15秒,求列火车的车长57.两列火车,一列车长320米,另一列长280米,两车都以每秒 30 米的速度相向而行,两车从相遇到离开,要多少秒?58.小张站在铁路旁,一列火车从他身边开过用了 40 秒这列火车长 880米,以同样的通过一座大桥,用了 3 分钟这座大桥长多少米?59.小明站在立交桥上,一公交车以每秒 10 米的速度经过立交桥,小明发现公交车驶过立交桥的时间恰好为 3 秒,已知立交桥宽度比公交车长 1 倍,求公交车有多长?火车过桥问题的三种题型(1)基本题型:这类问题需要注意两点:火车车长记入总路程;重点是车尾:火车与人擦肩而过,即车尾离人而去。

2)错车或者超车:看哪辆车经过,路程和或差就是哪辆车的车长.(3)综合题:用车长求出速度;虽然不知道总路程,但是可以求出某两个时刻间两人或车之间的路程关系 (1)34米 (2)4080米 (3)3秒 (4)点着导火索以后95s爆炸;他不能在爆炸前跑到离爆炸点500m以外的安全区 (5)43秒 (6)46秒 (7)军队前进的速度是4m/s;列军队全部在大桥上行走的时间是360s (8)240s (9)638米 (10)45秒 (11)10200m;300s (12)汽车在前40秒内的平均速度是5.75m/s;整个路程的平均速度是9.5m/s (13)v=10(m/s) (14)AB两站相距30km;汽车从A站到C站的平均速度为80km/h (15)4000m;10m/s (16)3.75米每秒 (17)4.8m/s (18)4.8m/s (19)2.4m/s (20)平均速度是6m/s;平均速度是5m/s (21)355m;325m (22)6.94(m/s) (23)700m (24)500m (25)坦克离炮台的距离为510m;炮弹飞行的平均速度为850m/s (26)铁管的长度为255m (27)5100米/秒 (28)人离两壁的距离分别为1025m和175m (29)海的深度是5800米 (30)需要2.53s (31)工人敲击处离该同学182.4m (32)汽车行驶速度不能超过80km/h;从该标志牌到南京还有60km;按这样的速度到南京至少还需要0.75h. (33)2:1 (34)40min(35)自行车的速度是16km/h (36)轻巡洋舰追赶了2小时;战斗舰的速度是45公里每小时 (37)东5m/s;西35m/s (38)乙物体需要20s追上甲物体 (39)错车10秒超车50秒 (40)250s (41)水的流速是2.5m/s (42)汽车的速度为81km/h;汽车已经超速 (43)从相遇到离开需10秒钟 (44)200s (45)0.67 (46)这列火车的车速是28米/秒,车身长260米 (47)列车迎面错车而过需要18秒 (48)8秒 (50)286米 【本题属于追及问题,行人的速度为 3.6 千米/时=1 米/秒,骑车人的速度为 10.8 千米/时=3 米/秒。

火车的车身长度既等于火车车尾与行人的路程差,也等于火车车尾与骑车人的路程差如果设火车的速度为 x 米/秒,那么火车的车身长度可表示为(x-1)22 或(x-3)26,由此不难列出方程法一:设这列火车的速度是 x 米/秒,依题意列方程,得(x-1)22=(x-3)26解得 x=14所以火车的车身长为 (14-1)22=286(米)法二:直接设火车的车长是 x, 那么等量关系就在于火车的速度上可得:x/26+3=x/22+1 这样直接也可以 x=286 米法三:既然是路程相同我们同样可以利用速度和时间成反比来解决两次的追及时间比是:22:26=11:13所以可得:(V 车-1):(V 车-3)=13:11可得 V 车=14 米/秒所以火车的车长是(14-1)22=286(米)】(51)15秒 (52)甲隧道256;乙隧道96 (53)255米 (54)250米 (55)80s (56)280s (57)10s (58)3080米 (59)10m。

下载提示
相关文档
正为您匹配相似的精品文档