文档详情

中考物理专项分类知识点讲解第2讲物态变化专题

痛***
实名认证
店铺
DOC
2.32MB
约4页
文档ID:155951405
中考物理专项分类知识点讲解第2讲物态变化专题_第1页
1/4

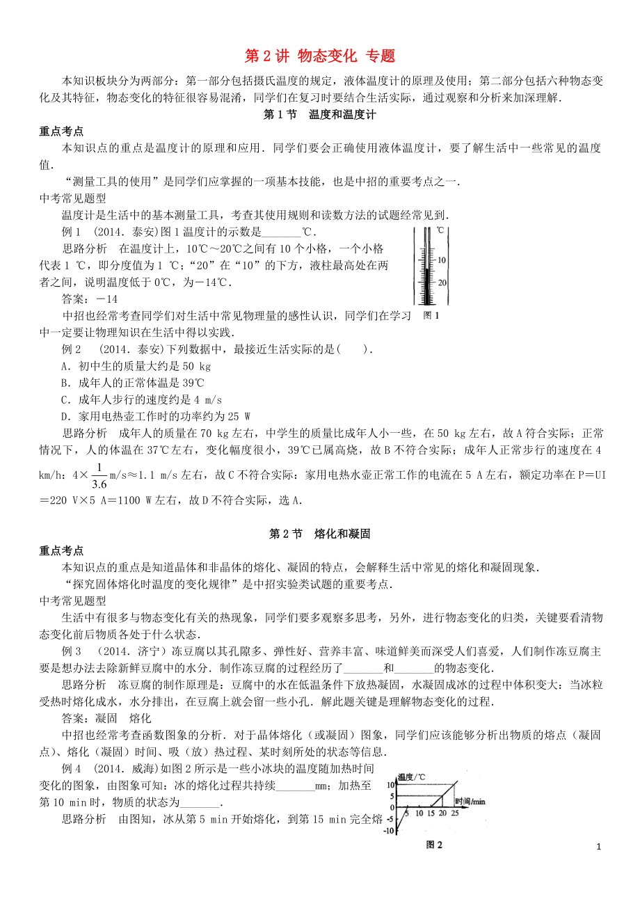
第2讲 物态变化 专题 本知识板块分为两部分:第一部分包括摄氏温度的规定,液体温度计的原理及使用;第二部分包括六种物态变化及其特征,物态变化的特征很容易混淆,同学们在复习时要结合生活实际,通过观察和分析来加深理解.第1节 温度和温度计重点考点 本知识点的重点是温度计的原理和应用.同学们要会正确使用液体温度计,要了解生活中一些常见的温度值. “测量工具的使用”是同学们应掌握的一项基本技能,也是中招的重要考点之一.中考常见题型 温度计是生活中的基本测量工具,考查其使用规则和读数方法的试题经常见到. 例1 (2014.泰安)图1温度计的示数是_______℃.思路分析 在温度计上,10℃~20℃之间有10个小格,一个小格代表1 ℃,即分度值为1 ℃;“20”在“10”的下方,液柱最高处在两者之间,说明温度低于0℃,为-14℃. 答案:-14中招也经常考查同学们对生活中常见物理量的感性认识,同学们在学习中一定要让物理知识在生活中得以实践. 例2 (2014.泰安)下列数据中,最接近生活实际的是( ). A.初中生的质量大约是50 kg B.成年人的正常体温是39℃ C.成年人步行的速度约是4 m/s D.家用电热壶工作时的功率约为25 W思路分析 成年人的质量在70 kg左右,中学生的质量比成年人小一些,在50 kg左右,故A符合实际;正常情况下,人的体温在37℃左右,变化幅度很小,39℃已属高烧,故B不符合实际;成年人正常步行的速度在4 km/h:4×m/s≈1.1 m/s左右,故C不符合实际:家用电热水壶正常工作的电流在5 A左右,额定功率在P=UI=220 V×5 A=1100 W左右,故D不符合实际,选A.第2节 熔化和凝固重点考点 本知识点的重点是知道晶体和非晶体的熔化、凝固的特点,会解释生活中常见的熔化和凝固现象. “探究固体熔化时温度的变化规律”是中招实验类试题的重要考点.中考常见题型 生活中有很多与物态变化有关的热现象,同学们要多观察多思考,另外,进行物态变化的归类,关键要看清物态变化前后物质各处于什么状态. 例3 (2014.济宁)冻豆腐以其孔隙多、弹性好、营养丰富、味道鲜美而深受人们喜爱,人们制作冻豆腐主要是想办法去除新鲜豆腐中的水分.制作冻豆腐的过程经历了_______和_______的物态变化.思路分析 冻豆腐的制作原理是:豆腐中的水在低温条件下放热凝固,水凝固成冰的过程中体积变大:当冰粒受热时熔化成水,水分排出,在豆腐上就会留一些小孔.解此题关键是理解物态变化的过程. 答案:凝固 熔化 中招也经常考查函数图象的分析.对于晶体熔化(或凝固)图象,同学们应该能够分析出物质的熔点(凝固点)、熔化(凝固)时间、吸(放)热过程、某时刻所处的状态等信息. 例4 (2014.威海)如图2所示是一些小冰块的温度随加热时间变化的图象,由图象可知:冰的熔化过程共持续_______mm;加热至第10 min时,物质的状态为_______.思路分析 由图知,冰从第5 min开始熔化,到第15 min完全熔化完,所以熔化过程经历了15 min=5 min=10 min;加热至第10 min时处于固液共存的状态.(2)晶体熔化前处于固态;熔化过程中处于固液共存状态;熔化完毕,处于液态. 答案:10 固液共存小结:对于探究实验,同学们在复习时还要重视实验原理、实验装置、实验方法、实验步骤、实验操作、实验现象、实验故障分析等内容,有时会考查其中的某一方面,有时会分解成若干小题进行考查.第3节 汽化和液化重点考点 本知识点的重点是知道汽化和液化的特点,掌握影响汽化和液化快慢的因素,解释生活中的汽化和液化现象.“观察水的沸腾”“探究影响蒸发快慢的因素”这两个实验是中招考试的热点,在复习中,同学们主要通过生活实例加深理解.中考常见题型 由生活现象判断物态变化是常出的题型,对这类题目,一定要搞清变化前后是什么状态,然后结合题意认真判断物态变化的过程. 例5(2014.广安)夏天,奶奶从冰箱里拿出鸡蛋,不一会儿鸡蛋上便布满了许多细小水珠,过一段时间小水珠又都自动消失了.请你帮奶奶解释一下,这一过程先后发生的两种物态变化依次是_______和_______. 思路分析 首先应该知道鸡蛋上的水不是自身带出来的,刚从冰箱里取出的鸡蛋温度较低,空气中的水蒸气遇到冷的鸡蛋会液化为水珠附在蛋壳上,发生的是液化现象.然后小水珠又慢慢变成水蒸气蒸发到空气中,发生的是汽化现象.所以物态变化过程是先液化后汽化. 答案:液化 汽化 中考也加强了对图象综合题的考查.这类题综合性较强,各种不同物质的温度随时间变化的图象都会涉及.解题时要抓住不同物质在熔化、凝固过程及液体沸腾过程中的特点和规律,判断出它的温度随时间变化的走势,从而作出正确的判断.例6(2014.玉林)如图3所示,下列图象能反映水沸腾过程的是( ).思路分析 水沸腾的特点是:在加热的过程中温度先不断升高,达到沸点时,继续加热但温度保持不变.A图中有一段时间内温度保存不变,但后来温度又升高了,A是某晶体的熔化图象;B图中有一段时间物质温度不变,但温度的整体趋势是降低的,所以B是某晶体的凝固图象;C图中该物质的温度先随时间的增长而升高,当温度升到某数值时就不再变化,故C与水的沸腾规律完全吻合:D图整个过程物质是升温的,没有温度保持不变的过程,是非晶体的熔化图象.选C. 近两年加强了对探究过程的考查,包括实验仪器的调节、实验条件的分析、数据处理等,“观察水的沸腾”这个实验能考查同学们多方面的能力. 例7 (2014.滨州)图4是小滨同学“探究水的沸腾”实验的过程: (1)安装实验器材时,小滨应按照_______(填“自上而下”或“自下而上”)的顺序进行. (2)安装好器材开始实验后,小滨的操作如图4所示,请指出小滨的错误之处:_______.(3)表1是实验过程中不同时刻的温度记录,小滨由于粗心大意记错了一个实验数据,你认为错误的数据是_______,你这样判断的理论依据是_______. (4)改正数据后,小滨根据实验数据判定该地水的沸点为_______℃,可能的原因是当地的大气压_______(填“大于”“小于”或“等于”)1标准大气压. (5)小滨撤去酒精灯后,发现水未停止沸腾,试分析其原因:_______(合理即可).思路分析 (1)酒精灯需用外焰加热,所以要先放好酒精灯,再固定铁圈的高度;温度计的玻璃泡要全部浸没到液体中,但不能碰到容器壁和容器底,所以应放好烧杯以后,再调节温度计的高度.(2)读数时,视线要与液柱的上表面相平.(3)水沸腾时温度保持不变,水从第10 min开始沸腾,温度应保持此时的温度98℃,所以第12 min的温度95℃记录错误.(4)水在沸腾时保持不变的温度叫沸点,水的沸点为98℃,因1标准大气压下水的沸点为100℃,所以当时气压小于1标准大气压.(5)撤去酒精灯后,由于石棉网与烧杯底的温度高于水的沸点,所以水能继续吸热,水不会立即停止沸腾. 答案:(1)自下而上 (2)读取温度计示数时,视线没有与液柱上表面保持相平 (3)95℃水在沸腾过程中吸热,但温度保持不变 (4)98 小于 (5)烧杯底和石棉网的温度高于水的沸点,水可以继续吸热 学习物理,最终是要学会运用物理知识解决生活、生产中的问题,所以把物理知识融进生活也是当前的主要出题方向,大家要会把理论和实际真正结合起来. 例8 (2014.抚州)冬季时,许多城市出现了雾霾天气,雾霾中的霾主要是由二氧化硫、氮氧化物和可吸入颗粒物等组成,大量吸入会严重影响人们的健康,而雾则是由大气中的水蒸气经_______而形成的;太阳出来后,雾会慢慢散去,是因为空气中的小水珠发生了_______.(均填物态变化名称)思路分析 空气中的水蒸气温度较高,遇到温度较低的空气,液化形成小水珠,即形成雾;经过一段时间,小水珠又吸收空气中的热量发生汽化现象,变成水蒸气消散在空气中. 答案:液化 汽化第4节 升华和凝华重点考点 本知识点的重点是知道升华和凝华的特点,会解释生活中的升华和凝华现象.正确区分升华和凝华现象是本知识点的主要考点.中考常见题型 对雾、露、雪、霜等的形成原理大家要非常熟悉,同学们要根据实际发生的物态变化情况来回答问题. 例9(2014.梅州)冬天的早晨,地面和屋顶等室外物体表面有时会看到白色的霜,霜的形成属于( ). A.凝固 B.升华 C.凝华 D.汽化思路分析 物质由液态变为固态的过程叫凝固;物质由固态变为液态的过程叫熔化:物质由液态变为气态的过程叫汽化,汽化的两种方式是蒸发和沸腾:物质由气态变为液态的过程叫液化;物质由固态变为气态的过程叫升华.霜是空气中的水蒸气遇冷凝结成的小冰晶,属于凝华现象,故选项ABD错误,选项C正确,选C. 水是生命之源,所以对自然界水循环的考查始终是热点.我国又是水资源缺乏的国家,所以对水资源的利用,也是中招的热点. 例10 (2014.眉山)水是人类生存的重要组成部分,通过水的三态变化,地球上的水在不停地循环,以下关于水的物态变化及人类对水的利用的说法中,正确的是( ). A.冬季,湖水在结冰的过程中要吸热,这是凝固过程 B.高空中的水蒸气急剧降温变成小冰晶的过程中要放热,这是凝华过程 C.随着社会的发展,技术的进步,人类对水的依赖程度越来越小 D.我市水资源丰富,不必在技术上优化用水系统思路分析 本题考查了物态变化及水的利用,注重了理论联系实际.冬季,湖水结冰是水的凝固过程,凝固是个放热过程,故A不正确:高空中的水蒸气遇冷变成小冰晶,是凝华现象,凝华放热,故B正确;水是生命之源,任何时候都离不开水,故C不正确;我国是个淡水资源缺乏的国家,要节约用水,应多从技术上改进用水系统,故D不正确,选B. 例11 (2014.镇江)舞台上经常用干冰(固态二氧化碳)制造白雾,以渲染气氛,这种白雾是( ). A.干冰升华使空气中的水蒸气液化形成的小水珠 B.干冰熔化形成的小液滴 C.干冰升华形成的二氧化碳气体 D.干冰升华使空气液化形成的小液滴思路分析 解决此题需掌握:干冰就是固态的二氧化碳,物质由固态直接变成气态的过程叫升华,物质的升华过程要吸热;物质由气态变成液态的过程叫液化,液化过程要放热,干冰(固态二氧化碳)升华吸热使周围环境温度降低,空气中的水蒸气遇冷液化成小水珠,形成“白雾”.本题既涉及了干冰的物态变化,又涉及了水的物态变化,要全面分析,不要误认为白雾就是干冰形成的.选A. 点评:干冰这种极易升华的物质可以用来储存食品,还可以用来人工降雨,甚至还可以制造舞台效果.同学们解题时要全面分析,要知道干冰升华吸热会使周围的水蒸气液化.4。

下载提示
相关文档
正为您匹配相似的精品文档