文档详情

变压器综合实验方案

xt****7
实名认证
店铺
DOC
270.50KB
约15页
文档ID:136553970
变压器综合实验方案_第1页
1/15

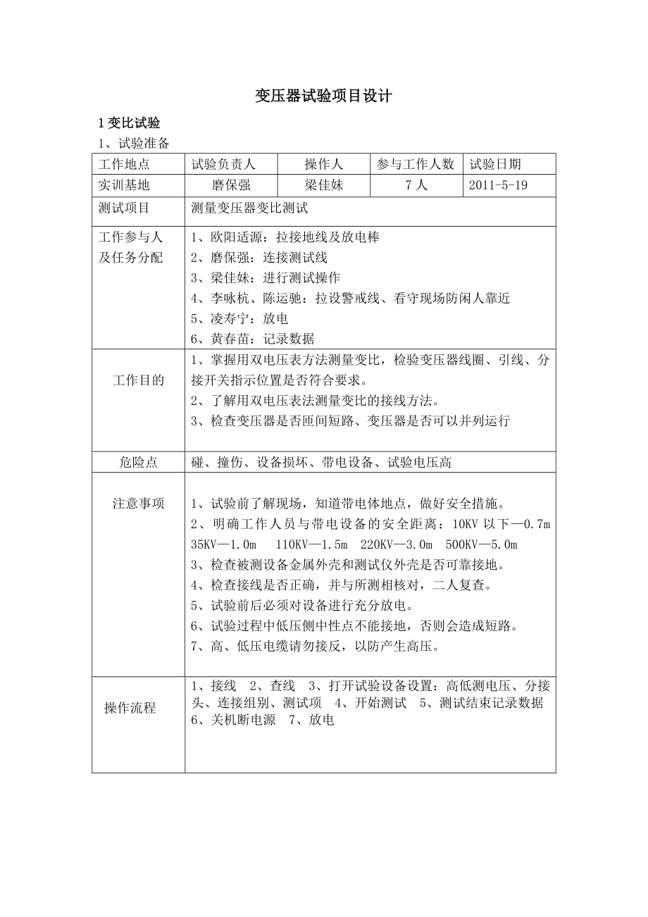
变压器试验项目设计1变比试验1、试验准备工作地点试验负责人操作人参与工作人数试验日期实训基地磨保强梁佳妹7人2011-5-19测试项目测量变压器变比测试工作参与人及任务分配1、欧阳适源:拉接地线及放电棒2、磨保强:连接测试线3、梁佳妹:进行测试操作4、李咏杭、陈运驰:拉设警戒线、看守现场防闲人靠近5、凌寿宁:放电6、黄春苗:记录数据工作目的1、掌握用双电压表方法测量变比,检验变压器线圈、引线、分接开关指示位置是否符合要求2、了解用双电压表法测量变比的接线方法3、检查变压器是否匝间短路、变压器是否可以并列运行危险点碰、撞伤、设备损坏、带电设备、试验电压高注意事项1、试验前了解现场,知道带电体地点,做好安全措施2、明确工作人员与带电设备的安全距离:10KV以下—0.7m 35KV—1.0m 110KV—1.5m 220KV—3.0m 500KV—5.0m3、检查被测设备金属外壳和测试仪外壳是否可靠接地4、检查接线是否正确,并与所测相核对,二人复查5、试验前后必须对设备进行充分放电6、试验过程中低压侧中性点不能接地,否则会造成短路7、高、低压电缆请勿接反,以防产生高压操作流程1、接线 2、查线 3、打开试验设备设置:高低测电压、分接头、连接组别、测试项 4、开始测试 5、测试结束记录数据 6、关机断电源 7、放电2、试验接线图3、注意事项 特别说明,当变压器的联结方式是带中性点时,高压侧是YN或低压侧是yn时,测量时选择Y或y即可。

试验一 变比试验分接位相别ABC相别abc变比变比误差额定值实验人员签名记录人员试验时间实验结果分析2绕组的直流电阻试验1、试验准备工作地点试验负责人操作人工作总人数试验日期实训基地磨保强梁佳妹7人2011-5-19测量项目测量变压器线圈直直流电阻工作参与人及任务分配1、欧阳适源:拉接地线及放电棒2、磨保强:连接测试线3、梁佳妹:进行测试操作4、李咏杭、陈运驰:拉设警戒线、看守现场防闲人靠近5、凌寿宁:放电6、黄春苗:记录数据工作目的1、 检查绕组接头焊接质量和绕组有无匝间短路2、 电压分接开关的各位置接触是否良好以及分接开关实际位置与指示位置是否相符3、 引出线有无断裂,多股导线并绕是否有断股情况危险点碰、撞伤、设备损坏、带电设备、高空坠物注意事项1、试验前了解现场,知道带电体地点,做好安全措施2、明确工作人员与带电设备的安全距离:10KV以下—0.7m 35KV—1.0m 110KV—1.5m 220KV—3.0m 500KV—5.0m3、检查被测设备金属外壳和测试仪外壳是否可靠接地4、检查接线是否正确,并与所测相核对,二人复查5、更换测试线时,必须待测试仪对被测设备放完电后,且依照顺序断开电源,才可更换测试线。

同时,可防止反充电对人体和设备放电6、试验前后必须对设备进行充分放电对低压侧进行试验过程中高压侧三项不用与地短接,因为直流电源只在加压瞬间才会有电磁感应产生7、在接线过程中,粗线接电流,细线接电压8、测试过程中遇到AC220V电源突然断电,仪器将开始自动放电,此时不允许立即拆除测试线,5分钟后方可拆线操作流程1、接线 2、查线 3、打开试验设备设置:选择测试项 4、确认开始测试 5、测试结束记录数据 6、复位关机断电源 7、放电2、试验接线图高压侧绕组各相直流电阻接线图:低压侧绕组各相直流电阻接线图:3、注意事项 粗线接电流端子,细线接电压端子,测量结束后,按“复位”键,仪器开始自动放电试验二 绕组的直流电阻试验分接位高压侧ABC低压侧abc实验人员签名记录人员试验时间实验结果分析3绝缘电阻和吸收比试验1、试验准备工作地点试验负责人操作人工作总人数试验日期实训基地磨保强梁佳妹7人2011-5-26测量项目变压器绝缘电阻及吸收比测量工作参与人及任务分配1、欧阳适源:拉接地线及放电棒2、磨保强:连接测试线3、梁佳妹:进行测试操作4、李咏杭、陈运驰:拉设警戒线、看守现场防闲人靠近5、凌寿宁:放电6、黄春苗:记录数据工作目的检查电气设备中影响绝缘的异物、绝缘受潮和脏污、绝缘油严重劣化、绝缘击穿和严重热老化等缺陷。

危险点碰、撞伤、设备损坏、带电设备、高空坠物注意事项1、 试验前了解现场,知道带电体地点,做好安全措施2、明确工作人员与带电设备的安全距离:10KV以下—0.7m 35KV—1.0m 110KV—1.5m 220KV—3.0m 500KV—5.0m3、当第一次使用仪表时,需充电6小时否则仪表不能正常工作4、试验完毕或重复进行试验时,必须将仪器短接后对地充分的放电才能保证人身安全和下次测量的准确性操作流程1、接线 2、查线 3、打开试验设备设置:选择测试量程 4、设置时间15秒、60秒 5、按测试按钮开始测试 6、测试结束记录数据 7、关机 8、放电2、试验接线图 高压侧—低压侧及地接线图:低压侧—高压侧及地接线图:3、注意事项 测量前,应根据变压器被测电压等级侧选择正确量程:高压侧电压等级为10KV,则选择2500V或5000V;低压侧电压等级为400V,则选择500V或1000V试验三 绝缘电阻和吸收比试验测试值试验项目R15〞(GΩ)R60〞(GΩ)吸收比高—低及地低—高及地实验人员签名记录人员试验时间测试结果分析4介质损失角的正切值测量试验1、试验准备工作地点试验负责人操作人参与工作人数试验日期实训基地磨保强梁佳妹7人2011-5-26测量项目变压器介质损耗角的正切值测量工作参与人及任务分配1、欧阳适源:拉接地线及放电棒2、磨保强:连接测试线3、梁佳妹:进行测试操作4、李咏杭、陈运驰:拉设警戒线、看守现场防闲人靠近5、凌寿宁:放电6、黄春苗:记录数据工作目的通过测量介质损耗的正切值tgδ,反映出绝缘电阻的一系列问题如绝缘受潮、油或渍浸渍物脏污或变化变质,绝缘中有气隙发生发电。

危险点碰、撞伤、设备损坏、带电设备、试验电压高注意事项1、试验前了解现场,知道带电体地点,做好安全措施2、明确工作人员与带电设备的安全距离:10KV以下—0.7m 35KV—1.0m 110KV—1.5m 220KV—3.0m 500KV—5.0m3、使用正接法进行试验测试时设备对地必须对地绝缘或将设备悬空4、使用反接法进行试验测试时设备必须可靠接地5、必须根据根据设备安装情况来选择测试方式的接线操作流程1、接线 2、查线 3、打开试验设备选择接线方式、电压等级 4、按确定开始测试 5、测试结束记录数据 6、复位关机、断电源 7、放电2、试验接线图高压侧—低压侧及地:低压侧—高压侧及地:3、注意事项 试验电压10KV,试验连接导线悬空、消除干扰源的影响试验四 介质损失角的正切值测量试验试验项目Tanδ(%)Cx(pF)加压(KV)接法高—低及地低—高及地实验人员签名记录人员试验时间实验结果分析5直流泄漏电流试验1、试验准备工作地点试验负责人操作人工作总人数试验日期实训基地磨保强梁佳妹7人2011-6-02测量项目变压器直流泄漏电流测量工作参与人及任务分配1、欧阳适源:拉接地线及放电棒2、磨保强:连接测试线3、梁佳妹:进行测试操作4、李咏杭、陈运驰:拉设警戒线、看守现场防闲人靠近5、凌寿宁:放电6、黄春苗:记录数据工作目的检查电气设备中瓷质绝缘的裂纹,夹层绝缘内部受潮及局部松散断裂、绝缘油老化、绝缘油面碳化等。

危险点碰、撞伤、设备损坏、带电设备、试验电压高注意事项1、 试验前了解现场,知道带电体地点,做好安全措施2、明确工作人员与带电设备的安全距离:10KV以下—0.7m 35KV—1.0m 110KV—1.5m 220KV—3.0m 500KV—5.0m3、试验时应充分考虑环境对测试结果的影响,应擦干净变压器套管表明,微安表应处于高压侧4、试验结果或变更接线时,应充分放电5、试验时应观察泄露电流的变化速度,并在数据基本稳定时读取泄露电流值6、一般采用负极性试验,对数据有怀疑时,可以用正极性测试比较操作流程1、接线 2、查线 3、检查设备调压旋钮是否在零位、过压设定(1.1——1.2)Un 4、打开设备按下高压通、加压至10KV计时一分钟 5、记录数据 6、降压 7、按下高压断 8、关机2、试验接线图高压侧—低压侧及地:3、注意事项 试验电压为10KV,消除干扰源、读数在稳定后才能读取,试验结束后,先降压至“0”再断开测试仪电源试验五 直流泄露电流试验试验项目试验电压(kV)测试泄露(uA)高—低及地低—高及地实验人员签名记录人员试验时间实验结果分析6交流耐压试验1、试验准备工作地点试验负责人操作人工作总人数试验日期实训基地磨保强梁佳妹7人2011-6-09测量项目变压器工频交流耐压试验工作参与人及任务分配1、欧阳适源:拉接地线及放电棒2、磨保强:连接测试线3、梁佳妹:进行测试操作4、李咏杭、陈运驰:拉设警戒线、看守现场防闲人靠近5、凌寿宁:放电6、黄春苗:记录数据工作目的考验被测试品绝缘承受各种过电压的能力危险点碰、撞伤、设备损坏、带电设备、试验电压高注意事项1、试验前了解现场,知道带电体地点,做好安全措施。

2、明确工作人员与带电设备的安全距离:10KV以下—0.7m 35KV—1.0m 110KV—1.5m 220KV—3.0m 500KV—5.0m3、明确分工,细心操作4、由于工频耐压试验是破坏性实验,因此,必须在变压器的绝缘经过所有的非破坏性实验合格后才进行该项实验5、全绝缘变压器的试验电压为线端绝缘水平的试验电压,分级绝缘变压器的试验电压为中性点绝缘水平的试验电压6、试验中,如发生放电或击穿时,应迅速降低试验电压,切断电源,以免事故的扩大如果重新进行耐压实验,一定要静放一段时间后再进行加压7、交流耐压试验应在被试品的绝缘电阻及吸收比测量、直流泄露电流测量及介质损失角正切值测量均合格之后进行操作流程1、接线 2、查线 3、设置电流整定于最小、调压旋钮为零位 4、开机升压达到35KV计时一分钟 5、记录数据 6、降压 7、关机切断电源、放电2、试验接线图高压侧—低压侧及地:3、注意事项试验电压加到额定试验电压,高压首端电压等级高,试验时请勿靠近试验六 交流耐压试验试验项目试验电压(KV)时间(min)结果高—低及地低—高及地实验人员签名记录人员试验时间实验结果分析四、试验设备及工器具清单序号使用工器具及材料规格及型号数量设备生产厂家1全自动变比测试仪EBZ-2000C1台珠海艾迪神电力科技有限公司2变压器直流电阻测试仪EZR-3101台珠海艾迪神电力科技有限公司3绝缘电阻测试仪S1211台4抗干扰介损自动测试仪EJS-9000E1台珠海艾迪神电力科技有限公司5直流高压发生器EDHV300KV/3mA1台珠海艾迪神电力科技有限公司6试验变压器控制台YD系列油浸试验变压器SBK5200V/50KV1套珠海艾迪神电力科技有限公司7警戒带1圈10警戒牌1块11万用表1个12电源线、盘(2×2.5)mm21套线长视具体情况而定13专用工具箱1套内装扳手、螺丝刀等14试验导线、放电棒2.5mm2若干对试验仪器设备、安全工器具、个人防护用品进行检查,确保所用仪器设备、安全工器具、个人防护用品经试验并合格有效;试验设备在运输过程中采取防雨、防振、防碰撞等措施。

配电电力变压器综合测试方案设计一、被实验变压器铭牌信息型号S7-8000/10连接组别Yyn0阻抗电压4.88%冷却方式ONAN额定电压高压侧10000V额定电流高压侧46.2A低压侧400V低压侧1154.7A额定容量8000KVA相数3额定频率50Hz油重594Kg器身重164.9Kg总重2930Kg标准代号GB1094-85安装类型户外生产代号IGN.710.1117出厂日期1995-5出厂编号95N-195厂家南宁变压器厂二、变压器试验目的 通过测量各项目变压器试验的数据,检查其结果是否符合变压器设备试验标准的要求,综合判断变压器性能的情况,从而决定变压器是否能投入运行工作三、变压器试验可能存在的危险点及保护措施(一)电气试验安全注意事项1、高压试验工作人员不得少于两人,试验负责人应由有经验的人员担任2、试验装置的金属外壳应可靠接地,高压引线应尽量缩短3、试验现场应装设遮拦或围拦,向外悬挂“止步,高压危险”标示牌并派人看守4、加压前必须认真检查试验接线,表计倍率,量程,调压器零位及仪表的开始状态高压试验人员在全部加压过程中,应精力集中,不得与他人闲谈,随时警戒异常现象发生,操作人员站在绝缘垫上。

5、实验过程中如发生设备故障或其他意外,操作员必须遵循降压、切断电源、报告老师等顺序冷静处理,切记惊慌失措延误时机二)工作成员责任解析(负责人根据不同的理解程度,进行变动各任一职)负责人:统筹实验的原理和实验全过程,安全性的危险点预测,试验过程监督操作人:掌握设备接线,熟练设备将操作记录员:协助接线、录好数据放电员:检查放电安全措施,做好放电准备电气设备试验课程变压器试验实训报告电力903班第一组 组长:磨保强 安全员:李咏杭 组员:梁佳妹 黄春苗 凌寿宁 陈运驰 欧阳适源。

下载提示
相关文档
正为您匹配相似的精品文档