文档详情

余热锅炉运行操作指南

悦**
实名认证
店铺
DOCX
96.73KB
约13页
文档ID:155190661
余热锅炉运行操作指南_第1页
1/13

余热锅炉运行操作指南、尸 、-前言从事锅炉平安管理人员和操作人员在上岗前应按国家质检总局公布的特种设备 平安技术标准TSG G6001-2021?锅炉平安管理人员和操作人员考试大纲 ?的规定 进展培训、考核,并考核合格,取得相应的操作资格证书,才可操作相应类别的 锅炉一、概述1 、工程简介本工程是利用 XXX 公司 2#焦炉烟道废气的余热, 将废气通过余热锅炉产生饱和 蒸汽用于其它工段生产使用 余热锅炉主要由蒸汽发生器、 上下温水预热器等换 热设备组成将烟气从285C降至约150C后由烟囱排出;水汽路系统:水从20E 进入后,余热锅炉产生 0.6MPa 饱和蒸汽进入分汽缸后供用户使用2、余热回收系统根本组成本余热锅炉系统〔见附图: ?热力系统示意图 ?〕包括废气系统、汽水系统、排污系统、取样系统、放空和加药系统以及控制系统,系统设备包括主体设备、附属 设备等2.1 系统系统是指为保证余热锅炉正常运行的废气系统、 汽水系统、排污系统、取样系统、 放空和加药系统、清灰系统以及控制系统2.1.1 废气系统来自焦炉废气〔285C〕-蒸汽发生器一高温水预热器-低温水预热器 〔约150C〕 f烟气出口管道f引风机f烟囱。

2.1.2 汽水系统2.1.2.1 除盐水系统自界区外来的普通自来水f软化f除盐f除盐水箱f软水泵f低温水预热器〔80C〕f除氧器〔除氧水〕f给水泵f高温水预热器〔130C〕f汽包f蒸汽 发生器〔产生0.6MPa饱和蒸汽〕f汽包f分汽缸f用汽部门同时考虑系统使用情况,在上下温水预热器增加旁路可将除盐水直接送至汽包、 蒸汽发生器上下温水预热器可串联使用也可单独使用2.1.3 排污系统蒸汽发生器锅筒设有定期排污口、 连续排污口,定期排污管接至定期排污扩容器,降温后先供水箱内软水预热再排至地沟, 连续排污管接至连续排污扩容器,再经 定期排污扩容器降温后先供水箱内软水预热再排至地沟 用户可根据运行中炉水取样分析情况确定是否需增加连排扩容器, 如果增加连排连排扩容器,那么连排 管接至连续排污扩容器,再经定期排污扩容器降温后就近排入地沟 蒸汽发生器 上锅筒设置事故紧急放水,当锅筒水位高于紧急水位时,翻开事故电动放水阀, 防止锅筒满水电动事故放水阀的位置便于运行操作, 排至定期排污扩容器或就 近排入地沟高、低温水预热器均设有排污出水口,可定期去除内部残留污物及水垢2.1.4取样系统本余热回收系统设给水、饱和蒸汽、锅筒炉水取样。

水质标准〔采用锅外水处理〕 见表1;表1水质标准〔采用锅外水处理〕给水锅水补给水类型除盐水浊度/ FTU< 5.0硬度 / 〔 mmol/L〕< 0.030pH 值〔25C〕8.0 〜9.510.0 〜12.0溶解氧/〔 mg/L〕< 0.10油/〔mg/L〕< 2.0全铁 /〔 mg/L〕< 0.30电导率〔25 C〕/〔 pS/cm〕-全碱度/〔 mmol/L〕无过热器< 10.0酚酞碱度/〔 mmol/L〕无过热器< 6.0溶解固形物/〔 mmol/L〕无过热器< 4.0X 103磷酸根/〔 mg/L〕-亚硫酸根/〔 mg/L〕-相对碱度<0.202.1.5放空和加药系统在系统的最高点,设置放气点,当上水和启动时,排去锅炉内空气和不凝结气体 放气阀位置设于便于运行操作处上下温水预热器集箱上设置的排气阀在运行时应保持微常开状态, 及时排出聚集在集管内的气体,防止集箱管及弯头的氧腐蚀为保证系统平安,蒸汽发生器设有平安阀,供事故状态泄压本系统中余热锅炉设置加药装置,用户可根据锅炉水质监测情况,定期向锅筒内加药〔磷酸盐溶液〕,以保证炉水符合锅炉炉水水质要求水质标准〔采用锅外 水处理〕见表1。

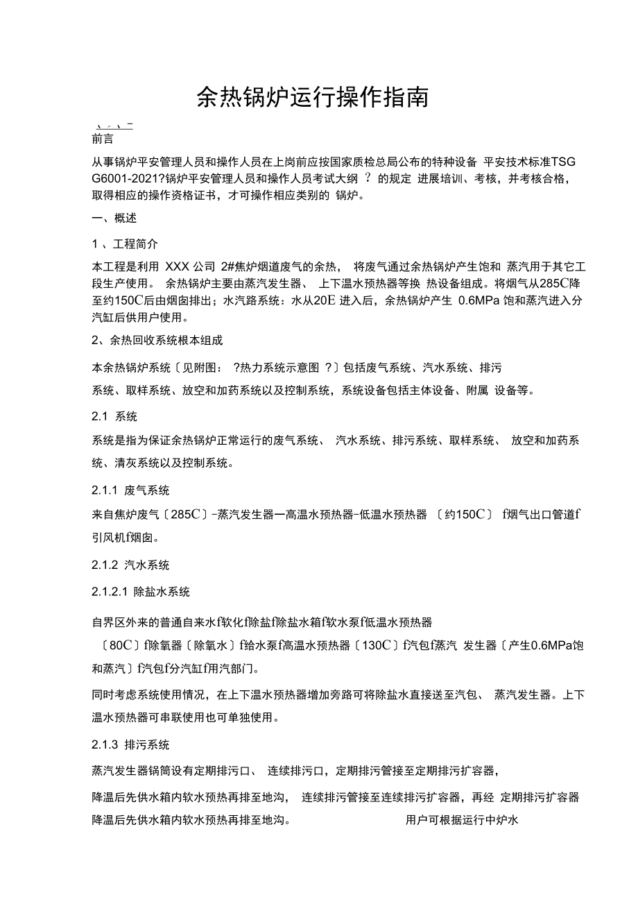
2.1.6控制系统详见附图:?热力系统图?2.2主体设备2#焦炉余热锅炉主要设备包括蒸汽发生器和上下温水预热器各一台等, 余热 锅炉设备安装示意图如图1所示,各设备之间通过中间过度连成一个系统, 实现 余热回收功能I币丄T i tJ瓷上=市窃T 土 ITLML H|ii !iii unidinjiiri-iniiiirpipiiriHriiir2.3附属设备 图1余热锅炉设备安装示意图附属设备包括分汽缸一台、水处理器二台、软水箱一个、热力除氧器一台、 软水泵两台〔一台备用〕、锅炉给水泵两台〔一台备用〕、定期排污扩容器一台、 连续排污扩容器一台、取样器三台、加药装置一台、风机一台、阀门管件假设干3、余热锅炉设备的主要工作原理〔1〕蒸汽发生器的主要工作原理:蒸汽发生器的根本构造如图1所示上部是锅筒,下部是蒸汽发生器本体,余热 烟气进入蒸汽发生器本体,横掠流过管束将烟气的热量传给管程内的饱和水, 使 其汽化,经内部循环,生产成所需饱和蒸汽〔汽、水混合〕,到达将高温烟气的 热量转化为蒸汽的目的〔2〕上下温水预热器的主要工作原理高温水预热器壳体内装有假设干支翅片管, 低温水预热器壳体内装有假设干支径 向热管,烟气在翅片管管外流动,除盐水在径向热管内和翅片管管内流动,到达 将水加热的目的。

〔3〕锅炉平安附件和仪表① 平安阀:每台锅炉至少应当装设两个平安阀平安阀应当铅直安装,并且应 当安装在锅筒、集箱的最高位置② 压力表:压力表必须在有资质的机构进展周期的校验③ 水位表:水位表应当有指示最高、最低平安水位和正常水位的明显标志二、余热锅炉设计说明1、余热锅炉技术参数见表2表2余热锅炉技术参数表热侧冷侧介质名称烟气介质名称水一水蒸汽流量90000 Nm 主要设备外形尺寸蒸汽发生器本体: 长〔2780〕观〔~5105〕辭〔~3390〕毫米;锅筒: 长〔~5100〕观〔3840〕>高: 30750〕毫米;上下温水预热器: 长〔1970〕>宽〔~3630〕>高: ~2820〕毫米; 用户配套设计工程(1) 余热系统主体设备及附属设备的土建根底设计施工;/h蒸汽流量6485 kg/h进口温度285 C进水温度20 C出口温度150 C蒸汽温度164.9 C阻力损失787 Pa蒸汽压力0.6 MPa回收热量3710 kW(2) 除我方供给主体设备之间的汽水、烟气管道外所有管路设计施工;(3) 负责系统设备停运保养的相关设计、设置三、余热锅炉的安装1 余热锅炉的安装须有相应的安装资质。

2 各设备在工艺及土建立计的预定位置吊装就位 吊装时按图纸所示位置或经有 关技术人员同意的位置起吊, 起吊时不应有附加荷载或冲击载荷 对于大型设备, 为提高其刚度,可设置临时支承,以保证其在吊装及运输过程中不产生变形3 设备就位后,设备支座与根底支撑应该接触均匀, 不应出现翘曲与不稳定现象4 蒸汽发生器分蒸汽发生器本体、 锅筒、上升管道、 下降管道和烟气进出口 六局部现场安装,施工和验收应符合图纸和 GB 50273-2021?锅炉安装工程施工 及验收标准 ?要求5 上升、下降管路的焊接除按节点放大图外, 还应符合相应标准 别离式热 管外连管路安装完成后,应逐片作气〔氮气〕压试验,试验压力为 0.9MPa,并用肥皂水逐条焊缝进展检漏 [ 注:外管路焊接时,排气阀暂不焊接,待全部管路 焊接完,试压合格,最后焊阀门〔注意阀门不得用于试压〕 ] 压力试验合格后,现场制作别离式热管6 上下温水预热器的集箱须固定在支架 〔或设备壳体〕 上,防止运行时集箱振动7 余热锅炉系统的管路安装按热力系统图和各设备图纸的管口方位8 系统管路安装完毕,水路系统须进展水压试验,水压试验压力为 0.9MPa9 水压试验合格后,所有设备及管路须外保温,保温材料为硅酸铝棉绝热制品, 其材质应符合GB/T 16400 — 2003标准要求,设备保温厚度120mm,管子100mm。

外包镀锌薄钢板防淋四、余热回收系统使用说明1 、煮炉1.1 煮炉的目的 煮炉是对新安装设备在投入运行前去除在制造、安装以及其他原因产生的锅筒、 集箱、管子内部等处的铁锈、 油脂污垢等, 用物理化学方法使其沉淀于锅筒下部 和集箱中去, 最后经排污管排出, 以防止恶化蒸汽品质或使受热面管壁温度过高 而烧坏1.2煮炉的用药及数量煮炉是在锅水中参加碱水,使与锅内油垢发生皂化作用生成沉渣,其所用化学药 品及剂量见下表3:参加药品的数量kg/m3表3药品名称铁锈不多的蒸汽发生器腐蚀较多的蒸汽发生器迁装炉氢氧化钠〔NaOH〕2-33-45-6磷酸三钠〔Na3PO4 12H2O〕2-32-35-6本蒸汽发生器锅筒最高液位下容积为约 8.2m31.3煮炉的方法煮炉的步骤为:〔1〕将药液注入锅水使其成浓度适当的碱水,并使锅水保持适当的水位〔保持 锅筒内最咼水位〕〔2〕加热升温升压,至汽压为O.IMPa时冲洗水位计,升至0.2MPa时排污一次, 使蒸汽发生器所有排污阀开启半分钟左右,与此同时注意适当浓度的碱水补充, 以保持锅水水位〔3〕汽压升至0.3-0.4MPa时,紧所有阀门,有螺栓连接处,紧螺栓,并在0.5MPa 压力上煮炉12小时。

以上为煮炉的第一阶段〔4〕在第一阶段完毕后,检测锅筒内炉水的碱度,如果锅筒内炉水碱度低于40, 应给锅筒内补充碱液,使锅筒内炉水的碱度保持在 50左右并升至0.5MPa左 右煮炉8-10小时,然后排污至锅筒最低水位,再进水,如此反复 4-5次,通过 上水、放水,直到锅筒中炉水检测符合锅炉水质标准,即可完毕煮炉工作1.4煮炉时考前须知〔1〕煮炉期间应当从锅筒中取样,对锅内水碱度的变化进展分析及监视〔2〕一般取样时间为锅炉升压后每二小时进展一次,排污前后各一次,换水后 期每小时一次〔3〕在煮炉过程中,应按要求制作好煮炉汽压温升曲线,参照执行,并作好记 录〔4〕煮炉后应翻开人孔、手孔等以检查锅筒内壁,集箱管子外壁,如呈黑褐色 说明煮炉合格2、余热锅炉启动〔开炉〕2.1 余热锅炉启动前的准备2.1 余热锅炉启动前的准备 〔1〕要对炉内、炉外和烟道等进展检查,确保各部设备完好,通畅,各处 无人停留、无工具遗留〔2〕要对所有承压部件进展检查,凡属有疑问或须补焊之后,都要按 1.25倍工作压力进展水压试验〔3〕要检查系统内所有汽水管道,阀门及人孔门,检查孔是否处在启动前 的关闭或开启位置〔4〕要检查顶部密封及人孔,其密封性应良好。

〔5〕对系统内所有密封的热工仪表及电气仪表都要检查并确认其准确性及 灵敏度〔6〕要检查系统内所有泵及其电机,应处于启动前状态,备用的处于备用 状态〔7〕对主要平安附件,如平安阀、压力表、水位计等都要进展检查,如有 不符合要求项,应立即修复或更换,平安阀不参加水压试验〔8〕向蒸汽发生器上水,并到最低水位,上水时水温不得超过 90C,夏季 上水时间不少于1-2小时,冬季上水温度为 50-60E,其上水时间不少于 2-4小 时〔9〕上水完毕后注意观察锅筒水位一段时间,静观水位是否维持不变,假 设有下降,应查明原因,如给水管路、锅筒及各阀门是否泄漏并予以去除如果 水位增高,说明给水阀门关闭不严,漏流量太大,应予以修理或更换〔 10〕检查汽水管路上的阀门,2.2 余热锅炉启动 当所有启动前准备工作完毕后,就可以启动余热锅炉,具体步骤如下:〔 1 〕启动前,机械通风 5 分钟,排除烟气通道内可能残留的各种可燃气体 或尘埃〔 2〕关闭旁通阀门,开启风机,翻开原地下烟道手动闸板阀门至全开状态, 风机风门及蒸发器进口阀门、风机后烟气出口阀门全开3〕将锅筒、上下温水预热器、除氧器的排污翻开,开度大约为一半;〔4〕开风机,并逐渐加大风机风量〔每半个小时开 50 转〕,同时逐渐关闭 烟道手动闸板阀, 并保证焦炉正常运行时地下烟道的负压。

如负压过大可通过调 整风机频率来修正〔5〕使通过烟道的烟气量及温度逐步增大和增高,其速度应使炉温缓慢上 升的同时,保证锅筒内水温升每分钟不超过 「C,防止炉温变化过猛使锅筒及受 热面等受到影响〔6〕启动后必须严密监视锅筒水位,当锅筒水膨胀,水位表水位逐渐升高 时,应连续适当地放水、上水,并同时进展连续排污,在保证正常水位的同时, 应使汽压汽温均衡地上升,汽压上升速度不大于 0.5MPa/h,并使余热锅炉各局部的温度均匀〔7〕锅筒汽压升到 0.1MPa 时,应冲洗水位计,并与相邻的另一水位计及 低读水位计进展核对,以保证其正常工作〔8〕当锅筒汽压升高到 0.2MPa 时,应冲洗压力表,并与低读水位计进展 核对〔9〕当锅筒压力升高到 0.3MPa 时,检查余热锅炉各管道各连接处有无渗 漏现象,并且应热紧一次人孔,手孔,及法兰连接螺栓,操作时操作者应位于被 紧螺栓的侧面而且用力不宜过猛,过快〔10〕当锅筒升至0.6MPa时,可缓慢地进展锅筒、上下温水预热器下集箱、 除氧器 的排污的同时注入补给水,注意保持锅筒正常压力和水位〔11〕待蒸发器锅筒顶部产汽稳定后关闭放空阀,蒸汽压力升至工作压力 0.8MPa;即可开启主汽阀送汽,此时应关闭汽包、上下温水预器、除氧器上的 排污阀,至此开车完毕。

〔 12〕开车完毕, 系统投入自动运行, 自动运行过程中如发现锅筒水位波动 较大时,可将给水调节阀门开度调小,确保系统运行稳定2.2 余热锅炉启动当所有启动前准备工作完毕后, 就可以启动余热锅炉 启动之后, 必须注意要缓 慢升温,使炉温逐渐升高, 锅炉各部受热均匀 启动期间要注意锅炉各局部和炉 墙的膨胀情况, 不应有异常的变形和裂纹 从冷炉启动到工作压力, 一般控制在 3~4 小时具体步骤如下:〔 1〕启动前,机械通风 5 分钟,排除烟气通道内可能残留的各种可燃气体或尘 埃2〕当锅筒压力升到 0.1MPa 时,应冲洗水位计,并与相邻的另一水位计进展 核对,以保持其正常工作〔 3〕当锅筒压力升高到 0.2MPa 时,关闭排空阀,并检查平安阀是否漏泄,如 有漏泄应采取措施,予以消除〔 4〕当锅筒压力升高到 0.3MPa 时,应冲洗压力表的存水弯管,冲洗后注意压 力指示情况〔5〕锅筒压力升高到 0.35MPa 时,应顺次缓慢地对锅筒及上下温水预热器集箱 排污口的排水, 目的是检查排水阀是否良好, 放出沉积物及使下部受热均匀 放 水时,注意锅筒水位不得低于最低水位线 同时注入补给水, 注意保持锅筒正常 压力和水位〔 6〕锅筒压力升高到 0.4MPa 时,应对停炉时动用的人孔盖、手孔盖、法兰结 合面等进展热拧紧工作。

在进展这一工作过程中, 压力不得升高, 操作要慎重缓 慢,用力不得过大,以免损坏部件〔7〕当需校验平安阀时,那么在锅炉压力升到工作压力 (0.6MPa)时,减少烟气势,进展校验调整〔 8〕送汽前,应微开锅炉主汽阀,进展蒸汽管道的暖管工作暖管时间视管道 直径大小、长度、冷却程度及气候而定〔9〕暖管工作完毕后, 全开母管联接阀, 当锅炉汽压低于母管汽压 0.02~0.05MPa 时,缓慢翻开锅炉主汽阀并汽并汽完毕后,关闭主汽管和过热器出口疏水阀2.3 平安阀的定压2.3.1 平安阀的定压准那么〔 1〕蒸汽发生器在正式启动试运之前, 必须按国家颁发的 ?蒸汽锅炉平安技术监 察规程?中规定的平安阀开启压力进展调整和校验〔2〕本系统中蒸汽发生器锅筒平安阀开启压力分别为 0.63MPa及0.65MPa2.3.2 定压方法〔1〕先调整锅筒上0.65MPa的平安阀,其次调整0.63MPa平安阀〔 2〕平安阀全部为杠杆式平安阀,平安阀在规定压力下自动排汽时把杠杆重锤 调节螺帽锁好〔 3〕定压工作完成后,应在工作压力下,再做一次校验,如果所有平安阀全部 开启时不能控制压力上升, 说明平安阀排放能力不够, 必须紧急停炉, 采取有效 措施。

〔4〕定压后的平安阀,必须将每个平安装置固定结实,加封加锁〔5〕定压工作完成后,应将每个平安阀的开启压力,回座压力,提升高度,调 整日期,责任者等情况载入技术档案,日后备查2.3.3 定压时考前须知a 调整平安阀时应注意锅筒正常水位b 平安阀定压时均以锅筒的压力表为准3、余热锅炉运行监视与调整运行人员应对余热锅炉的参数变化, 运行工况进展严密监控, 并加以分析, 随时 调整3.1 余热锅炉运行中的考前须知 〔1〕蒸汽发生器运行后,应注意监视锅筒压力、蒸汽温度、锅筒水位、锅筒给 水〔即高温水预热器出口水〕 温度、给水压力、 蒸汽发生器入口烟气温度及负压 〔2〕巡视检查,为保证平安运行,每班至少 4 次全面巡视检查,检查的工程是 蒸汽发生器房内全部设备,如保温浇注料是否完好无损,水位计、压力表、温度 计等仪表是否正常工作,蒸汽发生器排烟温度等〔3〕记录抄表应成年累月地进展,日常进展是每一个小时〔或每半小时〕进展 一次,记录的目的在于分析运行工况及综合分析系统负荷变化规律, 合理改良操 作,用以分析判断事故的隐患并予以排除, 作为制定蒸汽发生器检修方案的依据, 发生事故时,作为分析事故的参考。

〔4〕定期冲洗水位计,便于观察水位,冲洗水位计应按水位计说明书,并注意 平安〔5〕对蒸汽发生器的给水、锅筒水、和饱和蒸汽定期取样,分析化验,用以改 良运行操作,到达经济运行的目的〔 6〕根据锅筒内水质情况调整和确定连续排污量, 使蒸汽发生器在经济条件下, 保证平安运行和蒸汽品质良好〔7〕为了排出锅筒内沉积物,根据水质分析情况和热化学分析结果,每班须对 各台设备排污一次, 蒸汽发生器定期排污时应将锅筒内水保持在最高水位, 排污 时间 1~3 分钟;水预热器排污时间 10~30秒放水量应根据化验结果而定8〕水预热器在运行过程中,必须保证有连续的水进入〔即水流量是连续的〕〔9〕低温水预热器烟气出口温度不应低于 150C,以防热管管壁的露点腐蚀〔 10〕在设备运行时, 水预热器的集箱上的排气阀应保持微常开状态, 及时排出 聚集在集箱管内的汽体,防止集箱管及弯头的氧腐蚀〔 11〕定期检查水质对蒸汽品质的影响,及时对锅筒内水加药处理〔 12〕严格履行交接班的制度手续,并在日常抄表中记录明确〔 13〕当余热锅炉的产汽量降低, 热流体阻力增加时, 应用压缩空气对余热锅炉 进展吹扫,以保证余热锅炉的传热效果。

3.2 余热锅炉的正常运行蒸汽发生器是生产系统中的一个重要环节, 保持一定的排烟温度来保证引风机的 平安正常运行 与此同时, 还要向用户提供参数稳定的蒸汽, 保证正常生产的需 要,所以,对蒸汽发生器本身应进展正常的运行调节〔 1〕汽压的调节:应保持运行的稳定,如果运行汽压过高,那么会引起平安阀 的频繁动作;如果运行汽压过低, 那么会引起上下锅筒间连接收道处得流速太大, 阻力增大, 危险时会引起上下汽包液体回流不畅, 液位控制不准, 无法进展运行 调节;如果汽压波动太大,那么不能满足用户用汽要求因此需采取措施,调节 汽压〔 2〕蒸汽品质和锅筒水位的调节,蒸汽品质和锅筒水位的调节需根据取样化验 结果进展相应操作〔3〕余热锅炉运行时应注意监视出口烟道后部的排烟温度排烟温度过高,要 检查排烟温度过高的原因, 如果余热锅炉进口烟温过高, 此时可进展配风, 直至 进口烟气温度到达额定值;如余热锅炉出口温度过高, 很可能是烟气侧积灰太多, 导致受热面换热性能下降, 此时脉冲吹灰器除定期吹扫外, 应及时加大对余热锅 炉的吹扫时间和吹扫次数, 以保证余热锅炉的传热效果; 同时当排烟温度过高时, 还应监视余热锅炉进口烟温, 并及时进展运行调节。

如果排烟温度过低, 可能说 明保温浇注料有严重漏风, 人孔关闭不严, 或余热锅炉进口烟温过低等, 这样会 降低余热锅炉的热效率,使余热锅炉出力降低〔 4〕余热锅炉系统蒸发量和过热蒸汽温度是很重要的参数,蒸发量过低可能是 严重的锅炉缺水事故, 运行过程中要严密监控 蒸汽发生器其它设备的调节应根 据设备情况而定, 原那么上应该围绕整个蒸汽发生器系统的运行, 情况严重时要 及时上报4、供汽本余热锅炉产生的蒸汽汇入分汽缸供用户使用,供汽时按用户需要进展操作5、停炉5.1 余热锅炉的正常停炉 由于生产工艺上的正常检修或其他原因需要有方案的停炉时, 按以下几个步骤进 展〔 1〕对余热回收系统进展全面检查, 了解系统各部件损伤情况, 拟定检修工程 〔2〕根据拟定检修工程,提出检修周期,及时与工艺部门协调,并通知用汽单 位做好相应的准备工作〔3〕锅内水应保持正常水位,主汽温度按每分钟不大于0.5C的速度降温,汽压 按每分钟不大于0.02MPa速度下降,并降至0.3MPa时,时间应保持3-4小时, 降至0.15MPa时,应保持2小时〔 4〕烟道温度降至室温后,翻开人孔门,检修孔及防爆门进展自然通风冷却, 同时每隔一段时间〔时间间隔为 2 小时〕,上放水数次,使余热锅炉各局部均匀 冷却,至水温70T左右就可将水全部放出。

5.2 余热锅炉的紧急停炉遇有以下情况,应紧急停炉:〔 1 〕蒸汽发生器严重缺水,见不到水位〔 2〕蒸汽发生器严重满水,水位升到最高水位以上,经放水仍见不到水位〔 3〕受热面爆管渗漏,影响运行人员平安和不能保持正常水位〔 4〕给水系统全部失效〔 5〕水位计或平安阀全部失效〔 6〕保温浇注料倒塌,开裂,严重威胁蒸汽发生器平安运行〔7〕上下温水预热器出口水温超温严重,经调整而无法恢复时〔 8〕蒸汽发生器汽水品质严重低于标准,经努力调整无法恢复时 紧急停炉时炉温变化较快, 必须采取一定的技术措施, 以防止事故的扩大或出现 新的事故, 紧急停炉时应及时地将送入余热锅炉的烟气量减少, 降低蒸汽发生器 的负荷,同时除 “缺水〞、“满水〞事故以外,注意调整给水以维持正常水位,同 时还必须注意不要让汽压升高引起平安阀动作紧急停炉的冷却过程与停炉一样,但时间按正常停炉减半5.3 余热锅炉停炉备用期间的保养 余热锅炉停炉以后,如果不注意停炉期间的保养, 对设备的腐蚀损毁是很严重的, 其原因是:空气进入设备内造成氧腐蚀,金属外表有水膜,从大气中吸氧,引起 电化学腐蚀,设备内外表有溶于水的盐垢也会引起腐蚀, 有时含有SO2烟气进入生成H2SO3和H2SO4,使金属外表产生严重的酸腐蚀。

为了防止腐蚀的发生,停炉备用期间内应采取以下方法进展保养: 〔1〕过热器停车时,须启用反冲洗装置,用高压水进展冲洗,将过热器管内附 有的灰尘、氧化膜或其他杂物, 及管壁内的积盐冲掉排出管外, 保持过热器清洁 及蒸汽品质〔2〕当停车五天以上时,须对设备烟气侧进展吹灰,以保证换热管〔内或 翅片上〕无结灰〔3〕干保养法:将锅内水垢及锈蚀物去除干净,用微火烘干后,将无水氯化钙、 生石灰、硅胶等枯燥剂放置在锅筒内,其用量:无水氯化钙 0.5-1kg/m3,硅胶1-2kg/m3枯燥剂盛入敞口槽内,入后应封闭蒸汽发生器所有孔门,使与外界大气 隔绝,并定期检查枯燥剂是否失效,失效时应立即更换〔4〕湿保养法:用无杂质的水灌满蒸汽发生器锅筒,将水煮沸排出空气后,将 蒸汽发生器所有孔门关严, 或用碱度较高的软化水注满锅筒, 利用碱液与金属形 成的氧化物保护膜,防止腐蚀通常软化水中加药剂有 NaOH(2kg/m3)或Na3PO4(5kg/m3),往锅筒水注入的药剂有 NaOH(5kg/m3)或 Na3PO4(15-20 kg/m3), 此法用于短期停炉保养〔5〕压力保养:蒸汽发生器除垢后,关闭所有阀门,参加保护液至最低水位为 止,加热产生0.1-0.2MPa压力,并在该压力下保持2-3小时,降压后再利用保护 液灌满整个蒸汽发生器锅筒,然后再用液压方法使蒸汽发生器保持 0.15-0.4MPa 压力,保护液的成分和浓度为:苛性钠 100毫克/升,五氧化二磷 100毫克/升。

在保养期间要周期性的检查保护液的浓度, 当硫酸钠的浓度降低至 50毫克/升以 下时应给予补充〔6〕充氮保养法:当蒸汽发生器需要长期停炉时,可采用充氮保养法〔7〕当环境温度低于0 C时,必须采取防护〔通暖风或电伴热〕措施,以 防热管元件管内工作介质冻结而使管壳破裂5.4 事故处理5.4.1 停电处理停电使水泵被迫停车,造成设备无冷流体,此时应迅速关闭热流体〔烟气〕 阀门,翻开热流体旁通阀5.4.2 锅筒事故处理〔1 〕缺水处理:当发现汽包缺水 (水位低于戒备水位 )时,应加大进水阀门 的开启度,关闭其余放水阀门,观察水位变动情况;如继续下降,那么判为严重 缺水,在严重缺水持续时,应考虑停车〔2〕满水处理:当汽包水位超过最高水位,但液位计仍能见到水位时,称 轻微满水, 假设水位不但超过最高水位, 而且超过液位计可见部位时, 称严重满 水当轻微满水时,应停顿进水,并翻开排污阀放水,当水位降至正常水位后, 冲洗液位计,检查水位指示是否正确当严重满水时,除采取上述措施外,应关 闭主汽阀,加强排污,直至汽包水位正常〔3〕锅筒水膨胀事故当锅筒内水含盐量较大, 水外表上有大量的泡沫, 蒸汽溢出时水膜破裂, 溅出水 滴并被蒸汽带走时发生水膨胀事故。

发生水膨胀事故时锅筒水位剧烈波动, 往往水位看不清楚并冒气泡, 饱和蒸汽的 盐分及水分增加,严重时管道也会发生水击,法兰处冒白汽水膨胀事故的处理方法:开大加强管道疏水,关小出汽阀,并加强管道疏水,停 顿向锅筒内水加药,并取水样化验,同时加强换水,迅速改善炉水的品质 防止发生或改善膨胀事故的主要措施: 应有效的控制锅筒内的蒸汽压力、 锅筒内 水的含盐量、给水的质量、水的加药量这就要求坚持严格的锅筒内水化验制度, 加强给水的处理,并适当提高排污量,同时要求负荷变化不要太急〔4〕锅筒内水击事故造成锅筒内水击的原因一般有:a由于锅筒内水位下降到低于给水管的边缘;b、 由于给水时过猛;c、 给水管逆止阀不正常也会引起锅筒内水击事故发生水击事故时应检查锅筒内水位并调整到正常水位,检查给水管逆止阀等〔6〕管道内水击事故 蒸汽管道内水击发生事故,往往是由于a、 送汽前没有暖管和疏水;b、 蒸汽发生器满水造成管道内积水;c、 管道支架、吊架损坏松脱处理时应采取相应的措施: 开启蒸汽管道的疏水阀门进展充分疏水, 如有满水事 故应迅速加以处理,如管道支架、吊架损坏应及时修复5.4.3 设备故障〔1〕设备故障主要指灰堵。

灰堵会造成换热效果下降,阻力损失增大,此 时需及时清灰,严重时应停车检查积灰情况,根据具体情况进展吹扫清灰;〔2〕如过热器或上下温水预热器管束发生泄漏,按紧急停车处理;〔3〕由于其它系统故障引起的紧急停车,为保护设备的平安,也应按上述 事故停车程序作停车处理〔4 〕假设蒸汽流量波动幅度大于正常值 20%时,应检查系统运行的各部件, 并及时上报如蒸汽流量持续不断下降,须考虑紧急停车〔5〕当组合式蒸发器出现剧烈震动时,首先关闭烟气进口阀门,同时开启 余热锅炉放空口五、余热锅炉重新运行考前须知〔1〕首先须对各设备烟气侧进展吹灰,去除换热管翅片上的结灰,以保证设备 的换热效果侧门和人孔翻开吹灰后, 重新安装时须更换垫圈 〔可用油浸石棉绳〕, 确保侧门不漏风;〔2〕除日常使用过程中的维护外,长期停运不用时,还应对系统内的各种设备 进展保养〔 3〕再按 3.2?余热锅炉启动 ?进展,并逐渐到正常运行状态。

下载提示
相关文档
正为您匹配相似的精品文档