文档详情

中南通道lw-009建设工程施工劳务分包合同(钢筋笼加工)江苏恒阳

t****d
实名认证
店铺
DOC
95KB
约36页
文档ID:154599771
中南通道lw-009建设工程施工劳务分包合同(钢筋笼加工)江苏恒阳_第1页
1/36

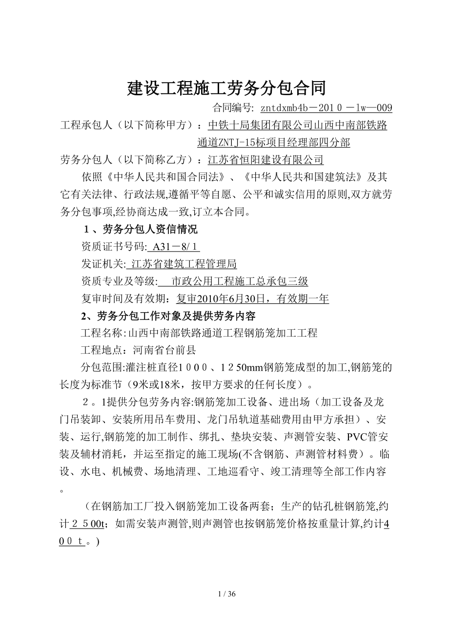
建设工程施工劳务分包合同           合同编号: zntdxmb4b-2010-lw—009工程承包人(以下简称甲方):中铁十局集团有限公司山西中南部铁路通道ZNTJ-15标项目经理部四分部        劳务分包人(以下简称乙方):江苏省恒阳建设有限公司        依照《中华人民共和国合同法》、《中华人民共和国建筑法》及其它有关法律、行政法规,遵循平等自愿、公平和诚实信用的原则,双方就劳务分包事项,经协商达成一致,订立本合同1、劳务分包人资信情况资质证书号码: A31-8/1  发证机关: 江苏省建筑工程管理局 资质专业及等级:  市政公用工程施工总承包三级 复审时间及有效期:复审2010年6月30日,有效期一年2、劳务分包工作对象及提供劳务内容工程名称:山西中南部铁路通道工程钢筋笼加工工程工程地点:河南省台前县分包范围:灌注桩直径1000、1250mm钢筋笼成型的加工,钢筋笼的长度为标准节(9米或18米,按甲方要求的任何长度)1提供分包劳务内容:钢筋笼加工设备、进出场(加工设备及龙门吊装卸、安装所用吊车费用、龙门吊轨道基础费用由甲方承担)、安装、运行,钢筋笼的加工制作、绑扎、垫块安装、声测管安装、PVC管安装及辅材消耗,并运至指定的施工现场(不含钢筋、声测管材料费)。

临设、水电、机械费、场地清理、工地巡看守、竣工清理等全部工作内容在钢筋加工厂投入钢筋笼加工设备两套;生产的钻孔桩钢筋笼,约计2500t;如需安装声测管,则声测管也按钢筋笼价格按重量计算,约计400t)以上总计钢筋笼和声测管加工数量约2900t2.2其他内容详见劳务费用一览表(工作量清单)本次合同数量为暂计数量,甲方有权根据甲方工程施工进展、设计施工图纸的实际数量及乙方的施工能力,对合同数量进行任意调减或增加,乙方不得有任何异议,并对甲方调减的工程量不能以任何理由提出补偿若乙方施工能力不能满足甲方要求、现场施工不服从甲方管理,甲方有权将乙方清退出场结算时以甲方技术、行政管理人员现场确认的实际工程数量为准.3、分包工作期限31 开始工作日期: 2010 年 11 月 25日;结束工作日期: 2011 年  5 月 24 日;总日历工作天数为: 181天3.2 工期如需顺延,必须经甲方同意,并以书面形式确定4、质量标准41 按总包合同(指甲方与业主已签的施工总承包合同或专业承、发包合同)有关质量的约定、国家现行规范和标准,本工作必须达到业主质量评定标准.4.2在施工中乙方必须严格按照现行技术规程、规范、质量评定标准及甲方提供的施工技术交底、施工图纸进行施工。

4.3 乙方必须接受并配合甲方对本工程的检查检验,为检查检验提供便利条件和时间,如有不达标的,必须按照技术及监理人员的要求进行返工、修整,并承担由自身原因导致的返工、修整的所有费用4.4 凡因乙方原因造成的施工质量不合格的工程,乙方应在甲方规定的时间内无偿返工,达到工程质量验收标准.返工后仍达不到标准的,由乙方承担违约责任及由此带来的一切损失5、合同价款5.1 本工程按照固定价结算劳务合同价款(各项单价和内容详见附表),均为一次包死,不予调整本工程最终总价以实际完成的合格工作量乘以相应综合单价为准本工程合同价款暂定为:  1160000 元.(大写:壹佰壹拾陆万元整)5.2 本合同固定单价已包括了为实施本合同内容所发生的人员及机械设备进出场费、临时设施的建设与拆除、劳务、辅助材料(不含钢筋、声测管材料费)、机械、燃油、管理费、利润、税费(单价测算包含税费按333%计取,结算时不再调整)、保险及施工人员工资和调遣费;零小料费及小型机具维修费;各类材料的场内二次倒运;自然气候、图纸和地方事宜影响停水、停电、待料等不可预见工日费用和闲置机械费用;包括材料的领用、装卸、看护、保管、退库;劳动保护用品费用(安全帽、安全带、手套等);文明施工费用(包括上级部门对现场的各类检查所发生的临时用工);承包工程范围内的测量放线、材料试验(原材料取样和焊接试验等)、电工、机械设备维修和安装拆卸配合用工;预防一般性自然灾害所采取的措施用工费用等所有款项,以及完成施工图明示或暗示的所有责任、义务和风险。

6、工程量确认及计价方法6.1 由乙方按月将完成的工程量报甲方,由甲方按规定程序核定确认.对乙方未经甲方认可,超出合同范围和乙方原因造成返工的工程量,甲方不予计量.62 乙方在开工后的每月 23 日至 26 日按实际完成的工作量向甲方提交当月验工计量所需资料一式 4 份(包括但不限于验工计价结算单、作业指导书、技术交底、收方记录等相关资料)乙方不按约向甲方提交验工计价相关资料,甲方当月不予计量.63 甲方应在10个工作日内对乙方所报的验工计价结算资料审核完毕,并返还一份给乙方,乙方如对该次审核结果有异议,应在接到审核结果后的3个工作日内向甲方提出书面意见,甲方据此进行书面、现场核实,经甲方核定后的计量结果为最终结果若乙方在本款约定的期限内未提出异议,工程量即视为被确认,并作为当月最终计量结果和价款支付依据.6.4 本合同内容,乙方应在工作任务完成并经甲方验收合格后5个工作日内向甲方提交末次验工结算单(在验工计价单上注明“末次结算”或“最终决算”字样)及相关资料,同时提交本合同内容工作的原始记录,甲方在14个工作日内审核完毕.若乙方对审核结果无异议,则进行封帐,以审核结果为末次验工计价;若有异议,则按6.3条款的程序办理。

若乙方未按约定的期限上报末次结算单及相关资料,则甲方视乙方上月的计价为本合同内容的末次计价进行封帐封帐后未进入末次验工结算单的其他内容一律视为不存在6.5 由于乙方作业失误,措施不当,控制不严等原因,未按技术交底和图纸进行工作,造成的超设计数量,甲方将不予计量,由此产生的费用及质量问题和事故均由乙方自负6.6 计量规则:钢筋笼按图示尺寸乘以理论重量按t计量,搭接长度不予计量;如需安装声测管,则声测管按图示尺寸乘以理论重量按t计量计量以施工图纸所示为准7、甲方的权利、义务 7.1 组建与工程相适应的项目管理机构,组织实施施工管理的各项工作7.2 向乙方进行技术交底和安全技术交底并提供相关技术资料.7.3 提供施工现场的电力及水源水电费由乙方承担,电费按1.2元/度计取7.4 负责对工程质量、工期、安全生产、文明施工、计量检测、试验化验、技术测量、隐蔽工程检查、物资采购、现场计量、作业进度等进行全面管理、控制、监督、检查和验收5 审核乙方提交的验工计价资料,按本合同约定,扣除相关应扣费用后办理劳务结算手续,向乙方支付劳务费.7.6 制定确保工程质量、环境保护、职业健康安全的措施7.7 当乙方不能按时按质按量完成合同约定工作内容,甲方有权单方决定调减乙方的工作量,或直接解除本合同,并有权追究乙方的相关责任.7.8 负责与发包方(业主)、监理、设计单位及有关部门进行联系。

7.9 施工过程中,末次验工计价付款前,乙方未及时清算为履行本合同而与他人发生的租费、购货款等一切付款义务的,甲方有权暂不支付剩余款项,且不承担相关责任10 经乙方向甲方书面授权,代扣代发乙方在本项目应支付的务工人员工资8、乙方的权利、义务ﻩ8.1 严格按照甲方提供的作业指导书和相关技术资料、施工规范进行施工作业,提供符合合同约定的劳动成果2 负责对工作人员进行安全等方面的教育培训,组织合格的、身体健康及具有相应资格证书,能满足施工需要的工作人员投入工作8.3 严格按照设计图纸、施工规范、验收标准、有关技术交底组织施工,确保工程质量达到约定的标准;加强安全教育和培训,认真执行安全技术规范和交底,严格遵守安全管理制度,落实各项安全措施,确保施工安全;严格执行国家有关部门对施工现场环保、消防、卫生的管理规定;承担由于自身责任造成的质量返修、返工、工期拖延、安全事故、现场脏乱造成的损失及各种罚款;乙方不能因甲方征地拆迁、图纸不到位等因素向甲方要求补偿费用4 乙方不得将本合同项下的作业内容转包或再分包给他人,否则甲方有权解除合同,并由乙方赔偿甲方因更换劳务队伍造成的经济损失8.5 做好施工场地周边建筑物、构筑物的道路、地上附着物和地下文物、管道、电路、线路等保护和防护工作.8。

6 乙方与第三人签订的劳动、租赁、买卖等一切合同,与甲方无关乙方在施工工地发生的合同债务、侵权责任,一律由乙方履行和承担责任8.7 按甲方要求提交各类报表,完整的原始技术资料,配合甲方办理交工验收8.8 负责已完工程部分成品及半成品的保护工作如因乙方原因造成已完工程部分成品及半成品出现瑕疵及任何影响其正常使用的损坏,乙方承担全部责任8.9 严格服从甲方指令未经工程承包人授权或允许,不得擅自与发包人及有关部门建立工作联系.810 合同中约定的双方权利与义务不得转让如一方转让,另一方有权解除本合同或要求对方承担因此而给其造成的损失8.11 向甲方书面授权,由甲方代扣代发乙方在本项目应支付的务工人员工资8.12 服从甲方和业主的监督、检查、管理;接受甲方和业主有关人员对质量、进度、技术、安全生产、文明施工、环境保护等方面的管理:接受甲方随时检查其设备、材料保管、使用情况及其操作人员的有效证件、持证上岗情况8.13 乙方工地负责人每日参加甲方主持的交班会议,无故不参加甲方可采取相应的处罚措施14乙方提供甲方所需的设备合格证、年检等资料.815 按国家政策规定与每个务工人员签订《劳动合同书》,自行办理与自身相关的社会手续并按照公司规定承担相应费用。

承担因此项工作不到位而引起的纠纷或当地相关行政部门的处罚及责任后果.816 为其施工人配备必要的劳动保护和安全防护用品(如安全帽、安全带、工作服、手套及其它相关的防护用品)17 进场施工人员要求具备思想素质好、身体健康、技术熟练等条件;禁止18岁以下的未成年人和55岁以上的老人及体弱病残人员;禁止使用不法人员,乙方应承担因使用以上不合格人员而引起的责任和后果.818 根据《工会法》、《安全生产法》、劳动保护监督检查《三个条例》的相关要求,乙方要设立群众安全生产监督员,其岗位津贴等费用由乙方自行承担9、双方驻工地代表9.1 甲方委派的担任驻工地履行本合同的工地代表为:邹学会,职务: 副经理 ,负责管理和协调与本项目有关的事宜.92 乙方委派的担任驻工地履行本合同的工地代表为:徐乃根,职务: 现场负责人 ,负责本合同工作内容组织实施,处理施工中的相关事宜及合同结算9.3 双方约定:乙方报送甲方并经甲方审核程序及项目经理亲笔签字的验工结算单,作为施工期间和最终结算、付款的唯一依据,除此之外任何证明、收条、欠条、信函等文件资料,都不得作为结算、付款依据甲方其他人员的任何签字、签认都不具有该事项最终确认的效力。

乙方如持有此类文件,甲方不予认可.10、支付101 本合同工作内容无预付款10.2 甲方对乙方的所有支付,包括扣减或冲帐方式按工程进度及验工计价付款,乙方凭甲方签认的有效结算单到甲方办理结算分包项目付款按进度的70%付款,本工程竣工后,经业主验收合格,方可办理竣工清算.10.3 甲方应付款总和,不得超过合同总额如工程量增减,双方应另外签订补充合同10.4 双方约定在每月应支付乙方款额中,甲方扣留 5% 作为质量保证金,质保期按总包合同执行10.5 所有款项支付,甲方应与乙方委托的代理人签字确认付款对象、方式和金额后向乙方支付10.6 发包人(业主)未将工程款按约定支付给甲方,根据风险分担原则,双方约定,甲方应支付给乙方的款项期限作相应顺延,并不承担顺延期间的利息和违约责任10.7 乙方按照甲方财务部要求提供正规税务发票本工程所发生的款项,甲方均须以银行汇票、电汇、转账支票等形式汇入乙方单位银行账户,专款专用11、安全施工、劳动保护、事故处理、保险111 乙方应遵守工程建设安全生产有关管理规定,严格按安全标准进行施工,并接受甲方、业主及国家行业行政主管部门依法实施的监督检查因乙方安全措施不力造成事故的责任和因此发生的费用,由乙方承担。

11.2 乙方在使用毒害性、腐蚀性物品施工时,应在施工前7天通知甲方,并提出相应的安全防护措施报甲方备案.113 乙方在施工现场内使用的安全保护用品由乙方负责.114 发生重大伤亡及其他安全事故,乙方应按有关规定保护事故现场,并立即报告甲方,由甲方酌情安排处理方案和处理办法5 乙方必须为自行使用的施工机械设备办理保险,并支付保险费用乙方自行投保的范围(内容)为: 所有乙方进场设备、机具.116 乙方必须为从事危险作业的工作人员及务工人员办理意外伤害保险,并为施工场地内自有人员生命财产办理保险,支付保险费用乙方自行投保的范围(内容)为:所有乙方进场人员      117 保险事故发生时,乙方有责任采取必要的措施,防止或减少损失11.8乙方交纳安全风险抵押金为合同额的 3 %,因乙方违反安全条款造成的扣罚在交纳安全风险抵押金中扣除,余下部分返还,不足时在工程款中扣除,因乙方原因造成事故(以铁路安全主管部门认定)抵押金不退,且按照等级进行0.5万元-50万元罚款.11.9 乙方必须严格按照建筑施工安全标准施工,施工现场及施工场地内的人员和机械安全事宜均由乙方承担,费用由乙方负责.11。

10 乙方进入施工现场必须按照业主、监理及甲方要求做好安全标识和防护,接受以上单位检查及奖罚规定,费用在验工计价或相关规定中执行12、材料、设备供应121 乙方应在接到图纸后 3 天内,向甲方提交材料、设备、构配件供应计划;经确认后,甲方应按供应计划要求的质量、品种、规格、型号、数量和供应时间等组织货源并及时交付如质量、品种、规格、型号不符合要求,乙方应在验收之日起3日内书面提出,由甲方负责处理,乙方没有按本条约定提出的,视为合格2 在特定情况下,甲方可委托乙方无报酬采购部分材料、构配件,但需有甲方书面授权,乙方根据甲方列明的材料名称、品牌、规格、数量、质量、综合单价和其他要求等进行采购材料进场需经甲方检验合格后,由乙方凭供应单位签发的材质合格单和原始进货发票向甲方报销.对不符合要求的材料,甲方有权拒绝接受,并不得在工程中使用,费用由乙方负担.12.3 乙方也可根据现场施工情况或自身拥有的市场优势,主动书面请求甲方授权采购部分材料;甲方同意乙方采购后,采购程序执行12.2条款的约定4 乙方自行租赁机械设备的,必须有甲方事先的书面确认,且租赁的机械设备必须仅用于本项目.12.5 乙方按12.2条款、12。

3条款以及12.4条款的约定采购材料或租赁机械设备的,必须以自己企业的名称对外进行采购和签订相关合同;不得书面、口头使用甲方企业名称及其项目经理部名义,对外进行经济活动12.6 周转料、二、三项料由乙方负责组织或采购乙方自购材料应符合国内现行规范规定和本工程设计要求,必须提供自购材料的合格证及检验报告,并经甲方和监理检验合格后方可使用,否则甲方视使用该材料的工程为不合格,乙方必须无偿返工,并承担由此造成的一切损失.12.7 乙方应妥善保管、合理使用甲方供应的材料、设备.因保管不善发生丢失、损坏,乙方应赔偿,并承担因此造成的工期延误等发生的一切经济损失12.8 本工程钢筋、声测管由甲方提供,其他材料由乙方提供.甲方按设计加工量2%的损耗量提供钢筋材料,并运送到加工厂材料超出部分由乙方承担,按照市场价格赔偿甲方.如采用搭接焊时,搭接长度按规范要求考虑材料损耗本工程所有机械均由乙方承担,费用已包含在综合单价中13、施工检查与验收13.1 乙方应按本合同约定施工,确保所完成施工的质量,符合质量标准13.2 乙方施工完毕,应向甲方提交完工报告,通知甲方验收;验收不合格时,乙方负责无偿修复,或返工重作,并承担由此导致的甲方相关损失.13。

3 隐蔽工程必须经甲方及监理检查合格后方可进行下一道工序,此前,不得隐蔽.13.4 乙方施工过程中,必须接受甲方派驻现场人员旁站、指导、检查、监督,施工质量和施工进度应满足业主单位、监理单位和甲方的要求14、保证金交付与返还14.1 履约保证金:乙方应于签订本合同前向甲方缴纳合同总价 5% 的现金履约保证金乙方按约定全面履行合同项下所有义务,且完成的工作内容通过验收后,甲方不计利息返还乙方履约保证金乙方不履行或不完全履行合同义务的,甲方可视乙方具体违约情况有权直接从乙方缴纳的履约保证金中扣除部分或全部款项2 质量保证金:乙方的工作成果在甲方与业主约定的质量保修期满后,若无质量问题,业主返还甲方质保金后,甲方不计利息将质保金返还乙方.若有质量问题,乙方负责返修,质保期延长,保证金仍由甲方保留.如乙方拒不返修,甲方有权将质保金用于支付返修费,保证金不足支付返修费用时,由乙方补足15、乙方务工人员的管理151 乙方应当组织符合劳务作业要求的务工人员,要具备特殊工种上岗证或操作证,对所有人员进行上岗安全教育等必要的培训务工人员必须具备相应的上岗资格,并将其上岗资格证或操作证复印件报给甲方备案.15。

2 乙方作业班组进场后,乙方应在7天内提供签章的班组全部作业人员《花名册》,在1个月内提供班组作业人员的《劳动合同书》和身份证复印件到甲方项目经理部备案.153 乙方应尽量保证班组作业人员的稳定,如发生人员变动,乙方应在7天内书面告知甲方项目经理部,并在1个月内提供新增作业人员的身份证和《劳动合同书》及上岗资格证或操作证复印件到甲方项目经理部备案甲方有权随时掌握乙方人员的变化情况,乙方应建立作业人员动态花名册15.4为执行国家有关规定,乙方务工人员的工资发放由乙方书面授权甲方从应付进度款中代扣代缴,乙方应于每月 5 日前填写工资表,甲方于收到工资表后,直接支付到务工人员本人(务工人员在工资表上签字),乙方应于第一次递交工资表前将书面授权书交于甲方16、违约责任16.1 当发生下列情况之一时,甲方应承担违约责任:  16.11 不按约定向乙方支付合同款额时,但本合同7.9和10.6条款的约定除外; 161.2 甲方不履行或不按约定履行合同义务的其他情况16.2 当发生下列情况之一时,乙方应承担违约责任: 16.21 乙方未按合同约定工期完成任务,工期每延误一日,按合同总价的1%承担违约责任;乙方未按节点工期完成工作任务,工期每延误一日,按合同总价的0。

5%承担违约责任.162.2 因乙方责任造成质量事故,材料、重作、返修、返工等一切损失由乙方承担,赔偿数额据实结算.163 未经甲方同意,乙方擅自退场,应赔偿甲方由此造成的一切损失16.24 其他违约,依据《合同法》规定承担相应责任2.5 因乙方不服从甲方管理、不执行甲方指令,不遵守甲方根据业主要求所作的合理调整,影响了工期和质量,甲方有权视情况将乙方清退出场乙方应当服从,并承担退场的所有费用17、合同变更和解除171 除法定和本合同另有约定外,未经双方协商,不得变更、解除本合同协商未达成书面协议前,仍执行本合同.172 乙方将本合同的施工项目转包或再分包给他人时,或乙方的施工能力,技术水平满足不了合同要求或乙方阶段性工期进度达不到甲方要求,或乙方延误工期达到10日的,甲方有权单方解除合同,乙方除承担违约责任外,还要承担因解除合同给甲方造成的全部经济损失18、争议解决双方在履行合同中发生争议,首先应协商解决,协商不成或一方不愿协商时,双方约定向济南铁路运输法院起诉                                             19、保密条款双方对合同内容均负有保密义务,因一方泄密,给对方造成损失的,由泄密方赔偿对方经济损失。

20、补充条款本合同未尽事宜,由甲乙双方共同协商订立补充协议,补充协议条款与本合同有同等法律效力21、合同份数本合同一式 5  份,甲方 4  份,乙方 1 份.22、合同生效、终止本合同自签字、盖章之时起生效,自双方履行完合同全部义务、工程结束验收合格、质保期满且无质量问题后终止23、本合同附件与本合同具有同等效力附件一:劳务费用一览表(工作量清单).工程承包人(甲方):(公章)   劳务分包人(乙方):(公章)法定代表人:          法定代表人:委托代理人:        委托代理人:             联系:签订时间: 年 月  日签订地点: 河南省台前县 劳务费用一览表(工作量清单) 金额单位:元序号项目名称单位施工数量单价合价备注1钢筋笼加工t2500400钢筋笼加工及龙门吊设备、进出场(加工设备及龙门吊装卸、安装所用吊车费用、龙门吊轨道基础费用由甲方承担) 、安装、运行、钢筋笼的加工制作、绑扎,钢筋笼原材料装卸,垫块安装及辅材消耗,并运至指定的施工现场(不含钢筋料费);临设、水电、机械费、税费、场地清理、工地巡看守、竣工清理等全部工作内容。

2声测管安装t400400160000声测管装卸及场内安装,并运至指定施工现场(不含声测管料费)合  计注:以上单价均包含人工费、机械费、材料费(不含钢筋、声测管材料费)和税费.本次合同数量为暂计数量,甲方有权根据甲方工程施工进展、设计施工图纸的实际数量及乙方的施工能力,对合同数量进行任意调减或增加,乙方不得有任何异议,并对甲方调减的工程量不能以任何理由提出补偿.若乙方施工能力不能满足甲方要求、现场施工不服从甲方管理,甲方有权将乙方清退出场结算时以甲方技术、行政管理人员现场确认的实际工程数量为准.甲方:                 乙方:负责人:    负责人:下面是余秋雨经典励志语录,欢迎阅读.  不需要的朋友可以编辑删除!! 关于年龄  1.一个横贯终生的品德基本上都是在青年时代形成的,可惜在那个至关重要的时代,青年人受到的正面的鼓动永远是为成功而搏斗,而一般所谓的成功总是带有排他性、自私性的印记结果,脸颊上还没有皱纹的他们,却在品德上挖下了一个个看不见的黑洞.  2.我不赞成太多地歌颂青年,而坚持认为那是一个充满陷阱的年代。

陷阱一生都会遇到,但青年时代的陷阱最多、最大、最险.  3.历史上也有一些深刻的哲人,以歌颂青年来弘扬社会的生命力但这里显然横亘着一种二律背反:越是坚固的对象越需要鼓动青年去对付,但他们恰恰因为年轻,无法与真正的坚持相斡旋. 4.青年时代的正常状态是什么,我想一切还是从真诚的谦虚开始青年人应该懂得,在我们出生之前,这个世界已经精精彩彩、复复杂杂地存在过无数年,我们什么也不懂,能够站正脚下的一角建设一点什么,已是万幸中年是对青年的延伸,又是对青年的告别.这种告别不仅仅是一系列观念的变异,而是一个终于自立的成熟者对于能够随心所欲处置各种问题的自信  6.中年人的当家体验是最后一次精神断奶你突然感觉到终于摆脱了父母、兄长、老师的某种依赖,而这种依赖在青年时代总是依稀犹在的;对于领导和组织,似乎更贴近了,却又显示出自己的独立存在,你成了社会结构网络中不可缺少的一个点;因此你在热闹中品尝了有生以来真正的孤立无援,空前的脆弱和空前的强大集于一身  7.中年人一旦有了当家体验,就会明白教科书式的人生教条十分可笑当家管着这么一个大摊子,每个角落每时每刻都在涌现着新问题,除了敏锐而又细致地体察实际情况,实事求是地解开每一个症结,简直没有高谈阔论、把玩概念的余地。

这时人生变得很空灵,除了隐隐然几条人生大原则,再也记不得更多的条令  8.中年人的坚守,已从观点上升到人格,而人格难以言表,他们变得似乎已经没有顶在脑门上的观点.他们知道,只要坚守着自身的人格原则,很多看似对立的观点都可相容相依,一一点化成合理的存在于是,在中年人眼前,大批的对峙消解了,早年的对手找不到了,昨天的敌人也没有太多仇恨了,更多的是把老老少少各色人等照顾在自己身边请不要小看这“照顾”二字,中年人的魅力至少有一半与此相关.  9中年人最可怕的是失去方寸这比青年人和老年人的失态有更大的危害中年人失去方寸的主要特征是忘记自己的年龄一会儿要别人像对待青年那样关爱自己,一会儿又要别人像对待老人那样尊敬自己,他永远活在中年之外的两端,偏偏不肯在自己的年龄里落脚.  10、某个时期,某个社会,即使所有的青年人和老年人都中魔一般荒唐了,只要中年人不荒唐,事情就坏不到哪里去最怕的是中年人的荒唐,而中年人最大的荒唐,就是忘记了自己是中年  11、中年太实际、太繁忙,在整体上算不得诗,想来难理解;青年时代常常被诗化,但青年时代的诗太多激情而缺少意境,按我的标准,缺少意境就算不得好诗. 12、一般情况下,老年岁月总是比较悠闲,总是能够没有功利而重新面对自然,总是漫步在回忆的原野,而这一切,都是诗和文学的特质所在。

老年人可能不会写诗或已经不再写诗,但他们却以诗的方式生存着看街市忙碌,看后辈来去,看庭花凋零,看春草又绿,而思绪则时断时续,时喜时悲,时真时幻 13、老人的年龄也有积极的缓释功能,为中青年的社会减轻负担不负责任的中青年用不正当的宠溺败坏了老人的年龄,但老人中毕竟还有冷静的智者,默默固守着年岁给予的淡然的尊严  14、只有到了老年,沉重的人生使命已经卸除,生活的甘苦也已了然,万丈红尘已移到远处,宁静下来了的周际环境和逐渐放慢了的生命节奏构成了一种总结性、归纳性的轻微和声,诗的意境出现了  15、中青年的世界再强悍,也经常需要一些苍老的手来救助.平时不容易见到,一旦有事则及时伸出,救助过后又立即消失,神龙见首不见尾这是一种早已退出社会主体的隐性文化和柔性文化,隐柔中沉积着岁月的硬度,能使后人一时启悟,如与天人对晤老年的魅力,理应在这样的高位上偶尔显露不要驱使,不要强求,不要哄抬,只让它们成为人生的写意笔墨,似淡似浓,似有似无  关于人生  1.我们对这个世界,知道得还实在太少无数的未知包围着我们,才使人生保留迸发的乐趣当哪一天,世界上的一切都能明确解释了,这个世界也就变得十分无聊.人生,就会成为一种简单的轨迹,一种沉闷的重复。

  2.人有多种活法,活着的文明等级也不相同,住在五层楼上的人完全不必去批评三层楼的低下,何况你是否在五层楼还缺少科学论证人生的道路也就是从出生地出发,越走越远一出生便是自己,由此开始的人生就是要让自己与种种异己的一切打交道打交道的结果可能丧失自己,也可能在一个更高的层面上把自己找回  4.不管你今后如何重要,总会有一天从热闹中逃亡,孤舟单骑,只想与高山流水对晤走得远了,也许会遇到一个人,像樵夫,像路人,出现在你与高山流水之间,短短几句话,使你大惊失色,引为终生莫逆但是,天道容不下如此至善至美,你注定会失去他,同时也就失去了你的大半生命.  5.人生的过程虽然会受到社会和时代的很大影响,但贯穿首尾的基本线索总离不开自己的个体生命个体生命的完整性、连贯性会构成一种巨大的力量,使人生的任何一个小点都指点着整体价值  6.如果有一天,我们突然发现,投身再大的事业也不如把自己的人生当做一个事业,聆听再好的故事也不如把自己的人生当做一个故事,我们一定会动手动笔,做一点有意思的事情 7.杰出之所以杰出,是因为罕见,我们把自己连接于罕见,岂不冒险?既然大家都很普通,那么就不要鄙视世俗岁月、庸常岁序。

不孤注一掷,不赌咒发誓,不祈求奇迹,不想入非非,只是平缓而负责地一天天走下去,走在记忆和向往的双向路途上,这样,平常中也就出现了滋味,出现了境界 8.就人生而言,应平衡于山、水之间水边给人喜悦,山地给人安慰.水边让我们感知世界无常,山地让我们领悟天地恒昌水边让我们享受脱离长辈怀抱的远行刺激,山地让我们体验回归祖先居所的悠悠厚味 9.第一根白发人人都会遇到,谁也无法讳避,因此这个悲剧似小实大,简直是天网恢恢,疏而不漏,而决斗、毒药和暗杀只是偶发性事件,这种偶发性事件能快速置人于死地,但第一根白发却把生命的起点和终点连成了一条绵长的逻辑线,人生的任何一段都与它相连  10、谁也不要躲避和掩盖一些最质朴、最自然的人生课题如年龄问题.再高的职位,再多的财富,再大灾难,比之于韶华流逝、岁月沧桑、长幼对视、生死交错,都成了皮相北雁长鸣,年迈的帝王和年迈的乞丐一起都听到了;寒山扫墓,长辈的泪滴和晚辈的泪滴却有不同的重量.  11、人格尊严的表现不仅仅是强硬强硬只是人格的外层警卫到了内层,人格的天地是清风明月,柔枝涟漪,细步款款,浅笑连连  12、黄山谷说过:“人胸中久不用古今浇灌,则尘俗生其间,照镜觉面目可憎,对人亦语言无味。

这就是平庸的写照.如此好事,如果等到成年后再来匆匆弥补就有点可惜了,最好在青年时就进入早一天,就多一份人生的精彩;迟一天,就多一天平庸的困扰  13、再高的职位,再多的财富,再大灾难,比之于韶华流逝、岁月沧桑、长幼对视、生死交错,都成了皮相北雁长鸣,年迈的帝王和年迈的乞丐一起都听到了;寒山扫墓,长辈的泪滴和晚辈的泪滴却有不同的重量.  14、人生不要光做加法.在人际交往上,经常减肥、排毒,才会轻轻松松地走以后的路  15、几乎每一个改革探索者都遇到过嫉妒的侵扰,更不要说其中的成功者了人们很容易对高出自己视线的一切存在投去不信任,在别人快速成功的背后寻找投机取巧的秘密.  关于文化 1真正的文化精英是存在的,而且对国家社会非常重要.但是这些年来,由于伪精英的架势实在是太让人恶心了,结果连真的精英的名声也败坏了真精英总是着眼于责任,伪精英总是忙着装扮;真精英总是努力地与民众沟通,伪精英总是努力地与民众划分,这就是最根本的区别凡是文化程度不高的群落,总是会对自己不懂的文化话语心存敬畏,正是这种敬畏心理被一些投机文人利用了在文化上,无效必然导致无聊,无聊又必然引来无耻但是,即使到了这种“三无”的低谷,也不必过于沮丧.因为只有低谷,才能构成对新高峰的向往。

 4.当今天下百业,文化最大.当今天下百行,文化届最小那么,岂能再让一个日渐干涸的小池塘,担任江河湖海的形象代表? 5.古代绘画中无论是萧瑟的荒江、丛山中的苦旅,还是春光中的飞鸟、危崖上的雏鹰,只要是传世佳品,都会包藏着深厚的人生意识贝多芬的交响曲,都是人生交响曲.  6善良,这是一个最单纯的词汇,又是一个最复杂的词汇它浅显到人人都能领会,又深奥到无人能够定义它与人终生相伴,但人们却很少琢磨它、追问它社会理性使命已悄悄抽绎,秀丽山水间散落着才子、隐士,埋藏着身前的孤傲和身后的空名天大的才华和郁愤,最后都化作供后人游玩的景点.  8阅读的最大理由是想摆脱平庸,早一天就多一份人生的精彩;迟一天就多一天平庸的困扰 9.为什么那么多中国民众突然对韩国的电视剧,对超女表现出那么单纯的投入,很重要的原因是,韩国艺术家不知道中国评论家,而超女根本不在乎评论家的存在 10、一切美丽都是和谐的,因此总是浑然天成,典雅含蓄反之,一切丑陋都是狞厉的,因此总是耀武扬威,嚣张霸道如果没有审美公德的佑护,美永远战胜不了丑  11、什么季节观什么景,什么时令赏什么花,这才完整和自然如果故意地大颠大倒,就会把两头的况味都损害了。

暖冬”和“寒春”都不是正常的天象.  12、文明的人类总是热衷于考古,就是想把压缩在泥土里的历史扒剔出来,舒展开来,窥探自己先辈的种种真相那么,考古也就是回乡,也就是探家.探视地面上的家乡往往会有岁月的唏嘘、难言的失落,使无数游子欲往而退;探视地底下的家乡就没有那么多心理障碍了,整个儿洋溢着历史的诗情、想像的愉悦  13、我们的历史太长、权谋太深、兵法太多、黑箱太大、内幕太厚、口舌太贪、眼光太杂、预计太险,因此,对一切都“构思过度".  14、中华文化的三大优点:一、不喜远征.中国人不会举一国之力去攻打远方之国二、不喜极端儒家讲究“中庸之道”,会努力寻找一个中间点,规避极端三、不喜无序.中国一直处于集权统治的状态中,习惯所有的事务都在管理之中,中国失控的时候是很少见的 关于爱情  很多女孩子觉得责任感不太重要,男人没有责任感反而给了女方一种权利其实对男人来说,还有什么比没有责任感可怕地呢?与没有责任感的男人谈恋爱,就像与朝雾和晚霞厮磨,再美好也没有着落  爱情非常珍贵,不仅值得用斗争来保卫,而且即使付出生命的代价也值得. 其实,未经艰苦寻找的草率结合,对她也是不尊重.她和你一样,都有寻求深刻爱情的权利。

每一男女都处在自转之中,当一个男人最散发魅力的一面转向了一位女人,而这女人最美好的一面也刚好朝向了这个男人,那么爱情就挡也挡不住了当然不是每个人都如此幸运,自转的方向和速度,相对于那个有可能出现或已经错过的异性,总要有偏差,所以老有人找不到自己的爱情 2、能够慢慢培养的不是爱情,而是习惯能够随着时间得到的,不是感情而是感动所以爱是一瞬间的礼物,有就有,没有就没有.但反过来说,爱和婚姻实际并不是一回事情,并不是所有的爱情都要结婚的,也不是所有婚姻都有爱情的 6、爱情里,总有一个主角和一个配角,累的永远是主角,伤的永远是配角;有时,爱也是种伤害:残忍的人,选择伤害别人,善良的人,选择伤害自己;人生就是一种承受,需要学会支撑支撑事业,支撑家庭,甚至支撑起整个社会,有支撑就一定会有承受,支撑起多少重量,就要承受多大压力  7、假如你想要一件东西,就放它走.它若能回来找你,就永远属于你;它若不回来,那根本就不是你的爱情也是如此  8、为什么把择定终身的职责,交付给半懂不懂的年岁;为什么把成熟的眼光,延误地出现在早已收获过的荒原? 9、说了那么多旳-—“如若你不在,我等待你归来"也比不过你一句—-“我不会等,我去找你!”  关于友情  1.常听人说,人世间最纯净的友情只存在于孩童时代。

这是一句极其悲凉的话,居然有那么多人赞成,人生之孤独和艰难,可想而知我并不赞成这句话.孩童时代的友情只是愉快的嘻戏,成年人靠着回忆追加给它的东西很不真实.友情的真正意义产生于成年之后,它不可能在尚未获得意义之时便抵达最佳状态很多人都是在某次友情感受的突变中,猛然发现自己长大的.仿佛是哪一天的中午或傍晚,一位要好同学遇到的困难使你感到了一种不可推卸的责任,你放慢脚步忧思起来,开始懂得人生的重量就在这一刻,你突然长大 3.在人生的诸多荒诞中,首当其冲的便是友情的错位友情的错位,来源于我们自身的混乱  4.置身于同一个职业难道是友情的基础?当然不是.如果偶尔有之,也不能本末倒置情感岂能依附于事功,友谊岂能从属于谋生,朋友岂能局限于同僚在家靠父母,出外靠朋友.这种说法既表明了朋友的重要,又表明了朋友的价值在于被依靠但是,没有可靠的实用价值能不能成为朋友?一切帮助过你的人是不是都能算作朋友? 6患难见知己,烈火炼真金这又对友情提出了一种要求,盼望它在危难之际及时出现能够出现当然很好,但友情不是应急的储备,朋友更不应该被故意地考验  7.真正的友情不依靠什么不依靠事业、祸福和身份,不依靠经历、方位和处境,它在本性上拒绝功利,拒绝归属,拒绝契约,它是独立人格之间的互相呼应和确认.它使人们独而不孤,互相解读自己存在的意义.因此所谓朋友也只不过是互相使对方活得更加自在的那些人。

  8.真正的友情都应该具有“无所求” 的性质,一旦有所求,“求”也就成了目的,友情却转化为一种外在的装点我认为,世间的友情至少有一半是被有所求败坏的,即便所求的内容乍一看并不是坏东西;让友情分担忧愁,让友情推进工作……,友情成了忙忙碌碌的工具,那它自身又是什么呢?应该为友情卸除重担,也让朋友们轻松起来朋友就是朋友,除此之外,无所求无所求的朋友最难得,不妨闭眼一试,把有所求的朋友一一删去,最后还剩几个? 10.真正的友情因为不企求什么不依靠什么,总是既纯净又脆弱世间的一切孤独者也都遭遇过友情,只是不知鉴别和维护,一一破碎了  11君子之交谈如水”,这种高明的说法包藏着一种机智的无奈,可惜后来一直被并无机智、只剩无奈的人群所套用.怕一切许诺无法兑现,于是不作许诺;怕一切欢晤无法延续,于是不作欢晤,只把微笑点头维系于影影绰绰之间有人还曾经借用神秘的东方美学来支持这种态度:只可意会,不可言传;不着一字,尽得风流;羚羊挂角,无迹可寻……这样一来,友情也就成了一种水墨写意,若有若无但是,事情到了这个地步,友情和相识还有什么区别?  12.强者捆扎友情,雅者淡化友情,俗者粘贴友情,都是为了防范友情的破碎,但看来看去,没有一个是好办法。

原因可能在于,这些办法都过分依赖技术性手段,而技术性手段一旦进入感情领域,总没有好结果 13.万不能把防范友情的破碎当成一个目的该破碎的让它破碎,毫不足惜;虽然没有破碎却发现与自己生命的高贵内质有严重羝牾,也要做破碎化处理罗丹说,什么是雕塑?那就是在石料上去掉那些不要的东西我们自身的雕塑,也要用力凿掉那些异己的、却以朋友名义贴附着的杂质不凿掉,就没有一个像模像样的自己.  14.该破碎的友情常被我们捆扎、粘合着,而不该破碎的友情却又常常被我们捏碎了.两种情况都是悲剧,但不该破碎的友情是那么珍贵,它居然被我们亲手捏碎,这对人类良知的打击几乎是致命的  15其实,世上哪有两片完全相同的树叶,即便这两片树叶贴得很紧?本有差异却没有差异准备,都把差异当作了背叛,夸张其词地要求对方纠正这是一种双方的委屈,友情的回忆又使这种委屈增加了重量负荷着这样的重量不可能再来纠正自己,双方都怒气冲天地走上了不归路凡是重友情、讲正气的人都会产生这种怒气,而只有小人才是不会愤怒的一群,因此正人君子们一旦落入这种心理陷阱往往很难跳得出来高贵的灵魂吞咽着说不出口的细小原因在陷阱里挣扎.  16.友情好像是一台魔力无边的红外线探测仪,能把一切隐藏的角落照个明明白白。

不明不白也不要紧,理解就是一切,朋友总能理解,不理解还算朋友?但是,当误会无可避免地终于产生时,原先的不明不白全都成了疑点,这对被疑的一方而言无异是冤案加身;申诉无门,他的表现一定异常,异常的表现只能引起更大的怀疑,互相的友情立即变得难于收拾 17友情本是超越障碍的翅膀,但它自身也会背负障碍的沉重,因此,它在轻松人类的时候也在轻松自己,净化人类的时候也在净化自己其结果应该是两相完满:当人类在最深刻地享受友情时,友情本身也获得最充分的实现  18现在,即便我们拥有不少友情,它也还是残缺的,原因在于我们自身还残缺世界理应给我们更多的爱,我们理应给世界更多的爱,这在青年时代是一种小心翼翼的企盼,到了生命的秋季,仍然是一种小心翼翼的企盼.但是,秋季毕竟是秋季,生命已承受霜降,企盼已洒上寒露,友情的渴望灿如枫叶,却也已开始飘落下面是余秋雨经典励志语录,欢迎阅读  不需要的朋友可以编辑删除!!  关于年龄  1一个横贯终生的品德基本上都是在青年时代形成的,可惜在那个至关重要的时代,青年人受到的正面的鼓动永远是为成功而搏斗,而一般所谓的成功总是带有排他性、自私性的印记结果,脸颊上还没有皱纹的他们,却在品德上挖下了一个个看不见的黑洞。

  2我不赞成太多地歌颂青年,而坚持认为那是一个充满陷阱的年代陷阱一生都会遇到,但青年时代的陷阱最多、最大、最险历史上也有一些深刻的哲人,以歌颂青年来弘扬社会的生命力但这里显然横亘着一种二律背反:越是坚固的对象越需要鼓动青年去对付,但他们恰恰因为年轻,无法与真正的坚持相斡旋 4.青年时代的正常状态是什么,我想一切还是从真诚的谦虚开始青年人应该懂得,在我们出生之前,这个世界已经精精彩彩、复复杂杂地存在过无数年,我们什么也不懂,能够站正脚下的一角建设一点什么,已是万幸 5.中年是对青年的延伸,又是对青年的告别这种告别不仅仅是一系列观念的变异,而是一个终于自立的成熟者对于能够随心所欲处置各种问题的自信  6.中年人的当家体验是最后一次精神断奶.你突然感觉到终于摆脱了父母、兄长、老师的某种依赖,而这种依赖在青年时代总是依稀犹在的;对于领导和组织,似乎更贴近了,却又显示出自己的独立存在,你成了社会结构网络中不可缺少的一个点;因此你在热闹中品尝了有生以来真正的孤立无援,空前的脆弱和空前的强大集于一身  7.中年人一旦有了当家体验,就会明白教科书式的人生教条十分可笑当家管着这么一个大摊子,每个角落每时每刻都在涌现着新问题,除了敏锐而又细致地体察实际情况,实事求是地解开每一个症结,简直没有高谈阔论、把玩概念的余地。

这时人生变得很空灵,除了隐隐然几条人生大原则,再也记不得更多的条令  8.中年人的坚守,已从观点上升到人格,而人格难以言表,他们变得似乎已经没有顶在脑门上的观点他们知道,只要坚守着自身的人格原则,很多看似对立的观点都可相容相依,一一点化成合理的存在.于是,在中年人眼前,大批的对峙消解了,早年的对手找不到了,昨天的敌人也没有太多仇恨了,更多的是把老老少少各色人等照顾在自己身边请不要小看这“照顾”二字,中年人的魅力至少有一半与此相关.  9中年人最可怕的是失去方寸这比青年人和老年人的失态有更大的危害.中年人失去方寸的主要特征是忘记自己的年龄一会儿要别人像对待青年那样关爱自己,一会儿又要别人像对待老人那样尊敬自己,他永远活在中年之外的两端,偏偏不肯在自己的年龄里落脚 10、某个时期,某个社会,即使所有的青年人和老年人都中魔一般荒唐了,只要中年人不荒唐,事情就坏不到哪里去.最怕的是中年人的荒唐,而中年人最大的荒唐,就是忘记了自己是中年 11、中年太实际、太繁忙,在整体上算不得诗,想来难理解;青年时代常常被诗化,但青年时代的诗太多激情而缺少意境,按我的标准,缺少意境就算不得好诗  12、一般情况下,老年岁月总是比较悠闲,总是能够没有功利而重新面对自然,总是漫步在回忆的原野,而这一切,都是诗和文学的特质所在。

老年人可能不会写诗或已经不再写诗,但他们却以诗的方式生存着看街市忙碌,看后辈来去,看庭花凋零,看春草又绿,而思绪则时断时续,时喜时悲,时真时幻 13、老人的年龄也有积极的缓释功能,为中青年的社会减轻负担不负责任的中青年用不正当的宠溺败坏了老人的年龄,但老人中毕竟还有冷静的智者,默默固守着年岁给予的淡然的尊严. 14、只有到了老年,沉重的人生使命已经卸除,生活的甘苦也已了然,万丈红尘已移到远处,宁静下来了的周际环境和逐渐放慢了的生命节奏构成了一种总结性、归纳性的轻微和声,诗的意境出现了  15、中青年的世界再强悍,也经常需要一些苍老的手来救助平时不容易见到,一旦有事则及时伸出,救助过后又立即消失,神龙见首不见尾这是一种早已退出社会主体的隐性文化和柔性文化,隐柔中沉积着岁月的硬度,能使后人一时启悟,如与天人对晤老年的魅力,理应在这样的高位上偶尔显露不要驱使,不要强求,不要哄抬,只让它们成为人生的写意笔墨,似淡似浓,似有似无  关于人生  1我们对这个世界,知道得还实在太少.无数的未知包围着我们,才使人生保留迸发的乐趣当哪一天,世界上的一切都能明确解释了,这个世界也就变得十分无聊人生,就会成为一种简单的轨迹,一种沉闷的重复。

  2.人有多种活法,活着的文明等级也不相同,住在五层楼上的人完全不必去批评三层楼的低下,何况你是否在五层楼还缺少科学论证  3.人生的道路也就是从出生地出发,越走越远.一出生便是自己,由此开始的人生就是要让自己与种种异己的一切打交道打交道的结果可能丧失自己,也可能在一个更高的层面上把自己找回  4.不管你今后如何重要,总会有一天从热闹中逃亡,孤舟单骑,只想与高山流水对晤走得远了,也许会遇到一个人,像樵夫,像路人,出现在你与高山流水之间,短短几句话,使你大惊失色,引为终生莫逆但是,天道容不下如此至善至美,你注定会失去他,同时也就失去了你的大半生命.  5.人生的过程虽然会受到社会和时代的很大影响,但贯穿首尾的基本线索总离不开自己的个体生命.个体生命的完整性、连贯性会构成一种巨大的力量,使人生的任何一个小点都指点着整体价值 6.如果有一天,我们突然发现,投身再大的事业也不如把自己的人生当做一个事业,聆听再好的故事也不如把自己的人生当做一个故事,我们一定会动手动笔,做一点有意思的事情 7.杰出之所以杰出,是因为罕见,我们把自己连接于罕见,岂不冒险?既然大家都很普通,那么就不要鄙视世俗岁月、庸常岁序。

不孤注一掷,不赌咒发誓,不祈求奇迹,不想入非非,只是平缓而负责地一天天走下去,走在记忆和向往的双向路途上,这样,平常中也就出现了滋味,出现了境界. 8就人生而言,应平衡于山、水之间.水边给人喜悦,山地给人安慰水边让我们感知世界无常,山地让我们领悟天地恒昌水边让我们享受脱离长辈怀抱的远行刺激,山地让我们体验回归祖先居所的悠悠厚味第一根白发人人都会遇到,谁也无法讳避,因此这个悲剧似小实大,简直是天网恢恢,疏而不漏,而决斗、毒药和暗杀只是偶发性事件,这种偶发性事件能快速置人于死地,但第一根白发却把生命的起点和终点连成了一条绵长的逻辑线,人生的任何一段都与它相连  10、谁也不要躲避和掩盖一些最质朴、最自然的人生课题如年龄问题再高的职位,再多的财富,再大灾难,比之于韶华流逝、岁月沧桑、长幼对视、生死交错,都成了皮相.北雁长鸣,年迈的帝王和年迈的乞丐一起都听到了;寒山扫墓,长辈的泪滴和晚辈的泪滴却有不同的重量  11、人格尊严的表现不仅仅是强硬.强硬只是人格的外层警卫到了内层,人格的天地是清风明月,柔枝涟漪,细步款款,浅笑连连  12、黄山谷说过:“人胸中久不用古今浇灌,则尘俗生其间,照镜觉面目可憎,对人亦语言无味。

这就是平庸的写照如此好事,如果等到成年后再来匆匆弥补就有点可惜了,最好在青年时就进入早一天,就多一份人生的精彩;迟一天,就多一天平庸的困扰  13、再高的职位,再多的财富,再大灾难,比之于韶华流逝、岁月沧桑、长幼对视、生死交错,都成了皮相北雁长鸣,年迈的帝王和年迈的乞丐一起都听到了;寒山扫墓,长辈的泪滴和晚辈的泪滴却有不同的重量.  14、人生不要光做加法在人际交往上,经常减肥、排毒,才会轻轻松松地走以后的路  15、几乎每一个改革探索者都遇到过嫉妒的侵扰。

下载提示
相关文档
正为您匹配相似的精品文档