文档详情

有机物纤维分类

d****2
实名认证
店铺
DOCX
11.42KB
约3页
文档ID:157585346
有机物纤维分类_第1页
1/3

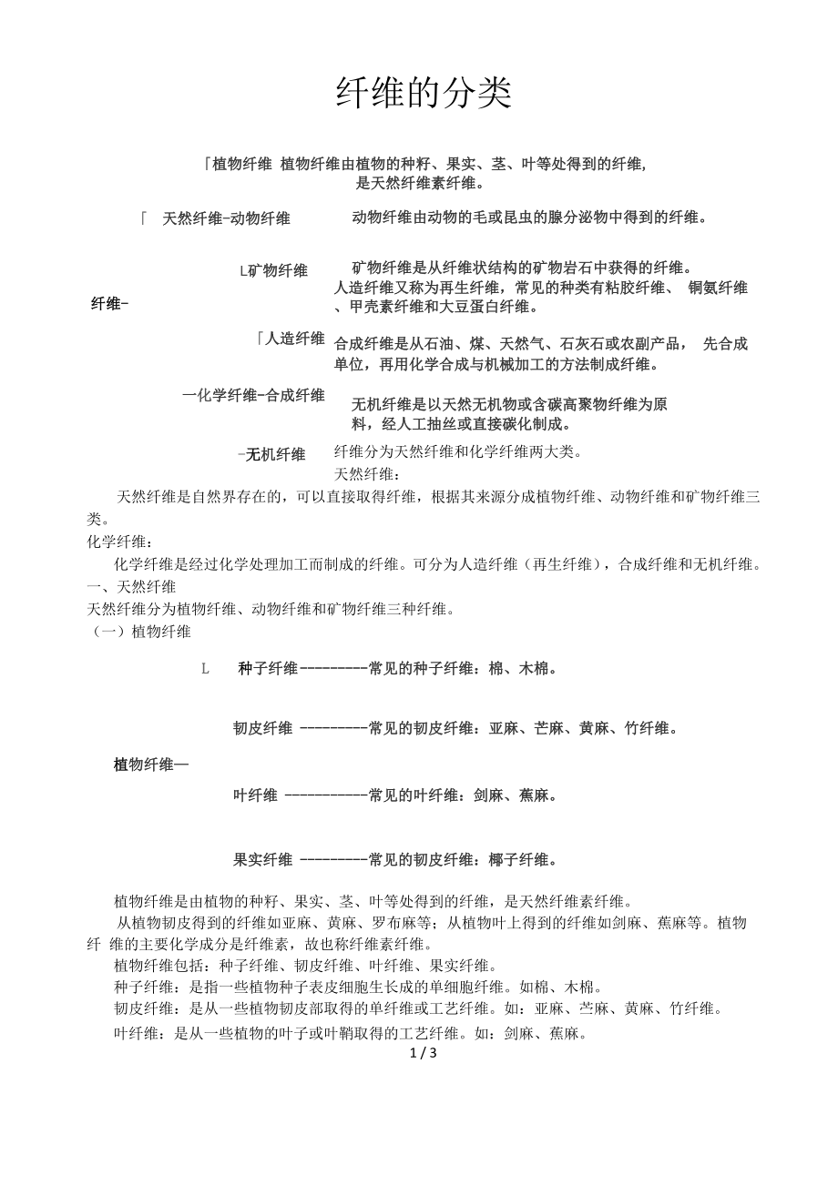
纤维的分类「植物纤维 植物纤维由植物的种籽、果实、茎、叶等处得到的纤维,是天然纤维素纤维「 天然纤维-动物纤维动物纤维由动物的毛或昆虫的腺分泌物中得到的纤维L矿物纤维 纤维-「人造纤维一化学纤维-合成纤维-无机纤维矿物纤维是从纤维状结构的矿物岩石中获得的纤维人造纤维又称为再生纤维,常见的种类有粘胶纤维、 铜氨纤维、甲壳素纤维和大豆蛋白纤维合成纤维是从石油、煤、天然气、石灰石或农副产品, 先合成单位,再用化学合成与机械加工的方法制成纤维无机纤维是以天然无机物或含碳高聚物纤维为原料,经人工抽丝或直接碳化制成纤维分为天然纤维和化学纤维两大类天然纤维:天然纤维是自然界存在的,可以直接取得纤维,根据其来源分成植物纤维、动物纤维和矿物纤维三 类化学纤维:化学纤维是经过化学处理加工而制成的纤维可分为人造纤维(再生纤维),合成纤维和无机纤维一、天然纤维天然纤维分为植物纤维、动物纤维和矿物纤维三种纤维一)植物纤维L 种子纤维 常见的种子纤维:棉、木棉韧皮纤维 常见的韧皮纤维:亚麻、芒麻、黄麻、竹纤维植物纤维—叶纤维 常见的叶纤维:剑麻、蕉麻果实纤维 常见的韧皮纤维:椰子纤维植物纤维是由植物的种籽、果实、茎、叶等处得到的纤维,是天然纤维素纤维。

从植物韧皮得到的纤维如亚麻、黄麻、罗布麻等;从植物叶上得到的纤维如剑麻、蕉麻等植物纤 维的主要化学成分是纤维素,故也称纤维素纤维植物纤维包括:种子纤维、韧皮纤维、叶纤维、果实纤维种子纤维:是指一些植物种子表皮细胞生长成的单细胞纤维如棉、木棉韧皮纤维:是从一些植物韧皮部取得的单纤维或工艺纤维如:亚麻、苎麻、黄麻、竹纤维叶纤维:是从一些植物的叶子或叶鞘取得的工艺纤维如:剑麻、蕉麻1 / 3果实纤维:是从一些植物的果实取得的纤维如:椰子纤维二) 动物纤维厂 毛发纤维 常见的毛发纤维:绵羊毛、山羊绒、骆驼毛、兔毛、马海毛动物纤维T一 腺体纤维 常见的腺体纤维:蚕丝动物纤维是由动物的毛或昆虫的腺分泌物中得到的纤维从动物毛发得到的纤维有羊毛、兔毛、骆驼毛、山羊毛、耗牛绒等;从动物腺分泌物得到的纤维有 蚕丝等动物纤维的主要化学成分是蛋白质,故也称蛋白质纤维动物纤维(天然蛋白质纤维)包括:毛发纤维和腺体纤维毛发纤维:动物毛囊生长具有多细胞结构由角蛋白组成的纤维如:绵羊毛、山羊绒、骆驼毛、 兔毛、马海毛腺体纤维:由一些昆虫丝腺所分泌的,特别是由鳞翅目幼虫所分泌的物质形成的纤维,此外还有由 一些软体动物的分泌物形成的纤维。

如:蚕丝三) 矿物纤维矿物纤维 常见的矿物纤维:温石棉,青石棉等矿物纤维是从纤维状结构的矿物岩石中获得的纤维,主要组成物质为各种氧化物,如二氧化硅、氧 化铝、氧化镁等,其主要来源为各类石棉,如温石棉,青石棉等二、化学纤维化学纤维分为人造纤维、合成纤维和无机纤维三种纤维一)人造纤维厂粘胶纤维铜氨纤维人造纤维-甲壳素纤维'大豆蛋白纤维人造纤维又称为再生纤维,常见的种类有粘胶纤维、铜氨纤维、甲壳素纤维和大豆蛋白纤维人造纤维是用含有天然纤维或蛋白纤维的物质,如木材、甘蔗、芦苇、大豆蛋白质纤维等及其他失 去纺织加工价值的纤维原料,经过化学加工后制成的纺织纤维主要用于纺织的人造纤维有:黏胶纤维、 醋酸纤维、铜氨纤维二)合成纤维一锦纶、腊纶涤纶、维纶合成纤维―丙纶、氯纶一醋酸纤维等合成纤维,常见的种类有醋酸纤维、锦纶、腈纶、涤纶、维伦、丙纶、氯纶等合成纤维的化学组成和天然纤维完全不同,是从一些本身并不含有纤维素或蛋白质的物质如石油、 煤、天然气、石灰石或农副产品,先合成单位,再用化学合成与机械加工的方法制成纤维如聚酯纤维 (涤纶)、聚酰胺纤维(锦纶或尼龙)、聚乙烯醇纤维(维纶)、聚丙烯月青纤维(月青纶)、聚丙烯纤维 (丙纶)、聚氯乙烯纤维(氯纶)等。

三)无机纤维无机纤维 常见的无机纤维,玻璃纤维,金属纤维和碳纤维无机纤维是以天然无机物或含碳高聚物纤维为原料,经人工抽丝或直接碳化制成包括玻璃纤维, 金属纤维和碳纤维。

下载提示
相关文档
正为您匹配相似的精品文档