文档详情

风险管理答案

ba****u
实名认证
店铺
DOCX
17.73KB
约5页
文档ID:155600708
风险管理答案_第1页
1/5

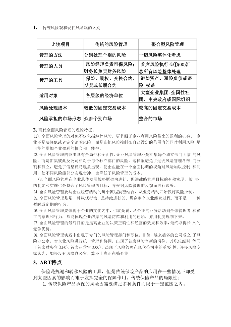
1. 传统风险观和现代风险观的区别比较项目传统的风险管理整合型风险管理管理的方法分别处理个别的风险一切风险整体化考虑管理的人员风险经理负责可保风险; 财务长负责财务风险首席风险执行长①(00)汇 总所有风险整体处理管理的工具保险、期权、交换合约、 期货或长期合约避险资产、避险负债或避险 权益适用对象各层级的经济单位大型企业集团.全国性社 团、中央政府或国际组织风险处理成本较低的固定交易成本较高的固定交易成本风险承担的市场形态众多个别市场整合的市场2. 现代全面风险管理的理论特征1).全面风险管理的对象不仅包括纯粹风险,更着眼于企业利用风险带来的盈利的机会 企业不是要降低或者完全消除风险,而是在把风险控制在自己设定的范围内的同时利用风险 尽可能的增加企业盈利的机会和可能性2.全面风险管理的范围具有全局性和全面性,企业风险管理不是汇集每个独立部门面临 的风险,而是汇集彼此及公司相对于每个独立部门的风险这样就避免了过去风险管理各部 门分割和孤立,避免了信息孤岛现象出现,使企业能在一个全面协调的视角对风险加以控制 和利用,使不同风险能部分实现对冲,也降低了风险管理的成本3.全面风险管理在企业总体发展战略框架内进行,促进战略管理目标的有效实现。

战 略的制定和实施也是整合了风险管理的目标,并根据风险管理的反馈而进行调整4.全面风险管理要与企业经营活动的每个流程紧密结合,从业务活动开始做好风险控制5.全面风险管理是是一种纵观行为,是持续进行的,贯穿整个企业经营过程,而不是一 种暂时或定期的行为6.全面风险管理要体现于企业的文化之中,也就是说,从企业的业务活动到全体管理者 和员工的意识和行为,都能体现企业浓厚的风险防范和利用的色彩,并用制度规划下来7.全面风险管理的最终目的是提高企业的决策正确性和经营的效果和效率,最终取得长 久的竞争优势8.全面风险管理实践中出现了专门的风险管理部门和职位目前,越来越多的公司成立 了风险办公室,对企业风险进行统一管理和协调,出现了首席风险官新的岗位,其职位级别 等同于首席财务官(CFO),首席运营官(C00),凸现了风险管理在现代公司中的重要 性许多风险专家认为,如果没有风险办公室,算不上真正在搞企业3. ART特点保险是规避和转移风险的工具,但是传统保险产品的应用在一些情况下却受 到某些因素的影响而难于发挥完全的保障作用传统保险产品的局限性:1. 传统保险产品承保的风险因需要满足多种条件而限于一定范围之内。

2. 传统保险产品存在着逆选择和道德风险问题3. 传统保险产品中致损近因有时无法确定4. 传统保险产品的查勘定损成本较高传统保险产品的局限性也迫使保险人寻找新的方法来拓展保险业的空间,同 时满足人们更好地处理和控制风险的需求ART包括专业自保公司等保险组织 形式,同时也包括了多年期多险种产 品、有限风险再保险(Finite Risk)和通过资 本市场进行风险转移等内容与传统的商业保险相比较,ART产品具有以下几个特征:第一,作为传统保险产品的补充,它提供的是传统保险产品无法或不愿提供 的保障,更重要的是,这些产品的主要功能不仅仅在于风险转移,而更在于风 险融资,即为被保险人自留风险提供融资,使其在财务上能够为风险的发生作准 备或应对已发生的风险,从而改善保险人和被保险人财务方面的不稳定性,降低 财务风险,增加企业价值第二,它是依据客户自身特点以及风险状况特别设计的第三,它提供的是多年度以及复合风险的保障第四,它是在时间上以及保单持有人的资产组合里进行风险的分散,从而使 得某些传统意义上的不可保风险变成可保风险;第五,它不局限于由保险人或再保险 人承担风险,(再)保险容量从保险业内 部扩大到了外部,比如扩大到资本市场,这极大地提高了承保人的承保能力和效 率第六,结合我国实际情况,可以考虑将其应用于农业,尝试通过选择性风险 转移方式推出农业保险产品,解决因洪涝灾害等天气因素造成的农业损失问题。

农业保险存在的共同问题就是风险太大、定价过高选择性风险转移产品可以在 一定程度上解决农业保险风险太大、费率过高等问题当然,ART并不能够完全代替传统保险产品在国际保险市场中,未来国 际保险产品的发展模式将是传统保险产品与非传统保险产品相结合的模式国际 保险市场中的经营者可以通过不同类型的保险产品的组合来解决全球范围内的 各种风险终走出保险公司经营农业保险业务亏损而农民又买不起农业保险的怪 圈4.什么是经济资本,保险公司使用经济资本有何意义?(1) 经济资本,又叫风险资本,根据SOA (北美精算师协会)的定义,经济 资本是指在特点时间范围内,以设定的风险容忍水平计算的,用于覆盖潜在可能 损失的充足盈余从其本质可以看出,经济资本是为了补偿非预期损失而进行的 资本预留,等于未预期损失与资本乘数的乘积经济资本是在一定置信水平内, 在确定的时间内,企业所能容忍的最大损失额度它是基于全部风险计算的一种虚拟 的资本,并非企业所拥有的实际资本2) 我国社会主义保险企业自行运用资金的意义,在于增强企业活力、提高 经济效益众所周知,一般保险企业手中经常都会保存有相当数额的资金,并且其数额 随着保险企业经营时间的增长和经营业务种类的增加而日益增多。

这是因为保险 企业的保资收入,不需要一时支出或偿付掉从保资收入到赔款支出或给付的时 间,其中必有一个间隔期特别是寿险业务所提存的责任准备金,金额大、期限 长,情况更是如此国家已经明确规定,在保证保险企业正常偿付能力的前提下, 允许企业自行运用资金,试办投资,以增强企业的活力,提高经济效益,更好地发挥 保险的经常的补偿作用这里明确指出允许保险企业自行运用资金,试办投资, 是为了增强企业活力,提高经济效益我认为,其重要意义即在于此增强企业活力,首要的问题是要把资金搞活,把死钱变活钱,增强企业资金的 使用价值保险企业的任务是把具有相同风险暴露的被保险单位或个人手中的零 散资金以保资的形式集中起来形成基金,然后以补偿的形式分配给那些发生该种 风险事故遭受损害的被保险单位或个人由于从基金形成到基金分配过程中有一 段间隔期,如果在此期间,对此项资金不加以运用,势必使其闲置起来,产生不了效 益特别是如果不允许保险企业对其资金自行运用,则该企业势必处于被动局面, 不能产生活力国家规定允许保险企业自行运用资金,就可以把资金搞活,把企业 搞活这样不仅可以增加资金的使用价值,而且即使在通货膨胀的情况下,也可以 保值,甚至可以增值就可以增强保险企业的补偿赔款和给付的能力,更好地发挥保 险的正常补偿作用。

保险企业自行运用资金,可以有自的、有效地保证资金的正常运行保险企 业拥有资金的情况和收支规律只有保险企业自己最了解,允许他们自行运用,就可 以根据资金的性质和条件来适应社会上对资金的需要,支持生产和流通领域内的 资金融通这将有利于国家经济建设,有利于保险企业自身增加收入,降低保险业 务成本,减轻被保险人的负担运用得好,既可以增加保险企业自身的微观经济效 益,又可以增加全社会的宏观经济效益从某种意义上来说,被保险人交付保费,实际上是对他们之中某些相同风险 暴露的单位’或个人在因意外事故遭受损失之前的预先分摊把预先分摊的钱交 给保险企业是被保险人对保险企业的信赖因此,保险企业应对被保险人所交付 的保费负责把它运用好简述社会风险管理的主要内容社会风险管理是在全面的社会风险分析基础上,强调综合运用各种风险控制 手段,合理分配政府、市场、民间机构及个人的风险管理责任,强调通过系统的、 动态调节的制度框架和政策思路,有效处置社会风险,实现经济、社会的平衡和 协调发展作为一个完整的理论框架和一种特殊的风险管理类型,社会风险管理的概念 主要包括了三方面的要素:社会风险管理的风险类型;社会风险管理的主要策略; 社会风险管理的参与者。

一、 社会风险管理的风险类型1、 灾难性风险与非灾难性风险2、 特殊风险和非特殊风险3、 单一风险与重复风险二、 社会风险管理的主要策略1、 保护策略,指在风险事故发生前采取措施减少其发生的可能性的策略2、 缓解策略,指通过事前制定和采取措施减少收入波动从而缓解收入风 险3、 应对策略,是指在风险事故发生后,采取措施降低事故对个人、家庭 和社会的冲击三、 社会风险管理的主要参与者社会风险管理的参与者是指在社会风险管理中提供不同的风险管理工具,发 挥各自风险管理功能的各种力量,包括了:个人和家庭;社会团体和民间机构;市场;政府区别风险类型也是进行风险识别、衡量和评价的过程,在此基础上,确定风 险管理的策略,以便选择风险管理的工具这一系列的过程和一般的风险管理程 序是相同的而社会风险管理的参与者主要也是社会风险管理工具的不同提供 者社会风险管理的基本框架:(1) 确立社会风险管理目标(2) 社会风险分析;环境风险;行为风险;心理风险;文化风险(3) 制定社会风险管理政策、策略,选择社会风险管理工具;(4) 社会风险管理的决策与实施,政府,市场,家庭(5) 社会风险管理的效果评价与反馈已运用掌握的知识发挥作用:1. 保险产品的创新和定价。

如根据政治经济环境变和市场需求波动,研究和开发新的不同品质的产品,配合出定价策略,并根据公司实践和目标判定产品价格2. 保险产品的适销性分析和利润分析根据经营目(如资本增值率等)和公司经营特点(如再保险的安排、现价值的制订、投资业绩等)、市场特点(如客户群的构成、目标市场的影响力等)进行每个产品销售的可行性分析,为品定价打基础,并以此为依据作整体的成本和利润分析3. 保险产品的价值演示及保全作业服务如在产品明书或保单上展示适当的保单现金价值,作出红利示意,以及为保单额变更所作的处理4. 对各类影响利润因素所作的经验分析在数据共和统计积累的基础上,对本公司的死亡率、解约情况、费分布、预算状况及保户、保额分布等归纳特点,为市场销决策和定价决策提供依据5. 准备为各类目的而需要的责任准备金及精算报告比较和分析各种准备金计算方法,针对各类产品,选择最适该类产品特性和公司目标或有关政策规定的方法,在合的前提下,分析评估假设变化对公司现状和未来的影响,择最有利于公司经营目标的评估假设对各类准备金计及其结果提供相应精算报告6. 现金流动分析和参与资产负债管理通过对不同件下现金流动的个案分析及其对公司财务的影响,并就产构成及其与负债的匹配进行分析,最好能找到一个较的产品和策略组合以能应付较多风险。

7. 参与投资结构及其策略的研讨和制定根据经验析的数据和资产负债管理的经验,影响投资决策8. 参与财务报表主要部分的准备如为不同目标提供的报表准备不同的适合的准备金,其中准备金又包括长期寿险准备金、未决赔款准备金、已发生未赔款、已发生未 报告准备金及各类风险准备金等9. 定期准备各类报告和报表,向决策层提供详实可靠数据和最新信息10.准备和计算保单红利11.涉足公司内部信息化的推动及其他金融风险的管,建立总精算师制度我国从2000 年开始实施精算责任人制度,精算责任人的职责主要限于保险产品的设计和报备随着精算 技术在保险经营中的广泛运用,精算师在保险公司管理中扮演着越来越重要的角色国际保 险监督协会和经合组织也十分强调精算师在保险公司,特别是寿险公司治理结构中的作用, 认为”精算师在寿险公司治理结构中的作用至关重要”,并把精算师比喻为风险的”警报员” ("whistle-blowing”)《指导意见》借鉴一些国家委任精算师的做法,要求人身保险公司设 立总精算师职位,并规定总精算师既对管理层负责,又对董事会负责,及时向监管部门报告 公司的重大风险隐患,从而进一步强化了精算在保险经营管理中的作用。

第四,建立合规管 理制度加强合规管理是国际金融业风险管理的新趋势从近年来我国保险监管的实践来看, 要达到强化制度执行,促使保险公司依法合规经营,防范操作风险的目的,除了加强外部监 管外,还必须从保险公司内部建立合规管理的新机制为此,《指导意见》参照国际金融业 强化合规管理的一些做法,要求保险公司在高管层设立合规负责人岗位,有条件的公司还应 当建立专门的合规管理部门。

下载提示
相关文档
正为您匹配相似的精品文档