文档详情

地图学课后思考题

xian****hua
实名认证
店铺
DOC
47.51KB
约9页
文档ID:157900601
地图学课后思考题_第1页
1/9

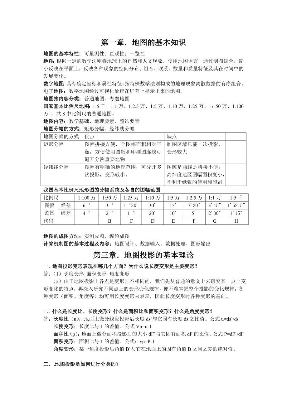
第一章.地图的基本知识地图的基本特性:可量测性;直观性;一览性地图:根据一定的数学法则将地球上的自然和人文现象,使用地图语言,通过制图综合,缩小反映在平面上,反映各种现象的空间分布、组合、联系、数量和质量特征及其在时间中的发展变化数字地图:具有确定坐标和属性特征,按特殊数学法则构成的地理现象离散数据的有序组合电子地图:数字地图经过可视化处理在屏幕上显示出来的地图地图按内容分类:普通地图、专题地图国家基本比例尺地图:1:5千、1:1万、1:2.5万、1:5万、1:10万、1:25万、1:50万、1:100万 ,共8中比例尺的普通地图地图内容:数学基础、地理要素、整饰要素地图分幅的方式:矩形分幅、经纬线分幅地图分幅的方式优点缺点矩形分幅图幅拼接方便,个图幅面积相对平衡,方便使用图纸和印刷图廓线可避开分割重要地物制图区域只能一次投影,变形较大经纬线分幅图幅有明确的地理范围;可分开多次投影,变形较小图廓是曲线是拼接不便;高纬度地区图幅面积变小,不利于纸张的使用和印刷我国基本比例尺地形图的分幅系统及各自的图幅范围比例尺1:100万 1:50万1:25万1:10万1:5万1:2.5万1:1万1:5千图幅范围经差6︒3︒1︒30'30'15'7'30"3'45"1'52.5"纬差4︒2︒1︒20'10'5'2'30"1'15"代码BCDEFGH地图的成图方法:实测成图、编绘成图计算机制图的基本过程及内容:地图设计、数据输入、数据处理、图形输出第三章.地图投影的基本理论一. 地图投影变形表现在哪几个方面?为什么说长度变形是主要变形?答:(1)长度变形 面积变形 角度变形 (2)由于地图投影上各点是变形时不相同的,我们先从普通的意义上来研究某一点上变形变化的特点,再深入研究不同点上的变形变化规律,便不难掌握整个投影的变化规律。

各种变形(面积、角度等)均可用长度变形来表示,因此长度变形时各种变形的基础二. 什么是长度比、长度变形?什么是面积比和面积变形?什么是角度变形?答:长度比(u):地面上微分线段投影后长度ds`与它固有长度ds之比值公式u=ds`/ds长度变形:长度比与1的差值公式Vp=u-1面积比(p):地面上微分面积投影后的大小dF`与它固有面积dF的比值公式P=dF`/dF面积变形:面积比与1的差值公式:vp=P-1角度变形:某一角度投影后角值B`与它在地面上的固有角值B之间之差的绝对值三..地图投影是如何进行分类的?答:(1)按变形性质分类:等角 等面积 任意 (2)按投影方式分类: 几何投影:A.按辅助投影面类型分:方位 圆柱 圆锥 B.按辅助投影面和地球的位置关系分:正轴 横轴 斜轴 条件投影:条件投影式在几何投影的基础之上,根据某些条件按数学法则加以改造 形成的分为方位投影 圆柱投影 圆锥投影 多圆锥投影 伪方位投影 伪圆柱投影 伪圆锥投影四. 什么是变形椭圆?为什么说变形椭圆能够显示变形的性质和大小?答:(1)变形椭圆:地面上一点处的无穷小圆(微分圆 也称单位圆),在投影后一般成为一个微分椭圆,利用这个微分椭圆能较恰当的、直观的显示变形的性质。

(2)为什么说变形椭圆能够显示变形的性质和大小:在投影中不同位置上的变形椭圆具有不同的形状或大小等面积投影形状差异很大,等角投影面积变形很大五. 将地球仪和世界地图进行比较,观察它们的经纬网和陆地轮廓(如格陵兰、澳大利亚)有什么不同,为什么会出现这种不同?答;第四章.几种常见的地图投影一.试说明方位投影的投影变形及变形规律答:投影表象:纬线投影后成为同心圆弧,经线投影后成为交与一点的直线束,夹角与经差成正比投影变形及变形规律:等变形线是圆形二.墨卡托投影具有什么特性和用途?答:特性:横轴等角割圆柱投影,圆柱割地球与两条等高圈上,投影后两条各线上没有变形,中央经线上长度比小于1(0.9996) 用途:航海图,赤道附近各种比例尺地图,时区图,宇航图等三..高斯投影的投影条件、变形情况及用途通用横轴墨卡托投影与高斯投影相比较,有哪些优点?它们之间的关系如何?答:高斯投影的条件:中央经线和赤道投影后为相互垂直的直线,且为投影的对称轴;投影具有等角性质;中央经线投影后保持长度不变高斯投影变形情况:中央经线上没有变形;除中央经线上长度比为1以外,其他任意点上长度比均大于1;在同一条纬线上,离中央经度越远,变形越大;同一条经线上,纬度越低,变形越大;没有角度变形;长度比的等变形线平行于中央子午线。

通用横轴墨卡托投影与高斯投影相比较优点与它们之间的关系:相同点:与高斯投影比较,除等角条件及中央子午线投影为纵坐标轴这两个投影条件与高斯投影相一致外,其平面直角坐标系的原点一集坐标轴的指向与高斯平面直角坐标系也一致区别:UTM投影中,中央子午线投影长度比不再是1,而是0.9996高斯投影适合于幅员广阔的国家和地区,但其不足之处在于长度变形较大,导致面积变形也过大,尤其是在投影的边缘地区而UTM投影由于采用了0.9996作为中央子午线的投影长度比,是整个投影带的投影长度比普遍的减小了万分之四,并显著地减小了边缘地区的长度变形,在低纬度地区这种效果更为明显第五章 地图投影的应用和变换一.地形图、区域地图、世界地图常采用什么地图投影?地形图:各国的地形图都采用等角横切(割)圆柱投影,极少数用兰勃特(等角圆锥)投影;区域地图:根据位置、大小及区域形状来选择极地附近宜选择方位投影,中纬度地区宜选择圆锥投影,赤道附近宜选择圆柱投影区域形状来说,接近圆形的可选择方位投影,东西延伸的区域,在赤道附近用圆柱投影,在中纬度地区用圆锥投影;南北延伸的地区多选用行圆柱投影世界地图:等差分纬线多圆锥投影、正切差分纬线多圆锥投影、任意伪圆柱投影、正轴等角割圆柱投影二.举例说明选择地图投影的一般原则。

1,制图区域:位置、大小及区域形状就位置而言,极地附近宜选择方位投影,中纬度地区宜选择圆锥投影,赤道附近宜选择圆柱投影2,地图用途:何种性质、精度及使用方式就使用方式来说,桌面用图常使用斜方位定向,挂图则一般不允许斜方位定向3,地图投影本身的特点:变形性质、变形大小与分布、地球几点的表象、特殊线段的形状三.地图投影变换有哪些方法?1.解析变换法:反解变换法、正解变换法、综合变换法2.数值变换法3.数值-解析变换法第六章 地图数据一.地图制图数据的主要数据源有哪些类?他们在制图中各起什么作用?用于制图的数据来源于地图资料、影像资料、统计资料和各种文字资料地图资料是编图所用资料的主要来源,它包括:地形图、各种专题地图、全国性的指标图、国界(系列)样图影像资料包括卫星像片、航空像片和地面摄影像片它们是测制大比例尺地图和更新地图的基本资料统计资料是制作地图中一个重要类别地图——统计地图的基本依据用于编图的文字资料有以下几类:地理考察资料、各种区划资料、政府文告、报刊消息、各种地理学文献二.什么是矢量数据?矢量数据就上代表地图图形的各离散点平面坐标的有序集合三.什么是栅格数据?将地图的制图区域的平面表象按一定的分辨率做行和列的规则划分,就形成了一个栅格陈列,其中每个扎个也称像元或像素,各个像元可用不同的灰度值来表示,有平面表象对应位置上像元灰度值所组成的矩阵形式的数据就是栅格数据。

第七章:地图符号一..地图符号的实质和基本功能是什么?地图符号属于表象性符号它以其视觉形象指代抽象的概念地图符号的形成实质上是一种科学的抽象的过程,是对制图对象的第一次综合二.地图符号如何分类?1.按符号表现的制图对象的几何特征分类:点状符号、线状符号、面状符号2.按符号与地图比例尺的关系分类:依比例符号、不依比例符号和半依比例符号3.按符号表示的地理尺度分类:定性符号、等级符号和定量符号4.按符号的形状特征分类:几何符号、艺术符号、线状符号、面状符号、图表符号、文字符号、色域符号三.地图符号有哪些基本视觉变量?它们的含义是什么?视觉变量包括形状、尺寸、方向、明度、密度、结构、颜色和位置1. 形状:对于点状符号来说,形状就是符号的外形,可以是规则图形,也可以是不规则图形;对于线状符号,形状是指构成线的那些点的形状,而不是线的外部轮廓一个面积相同的图形元素可以取无数种形状,所以形状变量范围极大,是产生符号视觉差别的最重要特征之一面状符号没有形状变化2.尺寸:点状符号的尺寸是指符号整体的大小,即符号的直径、宽、高和面积大小对于线状符号,构成它的点的尺寸变了,线宽的尺寸自然也改变了尺寸与面积符号范围轮廓无关。

3.方向符号的方向指点状符号或线状符号的构成元素的方向,面状符号本身没有方向变化,但它的内部填充符号可能是点或线,也有方向方向变量受图形特点的限制较大,如三角形、方形有方向区别,而圆形就无方向之分4、明度:指符号色彩调子的相对明暗程度明度差别不仅限于消失色,也是彩色的基本特征之一需要注意的是,明度不改变符号内部像素的形状、尺寸、组织、不论视觉能否分辨像素,都以整个表面的明度平均值为标志明度变量在面积符号中具有很好的可感知性,在较小的点、线符号中明度变化范围就比较小5.密度:指在保持符号表面平均明度不变的条件下改变像素的尺寸和数量它可以通过放大或缩小符号图形的方式体现当然,对于全白或全黑的图形是无法使用密度变量的6.结构:结构变量指符号内部像素组织方式的变化与密度的不同在于它反应符号内部的形式结构,即一种形状的像素的排列方式或多种形状、尺寸像素的交替组合和排列方式结构虽然是指符号内部基本图解成分的组织方式,需要借助其他变量来完成,但仅依靠其他变量无法给出这种差别,因而也应列入基本的视觉变量之中7.颜色:颜色作为一种变量除同时具有明度属性外,还包括两种视觉变化,即色相和饱和度变化,它们可以分别变化以产生不同的感受效果。

色相变化可以形成鲜明的差异,饱和度变化则相对比较含蓄平和8.位置:在大多数情况下,位置是由制图对象的地理排序和坐标所规定的,是一种被动因素,因而往往不被列入视觉变量但实际上位置并非没有制图意义,在地图上仍然存在一些可以在一定范围内移动位置的成分如某些定位于区域的符号、图表或注记的位置效果;某些制图成分的位置远近对整体感的影响等所以从理论讲,位置仍然是视觉变量之一四.有哪些基本因素影响地图符号设计?1.地图内容2.资料特点3.地图的使用要求4.所需的感受水平5.视觉变量6.视力及视觉感受规律7.技术和成本因素8.传统习惯与标准五.地图符号设计有些什么基本要求1.图案化2.象征性3.清晰性4.系统性5.适应性6.生产可行性第八章.地图内容的表示方法一.普通地图的内容包含哪几部分?普通地图由数学要素、地理要素、辅助要素二.海洋中表示深度点的表示同陆地高程点的表示有什么不同?水深注记是水深点深度注记的简称,它类似于陆地上的高程点但是,水深点不标点位,而是用注记整数位的几何中心来代替;可靠地,新测的水深点用斜体字注出,不可靠的、旧资料的水深点用正体字注出;不足整米的小数位用较小的字注于整数后面偏下的位置,中间不用小数点。

高程点则标出点位,不分新旧点,不足整米处可用小数表示三.等高线的基本特点是什么?等高线是地面上高程相等点的连线在水平面上的投影具有以下基本特点:1.位于同一等高线上的各点高程相等2.等高线是封闭连续的曲线3.等高线图形与实地保持几何相似关系4.在等高距相等的情况下,等高线愈密,坡度愈陡,等高线愈稀,坡度愈缓四.等高线如何分类?各自的特点是怎样的?地图上的等高线分为首曲线、计曲线、间曲线、助曲线首曲线又叫基本等高线,是按基本等高距由零点起算而测绘的,通常用细实线描绘计曲线又称加粗等高线,是为了计算高程方便加粗描绘的等高线,通常是每隔四条基本等高线描绘一条计曲线,它在地形图上加以加粗的实线表示间曲线又称半距等高线,是相邻两条基本等高线之间补充测绘的等高线,用以表示基本等高线不能反映而又重要的局部形态,地形图上常以长虚线表示助曲线又称辅助等高线,是在任意的高度上测绘的等高线,用于表示那些别的等高线都不能表示的重要微小地貌形态因为它是任意高度的,故也叫任意等高线,但实际上助曲线多绘在基本等高距1/4的位置上地形图上助曲线是用短虚线描绘的五.为什么要使用地貌符号?地貌符号如何分类?等高线法是一种不连续的分级法,用等高线表示地貌时仍有许多微小地貌无法表示,或受地图比例尺的限制,需要用地貌符号来表示。

可分为,一般的地貌符号、岩溶地貌符号、火山地貌符号、沙地地貌符号、冰雪(蓝色)符号六.范围法和质底法有什么异同点?质底法表示的是布满全区的面状分布现象,分类以布满全区的现象为对象,图面不可能有空白,图斑也不可能有交叉和重叠;范围法表示的是各自独立的间断成片现象,无这些现象的地方出现空白,现象有重叠分布的,图斑也就会产生重叠和交叉第十章.地图色彩设计一.什么是加色混合?什么是减色混合?加色法混合即色光的混合;利用色料混合或颜色透明层叠合的方法获得新的色彩,称为减色法混合.二.地图上运用色彩起什么作用?1.色彩的运用简化了地图符号系统2.丰富了地图内容3.提高地图内容表现的科学性4.改善地图语言的视觉效果5.提高地图的审美价值三.地图色彩设计有哪些要求?1.地图色彩设计与地图的性质、用途相一致2.色彩与地图内容相适应3.充分利用色彩的感觉与象征性4.和谐美观、形成特色 第八章海洋中深度点的表示与陆地高程点的表示的不同:为什么使用地貌符号:地貌符号的分类依据:范围法:是用真实的或隐含的轮廓线表示现象的分布范围,在范围内在使用颜色、网纹、符号乃至注记等手段区分其质量特征。

只表示现象的数量特征,不表示其数量特征)质地法:表示连续的分布、满布于整个区域范围的面状现象用样是在轮廓界限内使用颜色、网纹、符号、注记等表示现象的质量特征)十二章 地图综合一. 什么是制图综合?在地图用途、比例尺和制图区域地理特点等条件下通过对地图内容的选取、化简、概括和关系协调,建立能反映区域地理规律和特点的新的地图模型二. 制图选取有什么方法?他们各自有什么优缺点?如何联合运用?1. 资格法:是以一定的数量或质量标志作为选取的标准(资格)而进行选取的方法优点:标准明确、简单易行;缺点:第一,资格法只用一个标志作为衡量选取的条件,然而,一个标志常常不能全面衡量出物体的重要程度,第二,按同一个资格进行选取无法预计选取后的地图容量,当然很难控制各地区间的对比关系2. 定额法:是规定出单位面积内应选取的制图物体的数量而进行选取的方法优点:可以保证在不影响易读性的前提下时地图的具有相当丰富的内容缺点:无法保证在不同地区保留相同的质量资格3. 联合运用:主题运用资格法,用定额法作为补充或配合使用三. 对制图物体进行形状概括时使用什么方法?形状概括可以定义为删除制图对象的图形的不重要的碎部,保留或适当夸大其重要特征,使制图对象构成更具有本质的特性的明晰的轮廓。

制图物体的形状概括通过删除、合并、夸大实现四. 影响制图综合的基本因素有哪些?这些因素时怎么影响制图综合的?制图综合的程度受到许多因素的影响,这些因素包括地图用途、比例尺、景观条件、图解限制和数据质量等1. 地图用途:编制任何一幅地图都要有明确的目的性读者对象,读者的年龄和知识结构,读者使用该地图的方法等因素直接决定地图内容和表示法的选择,同时对制图综合的方向和程度有决定性地影响2. 地图比例尺:地图比例尺决定着实地面积反映到地图上面积的大小,它对制图综合的制约反映在综合程度、综合方向和表示方法诸方面3. 景观条件:景观条件制约着制图对象的重要程度,这反映在同样的制图对象在不同的景观条件下具有不同的价值4. 图解限制:物理因素、生理因素、心理因素三种因素共同作用的结果,决定了常常采用的图形尺寸、规格、色彩的亮度差以及地图的适宜容量5. 数据质量:数据质量指的是制图资料对制图综合的影响五. 制图物体选取结果应符合哪些选取规律?1. 制图物体的密度越大,其选取标准定到最低,但被舍弃目标的绝对数量越大2. 选取遵守从主要到此要、从大到小的顺序,在任何情况下舍去的都应是较小的、次要的目标,而把较大的、重要的目标保留在地图上,使地图能保持地区的基本面貌。

3. 物体紧密系数损失的绝对值和相对值都应从高密度向低密度去逐渐减少4. 在保持个密度区之间具有最小的辨认系数的前提下保持个地区间的密度对比关系六. 制图物体概括结果应表现出哪些基本规律?1. 舍去小于规定尺寸的弯曲,夸大弯曲特征,保持图形的基本特征2. 保持各线段上的曲折系数和单位长度上的弯曲个数的对比3. 保持弯曲图形的类型特征4. 保持制图对象的结构对比5. 保持面状物体的面积平衡七. 地形图上的等高距是如何确定而来的?等高线间的登高差成为等高距,它的大小直接影响地貌表示的详细程度等高距与地面倾斜角间的关系表示为h=aM(tanα)/1000    h-以m为单位的地貌等高距,α-地面倾斜角,      a-以mm为单位的等高线间隔 ,M-地图比例尺分母为了保证地图的统一,每一种比例尺地图只能有一种或两种等高距,但在同一幅地图上只能采用一种等高距,且不同比例尺的等高距之间应保持简单的倍数关系八. 试述地图上表示境界线的一般方法地图上的境界线是不同的点线符号,为了增强其明显性,还可以配合色带符号1. 境界线按实地位置描绘,其转折用点或实线段绘出,境界交汇处也应当是点或实线2. 陆地上不与其他地物重合的境界线应连续绘出,其符号轴线为境界的正确位置。

3. 不同等级的境界重合时只会高级境界的符号4. 境界沿河流延伸的时候,表示境界有如下几种情况:①,以河流中心线分界,当河流内能容纳境界符号时,境界符号应连续不间断的绘出;河内绘不下境界符号时,应沿河流两侧分段交替绘出,但色带应按河流中心线连续绘出②,沿河流一侧分界时,境界符号沿一侧不间断绘出③,共有河流时,不论河流图形的宽窄,境界符号都不绘在河中,而交替绘在河流的两侧,河中的岛屿用注记标明其归属5. 境界两侧的地物符号及其注记都不要跨越境界线,保持在各自的一方第十六章 电子地图一. 什么叫电子地图?它有哪些特点?电子地图是利用数字地图制图技术而形成的地图新品种,它指以数字地图为基础,以多媒体显示地图数据的可视化产品特点:动态性、交互性、无级缩放性、无缝拼接、多尺度显示、地理信息多维化表示、超媒体集成、共享性、空间分析功能二. 电子地图有哪些种类?1. 单机或局域网电子地图2. CD-ROM或DVD-ROM电子地图3. 触摸屏电子地图4. 个人数字助理(PDA)电子地图5. 互联网电子地图三. 试述地图电子出版社的工艺流程教材P397页)  十七章地图分析与应用1试述地图分析的含义及其在地图学中的地位  地图分析就是把地图表象作为研究对象,对于我们感兴趣的客体,利用地图上所载负的客观实体信息用各种技术方法对地图表象进行分析解译探索和揭示它们的分部联系和演化规律预测发展前景  地图分析是地图应用的核心,地图应用的目标主体是地图2地图分析在地学研究中有哪些作用  (1)研究各种现象的分布规律(2)研究各种现象的相互联系(3)研究各种现象的动态变化(4)利用地图进行预测预报(5)利用地图进行综合评价(6)利用地图进行区划和规划(7)利用地图进行国土资源研究3地图分析的基本途径是什么  单张地图分析(1)对原有制图表象进行研究(2)变换地图表象的研究(3)地图表象的分解  系列地图或地图集分析(1)把不同比例尺的地图放在一起研究(2)把不同主题的地图放在一起研究(3)把不同时间的地图放在一起研究(4)把类似的地图放在一起研究4底图分析有哪些技术手段目视研究(2)量算研究(3)半自动化辅助研究(4)自动化研究             14章地图编辑编绘地图编辑工作的基本任务  设计阶段编辑是工作体,亲自研究地图生产任务,生产过程中指导作业员学习编辑文件,原图送到印刷场所协助工艺员制定印刷工艺,出版后收集读者对该图意见试述普通地图地图大纲的基本内容     1概述2地图的数学基础3分幅的图画设计4制图区域地理说明5制图资料6制图工艺方案7地图内容的选择和图示图例的设计8各要素的制图综合9检查验收的规定10地图出版11附件专题地图大纲特点1有一个或一组明确的主题2专题要素是由普通地理要素承载的因此要有地理底图3色彩成为地图重要表示手段数字地图有哪些优越性1可以方便地应用于计算机读取分析和计算统计等方面2易于校正编辑和编辑和复制更新3数字地图的容量大,它只受计算机存储容量的限制,因此可以包含比一般模拟地图更多的地理信息4易于存储并在集存过程中不变形5成图速度快品种多便于远程传输和共享等                 15章地图集什么是地图集它有什么特点为了统一用途和服务对象,依据统一的编制原则而系统汇集的一组地图编制成册成为地图集特点:有着共同的,协调而完整的表示方法;表示不同内容的各类地图的比重,各图间的相互协调配合都符合逻辑性和系统性;图幅的配置和图例的表示有着一致的规格和原则;各地图内容的取舍,制图综合的要求有统一规定;地图集内各地图的投影和比例尺都经过详细研究选择使用;各地图的编排次序有一定的逻辑关系地图集分类1按其包括的制图区域范围分类2按其内容特征分类  普通地图集,专题地图集,综合性地图集3按其用途分类  教学用地图集,参考用地图集 。

下载提示
相关文档
正为您匹配相似的精品文档