文档详情

电气明、暗管敷设技术交底

沈***
实名认证
店铺
DOC
150KB
约18页
文档ID:158523486
电气明、暗管敷设技术交底_第1页
1/18

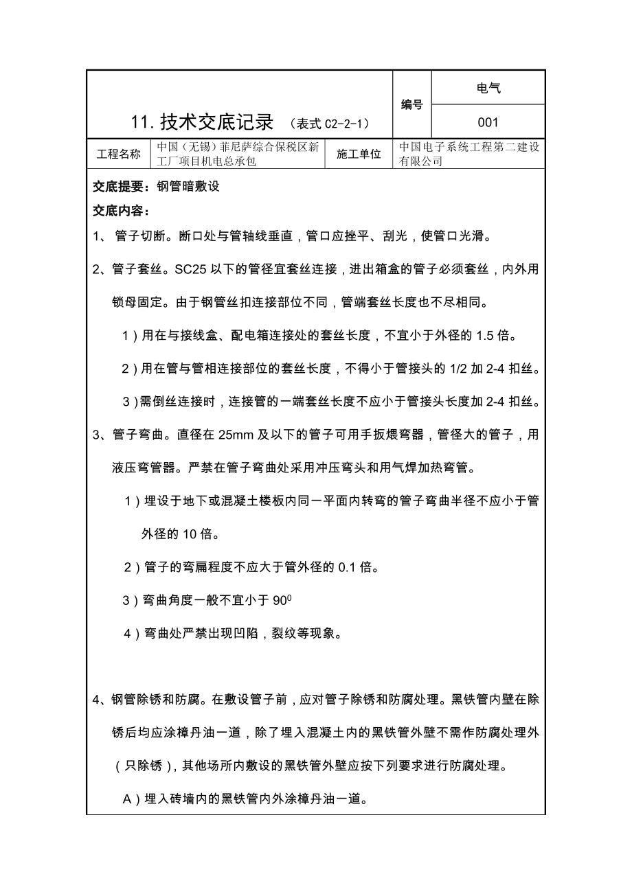
11.技术交底记录 (表式C2-2-1)编号电气001工程名称中国(无锡)菲尼萨综合保税区新工厂项目机电总承包施工单位中国电子系统工程第二建设有限公司交底提要:钢管暗敷设交底内容:1、 管子切断断口处与管轴线垂直,管口应挫平、刮光,使管口光滑2、管子套丝SC25以下的管径宜套丝连接,进出箱盒的管子必须套丝,内外用锁母固定由于钢管丝扣连接部位不同,管端套丝长度也不尽相同 1)用在与接线盒、配电箱连接处的套丝长度,不宜小于外径的1.5倍2)用在管与管相连接部位的套丝长度,不得小于管接头的1/2加2-4扣丝3)需倒丝连接时,连接管的一端套丝长度不应小于管接头长度加2-4扣丝3、管子弯曲直径在25mm及以下的管子可用手扳煨弯器,管径大的管子,用液压弯管器严禁在管子弯曲处采用冲压弯头和用气焊加热弯管1)埋设于地下或混凝土楼板内同一平面内转弯的管子弯曲半径不应小于管外径的10倍2)管子的弯扁程度不应大于管外径的0.1倍3)弯曲角度一般不宜小于9004)弯曲处严禁出现凹陷,裂纹等现象4、钢管除锈和防腐在敷设管子前,应对管子除锈和防腐处理黑铁管内壁在除锈后均应涂樟丹油一道,除了埋入混凝土内的黑铁管外壁不需作防腐处理外(只除锈),其他场所内敷设的黑铁管外壁应按下列要求进行防腐处理。

A)埋入砖墙内的黑铁管内外涂樟丹油一道B)埋入焦渣层中的黑铁管,内壁涂樟丹油一道,外壁用水泥沙浆全面保护,厚度不应小于50MMC)埋入土层内的铁管外壁刷两道沥青油或用厚度不小于50MM混凝土保护层保护D)如有腐蚀性土层内铁管应刷两道沥青油后缠玻璃丝布,外面再刷一道沥青油包缠要紧密,不得有空隙,刷油要均匀E)进入箱、盒的黑铁管丝扣应作防腐处理5、管盒连接A) 管与盒、箱连接,采用丝扣连接,SC25以上的可焊接连接焊接固定仅适用于厚壁钢管B) 暗配管与箱、盒焊接固定时,应一管一孔顺直插入与管径吻合的敲落孔内,伸入长度不应大于5MM管与盒外壁焊接长度的累计长度不宜小于管外周长的1/3,且不应烧穿盒壁焊接长度达不到要求时,可用Ф6钢技术负责人交底人接受交底人本表由施工单位填写,交底单位与接受交底单位各存一份技术交底记录 (表式C2-2-1)编号电气001工程名称中国(无锡)菲尼萨综合保税区新工厂项目机电总承包施工单位中国电子系统工程第二建设有限公司交底提要:钢管暗敷设交底内容:筋一端与管横向焊牢,另一端焊在盒的棱边上严禁在盒箱的内侧施焊,加强焊接钢筋并非是跨接地线C)用锁紧螺母固定,管子应直接入盒、箱内,固定时在箱的内外均用锁紧螺母固定,管子进入箱盒的长度一致,一般露出2-4扣螺纹为宜。

D)为了使入箱管长度一致,可在箱内使用木制平托板,托住进箱的管子同时托板下方用木砖顶紧箱子,可避免打混凝土时箱子变形6、管子连接:A)丝扣连接:使用通扣管接头,连接管端部套丝,两管拧进管接头长度,不可小于管接头长度的1/2,使两管端之间吻合薄壁钢管的连接必须用丝扣连接B)套管连接:只用于厚壁钢管的暗敷设套管内径与连接管外径相吻合,套管长度为管外径的2.2倍为宜对口处应在套管中心套管周围焊接严密,不焊穿,打掉焊渣暗配管管径在Ф80MM及以上,使用套管连接较困难时,也可将两管连接端打喇叭口,再进行对口焊接,管内必须光滑,管口平齐7、管盒跨接地线:A)管与盒、管与管采用丝扣连接时,要在管接头的两端,管与盒(箱)连接处跨接地线跨接地线直径应根据钢管外径选择,Ф25及以下管用Ф6钢筋;Ф32管用Ф8钢筋;Ф40-Ф50用Ф10钢筋;Ф70以上用Ф12以上钢筋,或用25*3的扁钢B)管接头两端跨接地线的焊接长度,不小于跨接地线的6倍直径,跨接地线在连接管焊接处距接头两端不应小于50MMC)管与盒上焊跨接地线,应焊在盒箱的棱边上,焊接面积不应小于跨接地线切面积,均应双面施焊 8、管路与其它管道间的最小距离:(MM)蒸汽管(加隔热层)暖热水(加隔热层)通风、暖卫煤气管平行1000(500)300(200)100同平面为50交叉300100150在不同平面为20注:煤气管路与电气开关、接头间距应大于150MM,与配电箱距离不小于300MM。

9、中间拉线盒的设置,管路暗敷设应尽量减少接线盒,只有管路太长,弯曲较多时,才加拉线盒或放大管径在计算弯曲时,管入盒处除外角度大于120度时,每两个弯可算一个弯曲计算技术负责人交底人接受交底人本表由施工单位填写,交底单位与接受交底单位各存一份技术交底记录 (表式C2-2-1)编号电气001工程名称中国(无锡)菲尼萨综合保税区新工厂项目机电总承包施工单位中国电子系统工程第二建设有限公司交底提要:钢管暗敷设交底内容:A)管路水平敷设时,拉线盒间距应答符合下列要求:无弯 无弯管路,不超过30M;两拉线盒间有一个弯曲时,不超过20M;两接线盒间有两个弯曲时,不超过15M;两拉线盒间有三个弯曲时,不超过8M,暗配管两接线盒间不允许出现四个弯B)管路垂直敷设时接线盒间距应要符合下列条件:导线截面积50MM及以下为30M;导线截面积70-95 MM 2时为20M;导线截面积120-240 MM2时为8M10、管路经过变形缝时,应作补偿措施 11、与混凝土框架剪力工程的配合施工,要先把框架剪力墙的管路或预埋套管埋设好,在砌墙过程中连接或埋设剩余的部分,特别是竖井等处的母线、线槽的预留洞要准确。

A)现浇混凝土柱内的管子敷设:混凝土柱内的预埋盒先下木套盒,同一规格的木套盒应作成一致,进木套箱的管端应先套上管接头和焊上一端的跨接地线(若是套管应先焊好一端),在下面模板支好后,将管和木套盒与模板固定牢固,把管路沿主筋内侧布置,且应与主筋的箍筋绑扎在一起,管路中间的绑扎间距不应大于1米,在管与盒连接处的绑扎距离不应大于300MM,并一次焊好跨接地线在柱内管路需要与墙体连接、伸出的管子不宜过长,否则容易被碰断B)现浇混凝土梁内管子的敷设: a) 多根管子竖穿梁时,管子之间间距不应小于25MM,梁内管子数量多或管径较大时,应与土建专业联系,增设补强筋b) 管横向穿过梁时,穿梁管距梁的底筋上侧不小于50MM现浇混凝土梁顶部露出的管子,应用特制管堵堵死(管箍一端套上短管,短管另一端打扁严实,或采用水管管堵)c) 竖穿梁的管子,在敷设前应仔细查阅土建结构图纸,搞清隔断墙与梁的位置关系,穿梁管应与隔断墙相对应,防止梁上、下的管子外露隔墙外 d) 剪力墙体内管子的敷设:在混凝土墙体内的箱、盒(除明装配电箱后的接线箱)均先下木套箱在施工时,应在绑扎钢筋后进行定位,然后把管路和钢筋固定好,把箱、盒贴紧模板,在接线箱内应焊上接地端子(可用40X4的镀锌扁铁,距扁铁端头15MM处打Ф10的孔). 技术负责人交底人接受交底人本表由施工单位填写,交底单位与接受交底单位各存一份。

技术交底记录 (表式C2-2-1)编号电气001工程名称中国(无锡)菲尼萨综合保税区新工厂项目机电总承包施工单位中国电子系统工程第二建设有限公司交底提要:钢管暗敷设交底内容:e)现浇混凝土楼板内管子的敷设:在模板支好后,未敷钢筋之前进行测量定位画线画出所有盒子的位置,以及强、弱电管的实际走向路线,避免装修时打坏管路待钢筋底网绑扎垫起后,敷设管盒,盒子的朝向应一致,并固定牢不移位管子外径不能超过混凝土厚度的1/2;并列敷设的管子间距应不小于25MMf)空心砖隔墙内敷设的管子,应先把管子按土建放的标高线敷好后才砌墙管路较多的部位应用红机砖,注意箱、盒突出墙面的位置尺寸严禁在空心砖墙上打槽g)加气砖隔墙内敷设的管子,箱盒在砌砖时固定到位,待墙砌完后再弹线、锯槽剔打凡暗敷设在砖、混凝土墙、楼板内的管子,其保护层均大于15MM(消防管路的保护层大于30MM)h)地面内敷设的管子,其露出地面的管口高度与图纸要求一致,进入落地式配电柜、箱的电线管路,排列应整齐,管口高出基础面50-80MM为宜i)正负零以下进出外墙的管路,在过混凝土隔墙处用防水套管j)拆模以后应扫通管路,拆掉木套箱,按标高及抹灰厚度做上箱、盒,穿上带线,用铁盖板保护上。

12、保证项目:配管的质量、配管的使用场所;配管的品种、规格、质量、管的连接方法,适用场所必须符合设计要求和施工规范规定薄壁钢管严禁熔焊连接,厚壁钢管严禁采用直接对口焊接13、基本项目:A)管子敷设应连接紧密,管口光滑,护口齐全,暗配管保护层大于15MM(消防管路的保护层大于30MM),盒、箱设置正确,固定可靠,管子一管一孔进入盒、箱处顺直,钢管在盒、箱内露出的管子长度小于5MM,用锁紧螺母固定的管口,管子露出锁紧螺母的螺纹为2-4扣B)管路穿过结构(施工)后浇带时,应有补偿措施;穿过建筑物和设备基础处加套管保护C)金属电线保护管、盒、箱接地或接零线截面选用及敷设正确,连接紧密、牢固D)暗配管弯曲半径≥10D,弯扁程度≤0.1D,用尺量检查技术负责人交底人接受交底人本表由施工单位填写,交底单位与接受交底单位各存一份技术交底记录 (表式C2-2-1)编号电气001工程名称中国(无锡)菲尼萨综合保税区新工厂项目机电总承包施工单位中国电子系统工程第二建设有限公司交底提要:钢管暗敷设交底内容:14、成品保护:A)暗敷设在建筑物内的管路、灯位盒、接线盒、开关盒或木套,应在土建过程中预埋,不能留槽、剔槽、剔洞,敷设在建筑物内的管路不能破坏其结构强度。

B)埋在结构中的盒、箱,在拆模后应用铁盖板保护,以免土建施工污染C)配好管子后凡向上的立管和现浇混凝土内的管、盒,其它工种应注意不要损坏,在浇灌混凝土时,要专人看护不能使管、盒移位D)结构中伸入后砌墙的管子不能过长,注意保护,以免损坏15、质量通病及其防治A)锯管管口不齐,出现马蹄口锯管时人要站直,持锯的手背和身体成900角,和钢管垂直,手腕不能颤动B)套丝乱丝检查板牙有无掉牙,套丝时要边套边加润滑油C)管子弯曲半径小,出现弯扁、凹穴、裂缝现象用手动弯管器时,要正确放置好管焊缝位置,弯曲时逐渐向后移动弯管器,不能操之过急D)管子入盒时,不进行固定,不戴护线帽管与器具连接时,必须用锁紧螺母固定,焊接连接时应用塑料内护口E)暗配在混凝土内的管子,拆摸时外露暗配在混凝土内的管子应将管子敷设在底筋上面,使管路与混凝土表面距离不小于15MMF)墙体上配管,连接处无跨接地线墙体中间需要接管时,要与其它工种配合好,焊完跨接线后再施工G)使用黑铁管不进行刷油、防腐处理除敷设在混凝土内的管子外壁均应进行除锈防腐,敷设在混凝土内的管内壁也要进行处理16、附常见钢管按管径对应的弯曲长度及弯扁度表:直径(mm)外径(mm)D弯曲半径应≥10D(mm)弯扁度应≤(mm)SC1521.502152.15SC2026.75267.52.675SC2533.50335.03.350SC3242.25422.54.225SC4048.00480.04.800SC5060.00600.06.000SC7075.50755.07.550技术负责人交底人接受交底人本表由施工单位填写,交底单位与接受交底单位各存一份。

技术交底记录 (表式C2-2-1)编号电气001工程名称中国(无锡)菲尼萨综合保税区新工厂项目机电总承包施工单位中国电子系统工程第二建设有限公司交底提要:钢管暗敷设交底内容: 17、附常见电线管按管径对应的弯曲长度及弯扁度表:直径(mm)外径(mm)D弯曲半径应≥6D(mm)对应弧长(mm)弯扁度应≤(mm)TC-1515.8795.22149.501.589TC-2019.05114.30179.451.905TC-2525.40152.40239.272.540TC-3231.75190.50299.003.175TC-4038.10228.60358.903.810TC-5050.80304.80478.505.08018、Φ32以上的钢不能在混凝土楼板内敷设,否则会露出现浇垫层19、为避免预埋管线被打断,管线在敷时应特别注意避开卫生间、强弱电井、水上预留孔洞及其它工种预留孔洞等部位技术负责人交底人接受交底人本表由施工单位填写,交底单位与接受交底单位各存一份技术交底记录 (表式C2-2-1)编号J002工程名称中国(无锡)菲尼萨综合保税区新工厂项目机电总承包施工单位中国电子系统工程第二建设有限公司交底提要:电线管明敷设交底内容: 1、使用材料镀锌电线管(JDG管)、镀锌钢管及附件、接线盒及开关盒。

圆钢、扁钢、角钢、膨胀螺栓、各种螺栓、接地卡及接地线、红丹漆、铅油等2、机具弯管器、管子压钳、套丝机、钢锯弓、卷尺、管钳、圆锉、毛刷等3、作业条件明配管应配合土建施工予埋套管及予埋件,土建室内装饰工程结束后配管吊顶内配管应配合吊顶施工,在龙骨施工后未装顶板前进行配管4、施工工艺4.1 施工工艺及要求(在不能上人吊顶内配管虽属暗配管但按明配管的作法去要求,)4.2 吊杆用φ6或φ8的钢筋,可用金属内胀栓固定吊架用40*40*4的角钢,下料时用钢锯或切割锯,用手电钻或台钻打孔,严禁用电气焊切割和吹孔4.3 根据图纸在顶板上弹线和定位注意管路与其它管路相互间位置及最小距离,管线应横平竖直,排列整齐4.4 明配管与热力管同侧敷设时,应敷设在它的下面,距离为200MM,设在上面净距为300MM,与其它平行管路净间距不应小于100MM,当与水管同侧敷设时,应敷设在它的上面与管路的交叉距离不应小于平行距离4.5 明敷管固定点间距应均匀,管卡间最大距离符合以下规定:管径(φ)15—2025—3240—5065以上吊架、支架或沿板、墙敷设厚壁(MM)1.52.02.53.5薄壁(MM)1.01.52.03.5管卡与终端、转弯中点、电器具或盒(箱)边沿的距离为150—500MM。

4.6 金属软管的长度不宜大于1.5M固定点间距不应大于1M,管卡与终端弯头中点的距离宜为300MM4.7 与嵌入式灯具或类似器具连接的金属软管,其末端的固定管卡宜安装在自灯具、器具边缘起沿软管长度的1M4.8 金属软管本身不允许当作地线JDG紧定式管可不做跨接地线4.9 明配钢管进入盒箱连接应采用锁紧螺母或配套专用附件技术负责人交底人接受交底人本表由施工单位填写,交底单位与接受交底单位各存一份技术交底记录 (表式C2-2-1)编号工程名称中国(无锡)菲尼萨综合保税区新工厂项目机电总承包施工单位中国电子系统工程第二建设有限公司交底提要:电线管明敷设交底内容: 4.10 当钢管可与设备直接连接时,应将钢管直接敷设到接线盒内4.11 当钢管与设备连接时,对于室内干燥场所,钢管端部宜增设电线保护软管引入设备的接线盒内,且钢管管口应包扎严密对室外或室内潮湿场所,钢管端部应增设防水弯头,导线应加保护软管经弯成滴水弯头后再引入设备的接线盒内4.12 吊杆应涂相同颜色的防腐漆,在同一场所使用的吊杆下端应在相同的高度安装时排列朝向一致,间距一致、无变形扭曲现象4.13 明配管经过防火卷帘门时,应不影响卷帘门的安装,必要时在过梁内下套管。

4.14 吊顶内的灯位盒、过线盒均用扁铁支架固定4.15 各管路上均贴上标牌,牌上标明管径、用途等4.16 如果明配消防管,管外壁须涂上防火涂料4.17 在上人吊顶、竖井禁止做拦腰管和拌脚管4.18 金属软管与设备、器具连接时,应采用专用接头,软管不应退绞、松散,中间不应有接头4.19 与设备连接的管口与地面的距离宜大于200mm4.20 消火栓安装时,严禁将接线盒敷设在消防箱后侧面的墙上,内配线应穿包塑金属软管4.21 中间接线盒宜设置在不影响视线观感的地方4.22 对于开关盒、插座盒影响观感的重要部位如:门厅的大理石墙面,浴室、厕所、厨房瓷砖墙面,要结合土建排砖,对其位置加以调整4.23 中间接线盒或分线盒均应加盖板封闭,盖板应涂刷与该墙壁或顶棚相同颜色的油漆两道4.24 死吊顶内敷管,潜入式灯头盒距灯箱不得大于0.5m,活吊顶内敷管,潜入式灯头盒距灯箱不得大于1 m,以便于观察维修4.25 为便于安装维修,不上人吊顶、轻钢龙骨墙内、封闭竖井及通道内除灯具和电器具的接线盒外,不应装设接线盒,由于线路分支必须加盒时,应留检查孔4.26 吊顶内装设的接线盒、灯头盒接完线后,必须加盖严密,其朝向便于检修和接线。

4.27 金属软管的跨接地线宜采用专用接地线卡连接,不得采用熔焊连接4.28 金属软管应可靠接地,不得利用金属软管作接地导体技术负责人交底人接受交底人本表由施工单位填写,交底单位与接受交底单位各存一份技术交底记录 (表式C2-2-1)编号工程名称中国(无锡)菲尼萨综合保税区新工厂项目机电总承包施工单位中国电子系统工程第二建设有限公司交底提要:电线管明敷设交底内容: 4.29明配管与热力管同侧敷设时,应敷设在它的下面,距离为200MM,设在上面净距为300MM,与其它平行管路净间距不应小于100MM,当与水管同侧敷设时,应敷设在它的上面与管路的交叉距离不应小于平行距离4.30明配管弯曲半径及允许偏差和检查方法应符合下表规定:项次项目允许偏差和弯曲半径(MM)检查方法1管子弯曲处的弯扁度0.1D≤尺量检查2管子弯曲半径只有一个弯≥4D尺量检查两个弯以上≥6D3固定点间距管子直径(MM)15—2030尺量检查25—304040—505065—100604明配管水平垂直敷设任意2M段内平直度3拉线、尺量检查垂直度吊线、尺量检查4.31成品保护A) 管路及安装电器具时,应保持墙面、顶棚、地面清洁完整。

搬运材料和使用梯子时,不得碰坏门窗、墙面等B) 吊顶内配管时,不得踩坏龙骨严禁脚踩电线管行走,刷漆时,不得污染墙面顶棚等C) 其它专业在施工中,应不得碰坏电气配管 4.32安全注意事项A) 锯管套丝时管子压钳案子要放平稳,用力要均衡,防止锯条折断或套丝扳手崩滑伤人B) 严禁在没有护拦的洞口边沿煨管C) 用手动煨弯器时,操作人员面部一定要错开所弯的管子,以免弯管器滑脱伤人 4.3质量通病及其防治:A) 管口不齐,出现马蹄口锯管时人要站直,持锯的手臂和身体成900角,和钢管垂直,手腕不能颤动B) 钢管套丝时乱丝套丝前应检查板牙有无掉牙,套丝时要边套边加润滑油C) 明配管路固定不牢、螺栓(丝)松动,固定点间距不均匀明配管应采用与管径相配套的管卡子,固定牢固打膨胀螺栓时,孔径不宜过大,防止技术负责人交底人接受交底人本表由施工单位填写,交底单位与接受交底单位各存一份技术交底记录 (表式C2-2-1)编号工程名称中国(无锡)菲尼萨综合保税区新工厂项目机电总承包施工单位中国电子系统工程第二建设有限公司交底提要:电线管明敷设交底内容: D) 明配管路固定不牢、螺栓(丝)松动,固定点间距不均匀明配管应采用与管径相配套的管卡子,固定牢固。

打膨胀螺栓时,孔径不宜过大,防止胀管拧后松动明配管固定点距应测量准确E) 支架、吊架歪斜,应进行修补技术负责人交底人接受交底人本表由施工单位填写,交底单位与接受交底单位各存一份。

下载提示
相关文档
正为您匹配相似的精品文档