在役管线的完整性管理和修复技术一个基于团队的方法英国Lonik顾问公司Alan Denney英国 J P Kenny Paul O’Connell Geoffrey Boyd摘要:对管道安全性的要求和环境意识的不断提高,推动着管线完整性治理的过程朝着一个更加 常规的,基于风险的方向进展,以适应不断增长的后役期管线的数量和近期管线事故的高 发率的现实,以及配合一些新规程(部分是对上述问题的应对)的实施这种趋势给管道 行业带来了严峻挑战:完整治理团队应如何构成,团队内应如何实施治理与交流,使用哪 些检测工具和评判方法,如何采集管线的完整性信息、如何对信息进行综合有效的治理 本文讨论了相关行业如何面对这些挑战:改进打算和治理流程,采取基于风险治理的策略, 改进检测、监测手段及数据分析的水平,正确应用当前可用信息技术等等引言在实施管线修复工程时,若想成功地操纵预算和按进度表施工,达到托付方的工程目标的话, 就需要在合同签订之前预先精确地制订出工程的相关施工范畴不断拓展的工程范畴需要多个自律 团队之间的积极协作,这些团队对管线完整性有着详细深入的明白得如此的典型团队往往有着一 批从若干不同组织中猎取专业技能的专业人士。
当团队成员广泛地分布在不同的机构、办公室和区 域场所时,能否有效地明白得和交流本身的挑战性在不断增长随着后服役管线数量的不断增长,认真地打算和执行对管线及设施的评判和修复就显得尤为重 要行业内要紧的进展趋向是:-高的可用性/更短停工期要求的驱动-修复成本的操纵/更为细致的进度表-改进的分析方法-采纳更加广泛的可用技术-更为严格的规程-采取新的国际规范标准-对管道行业更高的公众期望管道行业对这些挑战以如下的形式加以应对:-改进打算/治理的过程-基于检测的风险治理策略-改进的检测与监测手段长服役期管线的数量尽管是差不多超出了最初的设计寿命,大量的油气管线仍旧在生产运行就管线本身而言,这 并不意味着面临着不可幸免的危险,然而高发管线事故差不多迫使人们对管线完整性越来越关注 了附录中的表2所给出的是近期发生的,对行业看法产生了相当大阻碍的事件它们是在美国发 生的管线事故,直截了当导致了对治理规程的修订在表1列出了引起输气管线破裂起因的大致统计结果这些管道的失效缘故要么是管体的金属 腐蚀,或者是第三方对管道的破坏表1导致美国管线故障的缘故分析事故缘故百分比外力破坏(他方施工)40%结构/材料的缺陷20%内部的腐蚀16%外部的腐蚀7%其他缘故其余(源自1996-1999的管线安全统计办公室)经济方面的考虑正如表2所显示那样,管线故障的发生即使不是由误操作引起的,也会导致如下的严峻后果:-生命的损害或伤亡 -环境破坏-现场清理的花费 -对良好愿望和公司形象损害-缺失收入在公众、媒体,因此还有管线运营商的心目中,怀有对环境问题不断提升的意识,专门是管道 运营商们有着成为好邻居的美好愿望。
经济因素也正在迫使管道运营商们努力爱护管线资产使之处 于良好的操作条件下对差不多受到腐蚀损害的管线采取措施(例如降低运行压力),或者要在坚持产量和商业利益 的两者之间做出选择,对管线完整性或运行风险给出一个解决方案差不多上困难的,即使只是在短 期内的应对技术和政治方面压力依旧是如此规程及展望当前,许多运行者差不多将管线完整性治理固定纳入了工作议程这既是由于下列缘故所导致 的,也是对其采取的应对措施:-日益增强的环保意识,公众不能容忍碳氢化合物的排放新的法规的实施比如在美国,关于完整性治理方法实践需求见参考文献1, 2)其成效是,管线运行者在基于任为必须修复程序的优先级范畴,将愈加坚持必要信息的数据集 合此外,当前存在着行业标准和实践方法全球化的趋势例如:在美国颁布国际性的规程本身相 当相似于澳大利亚、加拿大和英国采纳的规程这些美国规程自然而然地被采纳在本地规程没有严格需求的地区它们也能够被采纳在井然有 序的石油生产区域诸如在联邦体制的国家内(CIS),其趋势是国际石油公司往往采取双重规程 —俄国和美国,或俄国和国际性组织的规程规划及治理过程任何一个重大的管线评判和修复工程需要由多个自律专业团队的协作来完成,且来这些团队来 自多个机构,同时分布在包括现场在内的多个地点。
专业团队的成员包括:-管线治理和运行团队,对修复的管线确定出操作上的需求管线工程师,掌管管线和设施的设计,并依照管线状况制定出新的配置检测专家,负责管道内检测,腐蚀监测和现场(地面上)检测,同时做出专门规的需求分析管线条件评判专家,完成智能猪和其他检测数据的分析和说明,并举荐应采取的正确措施完整性的治理团队,包含风险和可靠性专家,负责从宏观上明白得管线的运行条件他们在复 修工程中的要紧职责是确定出需要紧密关注的管段长度,以及对其确定修复的优先次序信息专家,负责治理管线完整性治理数据库和GIS模型修理、修复、建筑和涂层专家方案的效力将依靠于:a) 适当地应用关键的、可用的信息技术,以及,b) 良好的项目治理实践体会,有着明确定义的目标、严格的打算、良好的交流、明确的职责 和界面潜在的收益来自于更好的规划、治理和交流是:-团队内不断加深对应充分关注领域的共有明白得;-不断改进管线再设计流程的效率承包人在工作范畴的全面拓展,在领域内努力使效益更大化减少实施过程中被索赔和工程延期的可能范畴频繁发生的不幸的缘故是,在对管线的宏观条件只达到有限的明白得时就开始了管线修复工 程它的危险是会导致对工程范畴的专门差界定,这将引起项目治理在定义和操纵范畴、工作面貌、 预算和进度表上的争斗。
更坏的是,项目可能差不多完成,然而没有能够针对关键问题针对某些事件的研究显示,一 个重新涂层和阴极爱护的修复工程,是几乎没有预先的检查或是明白得管线的内在条件下进行的 在‘修复’长度的管段内,由于内腐蚀的缘故,导致了数年后管道泄露,造成管道没有收益的停工 期和费用庞大的重新修复完整性治理系统基于安全、环境爱护、成本效益和有效连续地使用资源等缘故,管道行业差不多对管线完整性 的关注点进行了更新管道的运行商们对完整性治理系统(或流程)存在着日益增长的需求期望 如此的系统既能提供基于风险的检测,以及基于风险的修复行为管线完整性治理系统要实现在改进后治理流程与适当的信息技术(关于数据分析、直观显示和 治理)之间的结合通过复原管线以满足操作需求、完整性规程,增强了坚持管道产量的信心基于风险治理的策略在美国,管线安全性办公室差不多颁布了新的治理规程(49 CFR 195. 452),作为完善联邦规 程的新法规,规范了危险液体输送管线的运行和爱护(参考文献1)新的规程要求分时期地建立 全面基于风险评判的完整性治理流程,专门是对靠近居民区和环境敏锐区域内的管段美国石油协会颁发了 API 1160 “关于危险液体管线完整性治理”(参考文献2)来配合49 CFR 195. 452的实施。
这些规程标志着该行业的管线完整性治理程序正在朝着更规范的方向进展既 包括基于风险的检测也覆盖了基于风险的修复规划这还预示着另一个趋势:区别于往常的完整性 治理流程,以管道路由上方航飞、通球除水、阴保电位的测量、以及操纵内部腐蚀的测量等手段为 特色与API 116 0的规程配套的另一个流程是:对所有的管段界定是否会涉及高风险E(HCA),并依 此制定出基于基线评判的打算高风险区域(HCA)的定义为:-有着商业航行的水路-一个人口大于5万或人口密度大于1000人/平方英里的区域小一些)居民区,但人口居住专门集中的其它区域在规程195. 6中所定义(环境上)的专门敏锐区域在美国,由管线安全性治理办公室来确定HCA区域,并提供如此的区域图还说明管段是否 对HCA产生阻碍,并对如此阻碍提出相应的应对需求关于那些不临近HCA区的管段,要综合管段 通过地域的地势、管线的压力梯度、及其他的重要因素,决定管段是否需要进行评判标准的关键特点是,基于风险考虑而非靠体会或是其它规定参照正规的风险评判规程,采纳 决定性的关键因素,例如:-安全性和完整性项目中的管线临界长度实施检测和监测的种类和频度管道修理的先后顺序,可同意的修理类型和修理时刻表。
完整性评判的基线,并生成:-一个修理和减缓行为的优先次序列表,那个优先次序是基于风险的方法得来的一个附加的预防措施和减缓行为的优先次序列表,它是源于风险分析结果(例如改进的监 测和检测)一个实施补救检测进度表它是参照API1160的指导方针,对特定类型的管道缺陷制定的 这些结果来自于管线的基线完整性评估,它们有效地表达出修复流程的需求这种强调风险评判和规划的重要性,差不多隐含着如下的内容:-组成管线完整性治理团队(包括风险治理专家),以及-必须信息的数量和种类,以及如何的收集、综合、治理和交流改进的检测及监测与长期服役期管线量增加的事实相比,连续地开发出应用管线检测、监测技术,风险模型和数 学模型去评判管道缺陷的技术现状并不能够令人中意不断改进的检测及监测技术,上升为对管线完整性的更高认识,强化了集中关注于关键因素进 行完整性治理的能力管内检测管内检测提供了一种确定管线内部和外部100%条件检测的方法,然而其应用特点要加以注意:-管线必须具有适宜于检测工具运行的条件,比如,管段两端有发球/收球设施并非所有的缺陷差不多上能够检测到的成本过高以及要中断管道的运行,致使该方法不能频繁地使用在过去的十余年中,应用于管内检测工具(智能猪)以及对检测结果的分析说明方法差不多有 了长足的进步。
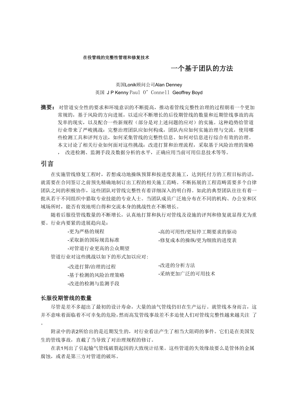
智能猪工具差不多从原先只能对管体的缺陷给出“轻微,中等,严峻”的定性报 告,进展成为对管道内部和外部进行高辨论率探测的设备,能对每个缺陷(专门)给出精确深度、 长度和宽度等信息的报告针对管道的内检测有多种类型的检测设备,每一种都有特定的检测缺陷能力例如,横断场的 漏磁检测设备被用于检测在管道上位置大体一致的纵向排列的缺陷基于超声波技术的工具也在逐 步地进展,它是用于管体厚度的精确测量,以及管体裂缝的检测数据评判管内检测能够提供出有关管道缺陷的庞大数据集合这些数据带来了一个新的课题,所检出的 缺陷能够承担的管道运行压力,以及是否需要修理的判别准则通过多年的努力,现差不多开发出了若干个判别管道失效临界条件的数学模型即:ANSI / ASME B31.G. DnV RP F101.Rstreng. NG 18. BS 7910 (针对线性的缺陷).API RP 579.常规的组织治理-缺陷的自动分析也确实是,对大量缺陷能够进行低费用的高效分析,减少因操作者的错 误带来的运行风险减少操作错误的危险-多种检测方法、不同时刻的检测结果的交叉分析;不同测距方法(如里程表与测绳)之间 偏差的矫正等等管道缺陷的直观显示工具,按上下文的形式将结果显示在管线分布图的相应位置上。
图1, 2, 3及4中,给出了这些仪器的分析数据软件使用例子管线地面上方的检测管线内检测方法所得到的是整个检测段上管道端点到端点的腐蚀状况指示其它的监测或检测 方法则通常都更多给出的更为局部化或专业信息,而如此的信息则要求更为专业性的数据说明管线上方的各种检测方法,则用于调查埋地管线外部条件的各种信息防护层破旧通过直流电 压梯度法(DCVG)方法探测用密间隔测量法(DIPS)则可测量局部管段上阴极爱护电位(用于 阴极爱护系统的成效)这两方法从技术上说是相当成熟的,也能够同时进行CIPS和DCVG的检 测,并可将检测结果通过数据记录仪进行记录,以备之后分析说明这两种方法所提供的数据能用于判定腐蚀发生的区段,进而确定出修复的相应区段关于应用 DCVG的忠告是,假如防腐层所于专门低劣状况的话,检测信号将会迅速减弱一个熟练的检测员 不管如何都会毫无困难地确定出信号衰减的缘故腐蚀监测常规的腐蚀监测方法如铁的含量(iron counts)法、缓蚀剂残留法、以及各种固定位置腐蚀探 头(但专门少用在管线上)等等,以及与监视线圈(monitoring spool)(如:场地签名检测法、 Ceion方法、实时检测)结合法。
直截了当评判将检测方法或监测技术而得到的检测数据加以综合使用,替代管内检测或注水压力测试方法的 做法已被命名为“直截了当评判”方法对专门多管线应用内检测技术无法实施检测,注水测试方法也是不可行或是用户不情愿采纳, 专门关于输送干燥介质的管线更是如此美国新规程的实施结果是,要求操作人员对自己管线所有情形都有充分的了解,对管道实施的 测试和检测要有完整的规划,以验证管道的完整性,并针对这些缺陷采取相应的措施为了提供一个可靠的过程框架,国家腐蚀工程师协会(NACE)差不多颁布了用于管线内部和外部直截了当评判的评判标准参考文献4和5)可用的信息技术高效、低成本管线完整性治理的关键成功因素包括:a) 访问大量的,不同来源,不同的格式,与决策制定相关联的信息b) 通过使用分析手段,直观化以及决策支持工具,可使工程师快速地获得相关信息API 116 0规范中规定:信息的综合是完整性治理系统的关键组成部分那个地点有一系列“可 用的”技术,这些技术可应用到管线的完整性治理中,用来实现新的信息技术带给其它行业的各种 生产效益它们包括:-信息系统和特定的GIS系统平台 -管线调查技术(无损探测、内检测猪等等)-遥感技术(卫星图像及航空调查) -空间分析(斜坡稳固性,泄漏危害模型等)-现场数据处理(卫星定位、电子数据记录等) -通信(网络,电信,远程数据访问等)所有的管线信息都有其相应的地理信息,也确实是每条管线都与地表上的某一位置有着信息关 联。
这些地理(或空间)信息意味着结合了空间技术的GIS系统对管线完整性治理有着专门意义管线信息在管线系统设计、建设施工和运行等环节中,会产生大量的,不同格式,众多来源的原始资料 和信息这些信息能够依照用途分为以下类别:-工程(设计,施工,安全,适应性,检测,升级,修理)操作(产品类型--历史的和现在的,罐的容积,介质流量,压力,阀门操作,漏点探测)相关联络(第三方,所有者,规划编制、突发事件服务,事故报告的部门)负责管线条件评判与修复的团队需要访问这些信息那个团队在分析问题,详细设计及说明, 实施解决方案的过程中还将生成更进一步的信息一个项目实施的效率将取决于访问,显示,分析和治理这些信息的难易程度基础管线数据,包括:-差不多地势图(公路、城镇、河流、行政 区)-专用的图(航空图片,卫星视图,三维的 大地模型)-土地所有权证明-路由勘查和检测(照片,视频)-设计数据(可研、报告书、设计运算表、 工序单等)-地面上装置(平面图,P&ID,相关文档 资料,检测记录)-设备/仪器(供应商详细情形,规格,保 养记录,阴保设施,SCADA)-第三方设施(道路,铁路,人行道, 设施,供气设施).-第三方联络(服务公司,应急服务,其他联络).-环境约束(居民中心,树木爱护禁令,SSSI)-运行数据(输送介质流量,总量,历史 记录,等等)-事故及事件(事故、近期的疏漏,打算 的相关工作)-地质资料(土壤条件、土壤电阻率、pH 值、缺陷、地壳变动记录,大地滑移)-初建信息及修理记录(路由、结构、修 理改造)-调查/检测记录(内检测数据,CP等等).-操作文档(应急预案,管线安全需求,标 准,变更记录).更多专门的管线环境数据,包括:-检测数据(智能猪)-阴极防护成效测量数据-密间隔测量法数据-测试点(测试桩)测量(通断电位测量)-防护层(涂层)调查-直流电压梯度法(DCVG)-交流电压梯度法(ACVG)-皮尔逊法(Pearson)-交流衰减法(交变电流梯度法)-直截了当检查-涂层类型和条件-现场补口的涂层类型和条件-地表水的pH值-土壤分析(氯离子,硫酸根离子,渗透性, 氧含量,微生物活跃度,氧化还原电位, 温度,pH值,沿管线路由地势的变化)-腐蚀图-腐蚀产物分析和类型评判-管线温度-通过ASME B3.1.G, RStreng 等标准分 析管体的剩余强度这种数据集合的搜集和治理,关于操作者来说意味着专门大的投入。
这些数据的获得要依靠于 适当的地理信息技术的应用,如:卫星/航空图像,电子数据记录,管道猪,移动运算,卫星定位, 数字等高线模型,制图/数据转换等等地理信息系统(GIS)GIS第一是一个信息系统(也确实是一个数据库系统),它由大量的数据组成能够通过一个 拥有图形界面接口的软件系统来访问GIS的用户可通过单击地图属性来扫瞄数据信息,也可执行 专门多其它类型的查询和评判除了图形界面,一个GIS系统拥有了用户所期望的其它信息系统中的所有功能能够扫瞄数据 列表,完成查询,生成正式报告等等GIS依旧一个“一体化”技术它并不取代已存在,且已开发了的能够满足专门需求的信息系 统,它所做的只是提供访问这些系统中储备信息的另一种方法例如,用户可单击GIS系统中的土地区块图来打开相关土地所有者所有权记录,而实际的所有 权记录能够连续储备(或保留)在最初的数据库中GIS也是一个综合了 “多媒体”技术的系统 它能够通过多种形式访问信息,如:-地图(项目,地名索引, ,环境) -照片-CAD制图-表格数据(文本,数字).-航空图片-卫星图像-视频影像-其它图像(如原始的射线图片)-Word文档-Spreadsheets电子数据表-数字等高线模型结论随着行业中长服役期管线数量的不断增加,爱护管线完整性和“工具”进展方面的重要性也在 不断的提升。
现有的检测、监测、分析评判技术的连续提高,使得对管线真实情形的明白得能力也 在不断进步应用在任一完整性治理系统中的范畴、结构和方法正在不断地规范化,并成为了规程的条款这些需求将逐步被国际上认可,这是能够预期的对新条款的需求是基于风险评判结果的,进而确 定出管线修理的优先次序,以及对管线采取的缓解措施这为修复工程和适当的治理框架提供了一 个可靠的基础信息技术系统提供完备的数据仓库访问,分析工具,描画出可视化的管线信息,推动了更容易 地确定修复工程范畴它们还为团队内的沟通和相互明白得提供了有效的关心这些方法和体系作 为修复工程中实际应用的流程,这需要对团队成员作出一个全新的定义团队成员包括:-管线及设施工程师 -完整性治理专家-检测人员,包括:专业检测人员,调查人员和检测分包商-风险评估专家 -信息治理专业人员-软件开发人员对管线完整性的正确明白得和必要的补救行动,为制定管道修复打算表提供了一个可靠的基 础这种方法能够从全然上为提高了对管线进行适时的、经济的完成修复项目的机会资料:CEION®腐蚀监测法CEION®是一种金属蚀失以及金属-液体表面的电化学条件的艺术级(state-of-the-art)技术。
相应的仪器能够反映出亚纳米(<10-9m)域的腐蚀性为,它相当于铁原子半径(125微微米)的精度操作理论:由于表面缺陷、金属杂质、应变损害、传导性沉积物导致的电子迁移及电流密度的 变化,这些会阻碍金属样品表面上与溶液接触的电性传导路径仪器的实现:交流的鼓舞信号以及阻抗的变化能够提供反映 这些变化的输出,进而得到监测过程所感爱好的腐蚀参数采纳 周密的电子技术进行内在的噪声抑制、配置嵌入式的实时补偿算 法,配合带有微结构、热力学补偿和静流体力学的平稳传感器方法的应用:该技术应用在金属/液体界面的实时腐蚀条件及 腐蚀形为的研究,得出关于溶液的传导性、膜、腐蚀沉积物、腐 蚀性等综合信息CEION®腐蚀监测探头参考文献1 Code of Federal Regulations Amendment 49 CFR 195.452 Pipeline Integrity Management in High Consequence Areas. Publisher Office of Pipeline Safety.2 API 1160 ‘Managing System Integrity for Hazardous Liquid Pipelines' First edition November 2001. American Petroleum Institute.3 AS 2885.3: Pipelines - Gas and Liquid Petroleum, Part 3 Operation and Maintenance.4 NACE RP 0502-2002, Pipeline External Corrosion Direct Assessment.5 NACE draft standard, Pipeline Internal Corrosion Direct Assessment.表2近年来对公众有重大阻碍的部分管线失效事件管线/位置事件后果Bridgeport天然气输送管线 阿拉巴马州Bridgeport1999年1月22日,压力为35磅/平方 英寸的管线被挖掘机损坏由于泄漏到建筑物里,造 成3死6人重伤,缺失达140万美金16”奥林匹亚管线公司燃气管线 华盛顿特区的Bellingham1999年6月10日,由于管线缺陷造 成的管线破裂,造成了237000加仑 的燃气泄漏3死8伤,4500万的财产缺失Potomac电力公司石油管线系统2000年4月7日管线失效,导致了 140000加仑的燃油泄漏。
没有伤亡,但清理工作要花费7100万尼日利亚产品市场公司的管线尼日利亚的Apawor2000年7月10日,由于对管线的蓄 意破坏导致了连续数周的大火超过700人受到波及, 要紧是汽油泄漏导致的 损害EI天燃气公司的30”管线新墨西哥州的Nr Carlsbad2000年8月19年因管线严峻的内腐 蚀造成管线破裂12死,100万的财产缺失Nigerian公司的原油管线 匈牙利的Amiyi2003年6月19日,由于对管线的蓄 意破坏造成穿孔,导致了连续数周 的大火波及超过120人,汽油泄 漏对人体造成了损害图1.缺陷评判的表述实例图2.缺陷评判分析和报告图3.应用智能猪连续检测的对比实例EES3ESS3]E b B IlfcTd [jijG.4 r- ■日切盾 ObiMJEl 比idbw jjm_ "|_E n lil$ R>lh[§.卫切回 宜EJg).履.习至L我]一自瓯那固 伺旦"回width siDm.iih.CFenc W d!h 75mm氏3小4位U 5 Me项.淀:&严嵌 T.r± .'TlJlPipe Joint Locationsyj lu/ebII 山■ E^-Uirui klaEhdH.uO IP Ani M蛔 <2- FL'。
Fi呻 PW" rL»iwWk . "IS CrT2653hpdvHa*, M^lal^-iF. Iwl; C* IftHI• U Hbni»RDisplay pipeline defects against aerial photography,highlighting defects and pipe 'lay records=fim?-tfihAK i-r图4.基于GIS系统的软件中管线缺陷数据显示的实例介绍洛湖矽13 ■回隔阡 心>4413-Is .1ick WdcI口ocLpyE Tec. I 卜CPFCPF. k:c4:rci no ihfipdii亡 Z4:■pBiCF¥ Pfia FHckzIaahng Sauti U/nrf: Sii^iW hnk-LMgl FffiJ lEE尊 EmwBatiarj Dackn. twHnd eIs 削血 'ri/Jhaa-d E-hd [-^j|ji« t Ep«ciAc^3inEdl yhw jn:ail DWtm T-kIe Sabcl CdbLiAla 口 iwy Mbhu 业 tiMh 旦玲:口匕/辱 Ic^jfid IrTdk^e phiil Hijii亡 to otorK-—Sard D>J-WvSiftdDdrW弓占由5.y■Wk hwdl c*x*ing v.ahwQn屿 W” + uMUrq 训 g EM^pn i哼jc41顽 mJ b?rg 早mrtnjcJM road■!»■.碧四踽瘩底徽,■F-P-P-P-P-P'-.F'TW ww w.Ft'^e-tt't/t.'c.'t.'E.'IE.'€■'F啜筋啜揭篱Bw^5^^555555 55 5 K>n.u.u o .u .u .u n- D □ □ □ nLI 1^1 F^— LIl&IGIlsl&l&l&l&lsgEl&lsls同JGIGIGIGIS4JI45!■£!J5I-EIJ3In!|MoFmi 二J 的 S1.20胡 ppip0lii± :pSi pi曲此时1T ||M] 祯判ii^ IH^ad E1h£*J画且 jg匕J..图5. GIS系统成为能够面向全体队员使用的中心信息资源,即使面对远端访问也如此。
通过GIS界面能够获得各种格式的文档,例如照片及相应的注释说明信息图6.地面工作队应用GPS设备和现场运算机在管线设施的踏勘中的实例图7.卫星技术(差分处理后)能够显示出微小的地面运动,用于探测地表下陷和移动图8.公共区域内可见的管线设施和处理站的俄罗斯卫星图像■A : J' KSOjr . ■ - ii"Ici'i订星面-IU?|RHP图9.处理和分析管线数据的三种直观方法一一图示、制表和曲线分析。