文档详情

技能标准doc钟楼区中小学实施体育艺术21项目技能标准修改稿

仙***
实名认证
店铺
DOC
60.50KB
约8页
文档ID:34463065
技能标准doc钟楼区中小学实施体育艺术21项目技能标准修改稿_第1页
1/8

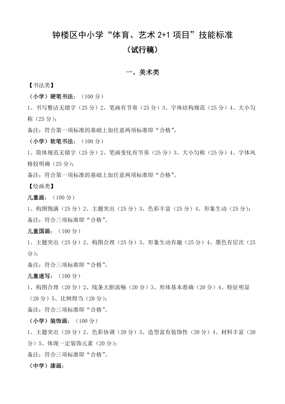
钟楼区中小学“体育、艺术2+1项目”技能标准(试行稿)一、美术类【书法类】(小学)硬笔书法:(100分)1、书写整洁无错字(25分)2、笔画有节奏(25分)3、字体结构规范(25分)4、大小匀称(25分);备注:符合第一项标准的基础上加任意两项标准即“合格”小学)软笔书法:(100分)1、简体规范无错字(25分)2、笔画变化有节奏(25分)3、大小匀称(25分)4、字体风格较明确(25分);备注:符合第一项标准的基础上加任意两项标准即“合格”绘画类】儿童画:(100分)1、构图饱满(25分)2、主题突出(25分)3、色彩丰富(25分)4、形象生动(25分);备注:符合三项标准即“合格”儿童国画:(100分)1、主题突出(25分)2、构图合理(25分)3、形象生动有趣(25分)4、墨色有层次(25分);备注:符合三项标准即“合格”儿童速写:(100分)1、构图合理(20分)2、线条大胆流畅(20分)3、形体基本准确(20分)4、特征明显(20分)5、比例得当(20分);备注:符合三项标准即“合格”小学)装饰画:(100分)1、主题突出(20分)2、色彩协调(20分)3、造型富有装饰性(20分)4、材料丰富(20分)5、体现一定装饰元素(20分);备注:符合三项标准即“合格”。

中学)漆画:通过三年中学学习能展示出一幅完整的漆画作品即合格小学)版画:1、熟悉各种版画工具材料2、熟练掌握各种版画制作的步骤3、展示出完整的版画作品即合格手工类】(小学)剪刻纸:1、刀法等技法较熟练 2、造型美观且具一定装饰性即合格小学)折纸类:1、现场规定时间内折出一定数量且不同的折纸造型2、体现出表现对象的特征即合格动漫类】中学电脑动漫:根据现场命题制作出一个动画片段且符合命题标准即合格二、音乐表演类【乐器类】课堂教学乐器(包括:竖笛、口琴、口风琴、葫芦丝、巴乌等):能够较正确地掌握所选乐器演奏的一般要求和方法,如:气息、吹奏法、连奏和断奏、乐器独特奏法或音色的表现等;能够演奏不少于2首的所选乐器经典独奏曲或六年级教材中的最后两首课堂教学器乐曲,要求:演奏完整、读谱及速度与节奏准确、有表情地演奏并基本能表现乐器音色特点中国民族乐器(古筝、二胡等):能够较正确地掌握所选乐器演奏的一般要求和方法,如:气息、吹奏法、弦法、连奏和断奏、乐器独特奏法或音色的表现等;能够演奏不少于2首的所选乐器独奏曲或课堂教学器乐曲,要求:音准、演奏完整、读谱及速度与节奏准确、有表情地演奏并基本能表现乐器音色特点。

中国少数民族乐器:能够较正确地掌握所选乐器演奏的一般要求和方法,如:气息、吹奏法、弦法、连奏和断奏、乐器独特奏法或音色的表现等;能够演奏不少于2首的所选乐器独奏曲或课堂教学器乐曲,要求:演奏完整、读谱及速度与节奏准确、有表情地演奏并基本能表现乐器独特的音色特点西洋管弦乐器:能够较正确地掌握所选乐器演奏的一般要求和方法,如:气息、吹奏法、弦法、连奏和断奏、乐器独特奏法或音色的表现等;能够演奏不少于2首的所选乐器经典独奏曲或课堂教学器乐曲,要求:演奏完整、读谱及速度与节奏准确、有表情地演奏并基本能表现作品风格特点参加校、区(市)级以上比赛或演出多次,或在比赛中获奖者可自动获得认定声乐类】能够较正确地掌握歌唱的一般要求和方法,如:气息支持(呼吸)、共鸣、歌唱位置、咬字和吐字;能够演唱不少于2首的声乐独唱曲或六年级教材上歌唱曲(儿歌除外),要求:声音饱满、演唱完整、音高及速度与节奏准确、有表情地演唱并基本能表现作品风格特点舞蹈类】有较规范的肢体动作;能够较正确地掌握所选舞蹈的肢体语言和舞蹈表演的一般要求和方法,如:5种脚的位置、7种手的位置、把杆训练8种动作要领、把下训练(手臂练习、基本舞姿、各种跳跃)要领;能够表演所选舞种不少于2段的经典作品,要求:肢体语言准确且规范、动作协调且灵活、能够体现较好的柔韧性;有意识地用舞姿体现舞者的内心情感、基本能表现作品风格特点和所选舞种独特的韵味。

参加校、区(市)级以上比赛或演出多次,或在比赛中获奖者可自动获得认定三、体育类【球类】项目评 分 标 准合 格良 好优 秀篮球一、篮球运球:按国家学生体质健康标准项目要求实施男生:26秒女生:31秒二、篮球技能:双手胸前传接球及投篮5分:能熟练、协调做出双手胸前传接球、投篮动作4分:能基本做出双手胸前传接球、投篮动作3分:能做出双手胸前传接球、投篮动作一、篮球运球:按国家学生体质健康标准项目要求实施男生:19秒女生:24秒二、篮球技能:单(双)手篮下(任何点)投篮10次:5分:男生:进6个;女生:进5个4分:男生:进4个;女生:进3个3分:男女生:进2个一、篮球运球:按国家学生体质健康标准项目要求实施男生:15.4秒女生:18秒二、篮球技能:3对3比赛(男)、二大步上篮(女)男生:5分:了解篮球规则,有战术配合进行3对3比赛4分:基本了解篮球规则,能进行3对3比赛3分:了解简单的规则,能完成3对3比赛女生:5分:熟练、协调、有瞄准点完成二大步上篮动作4分:基本完成二大步上篮动作3分:能做出二大步上篮动作排球一、 自抛自垫:按国家学生体质健康标准项目要求实施,连续垫击9次二、正面或侧面下手发球:能基本做出发球动作。

一、 自抛自垫:按国家学生体质健康标准项目要求实施,连续垫击16次二、正面或侧面下手发球:能基本击准球的部位,能击球过网一、 自抛自垫:按国家学生体质健康标准项目要求实施,连续垫击22次二、正面或侧面下手发球:能较准确击准球的部位,能正确、连贯、协调完成发球动作,能发球过网,并落在界内三、对墙垫球能对墙连续垫球10次以上,且全身动作协调,具有较强的控球能力足球一、 绕杆运球:方法:足球场进行,测试区域长20米、宽10米,起点线至第一杆距离为5米,设3根标志杆,标间距5米,标杆距两边线5米男生:19秒女生:21秒二、传接球:方法:两人一组,男生相距5米,女生相距3米标准:能用脚弓、脚内侧、正脚背传接球中的一种方法传接球,且动作正确三、射门(射远):男生10米以上,女生6米以上一、 绕杆运球:方法:同前男生:17秒女生:19秒二、传接球:方法:两人一组,男生相距5米,女生相距3米标准:能用脚弓、脚内侧、正脚背传接球中的两种方法传接球,且动作正确三、射门(射点球,距离球门6米)男生进3球,女生进2球一、 绕杆运球:方法:同前男生:15秒女生:27秒二、传接球:方法:两人一组,男生相距5米,女生相距3米标准:能用脚弓、脚内侧、正脚背三种方法传接球,且动作正确三、射门(射点球,距离球门6米)男生进5球,女生进4球乒乓球一、内容1、熟悉球性,掌握正确的握拍方法2、 正手攻球、反手推挡徒手动作3、掌握移步、小碎步步法4、发、接平球,能进行简单的双人对打二、标准:5分:能正确地握拍,熟练地掌握正手攻球、反手推挡的徒手动作及步法,较好地掌握接发平球技术4分:能正确地握拍,连续向上颠球,能掌握正手攻球、反手推挡的徒手动作及步法,会接、发平球3分:会握拍,会做正手攻球、反手推挡的徒手动作及步法一、内容:推挡、正手攻球二、标准:5分:能正确掌握正手对攻及反手推挡的技术动作4分:初步掌握正手对攻及反手推挡技术动作3分:能做出正手对攻及反手推挡技术动作一、 内容:1、 基本技术动作2、 了解简单的比赛规则,能进行乒乓球比赛二、 标准:5分:能正确掌握简单的接、发旋转球,了解基本的乒乓球比赛规则4分:初步掌握简单的接、发旋转球,了解一点乒乓球比赛规则,会进行乒乓球鞋比赛3分:会接、发球,了解一点乒乓球比赛规则,基本能参与乒乓球比赛羽毛球一、掌握正确的基本步法、正反手握拍方法二、正手发高远球标准同良好正手发网前球三、正手击高远球5分:准备动作充分,引拍姿势正确,挥拍击球动作协调,小臂与手腕的“鞭打”动作明显,击球点高,随挥动作完整,击出的球高而远4分:准备动作较充分,引拍姿势较正确,挥拍击球动作协调,小臂与手腕的“鞭打”动作明显,击球点高,随挥动作完整,击出的球高而远3分:准备动作沿尚可,引拍姿势基本正确,挥拍击球动作不协调,小臂与手腕的“鞭打”动作不明显,击球点低,随挥动作较完整,击出的球达不到要求一、掌握正确的准备姿势二、正手发网前球5分:持球正确,挥拍放松,击球点好,“鞭打”动作明显,动作完整,球的落点准确4分:持球正确,挥拍较放松,击球点较好,“鞭打”动作明显,动作完整,球的落点准确3分:持球较正确,挥拍基本放松,击球点不太准,“鞭打”动作较好,动作不太连贯,球的落点不准确三、接球:挑后场高球标准同正手击高远球四、了解比赛规则,能进行两人以上的相互练习一、正手发平高球二、接球:平挡接球三、知道羽毛球比赛规则四、能进行羽毛球比赛【武术体操类】项目评 分 标 准合 格良 好优 秀武术一、内容1、手型2、步型3、武术组合动作:弓步冲拳、仆步穿掌;虚步勾手挑掌二、标准5分:动作规范,手型、步型配合协调,精神饱满,能熟练完成三个武术组合动作4分:动作正确,手型、步型配合基本协调,较熟练完成组合动作3分:动作基本正确,手型、步型基本协调,能完成组合动作,错误不超过2个一、内容五步拳二、标准5分:整套动作规范正确,路线清楚,动作连贯流畅4分:整套动作欠规范,或不能连贯协调,或有2个动作不符合武术规定动作3分:能完成整套动作,有遗忘,或有3~5个动作不符合武术规定动作一、内容1、五步拳2、自我展示一套武术套路二、标准5分:能熟练完成两套武术套路,动作规范,无遗漏或遗忘4分:能熟练完成五步拳的套路动作,自我展示套路欠规范,或不够连贯协调,或有两个动作出现错误3分:能熟练完成五步拳动作,线路清晰,动作连贯,能自我展示一套武术套路跆拳道一、礼仪修养:以礼始,以礼终,以礼尚德。

1、鞠躬礼;2、双手礼仪二、发声:正确理解基本韩语发声,“立正”“敬礼”三、实战姿势1、高位实战姿势2、双脚正确站立四、基本步法1、前进步2、后退步3、上步五、格打防守1、下档防2、上档防六、踢法掌握前踢、横踢、基本腿法、配合发声一、礼仪修养:以礼始,以礼终,以礼尚德1、鞠躬礼;2、双手礼仪;3、实战礼二、发声正确理解基本韩语“立正”、敬礼发声外,掌握韩语1—10正确发声三、实战姿势:低位实战姿势;双脚正确站立;双拳位置四、基本步法1、跳换步;2、后退步;3、弓 步五、格打防守:换步格档六、踢法 配合步法做出正确进攻反击的前踢、横踢技术一、礼仪修养:以礼始,以礼终,以礼尚德1、 鞠躬礼;2、双手礼仪;3、实战礼二、发声正确理解实战发声三、实战姿势:标准实战姿势配合前脚掌运动四、基本步法1、左右侧移步;2、转身止步五、格打防守:综合灵活运用正确格档防守技术六、吕势太极一章技巧一、内容男生:前滚翻交叉转体180度——后滚翻——挺身跳女生:前滚翻起立——单腿前滑成纵叉——后腿摆成并腿坐——肩肘倒立二、标准能大胆展示自我,在同伴的保护与帮助下基本体现体操的美感一、内容同前二、标准能基本做到组成部分动作规范,连接较顺畅,能自我展示体操动作的美感一、内容同前二、标准做到每个动作规范,连接顺畅,姿态优美,能基本体现体操的美感山羊分腿腾越能说出支撑跳跃的基本动作要领,在同伴的保护与帮助下基本完成支撑跳跃的完整动作能在他人保护下,完成支撑跳跃的动作,蹐跳准确,落地稳定能独立完成支撑跳跃的完整动作,能做到蹐跳准确有力,推手迅速、落地稳定,体现体操美感【田径游泳类】项目评 分 标 准合 格良 好优 秀蹲踞式跳远一、 动作要求:在教师指导下,能完成全程跳远,做到助跑快速,在蹐跳区(20~50cm)有力起跳,落地缓冲,并能说出跳远的基本术语二、 能力要求:男生:298cm女生:242cm一、 动作要求:能独立完成全程跳远,做到助跑快速,在蹐跳区(20~50cm)有力起跳,落地缓冲,并能说出跳远的基本术语二、 能力要求:男生:336cm女生:298cm一、动作要求:能独立完成全程跳远,做到助跑快速,在蹐跳区(20cm)有力起跳,落地缓冲,基本了解跳远的比赛规则二、能力要求:男生:360cm女生:320cm跨越式跳高一、动作要求:在教师指导下,能完成跨越式跳高的完整动作,并能说出跨越式跳高的动作术语二、能力要求:男生:91cm女生:82cm一、动作要求:能独立完成跨越式跳高的完整动作,并能说出跨越式跳高的动作术语二、能力要求:男生:97cm女生:94cm一、动作要求:能独立完成跨越式跳高的完整动作,并能说出跨越式跳高的动作术语,基本了解跨越式跳高的比赛规则二、能力要求:男生:106cm女生:102cm实心球一、 动作要求:懂得在安全环境中进行投掷活动,并能做出双手上步前抛实心球的动作二、能力要求:男生:600cm女生:380cm一、 动作要求:能在安全环境中较熟练地做出双手上步前抛实心球的动作,基本做到身体协调用力二、能力要求:男生:800cm女生:540cm一、动作要求:能在安全环境中较熟练地做出双手上步前抛实心球的动作,基本做到身体协调用力二、能力要求:男生:900cm女生:690cm游泳一、 熟悉水性:1、适应水环境2、学会呼吸方法3、能在水上漂浮二、游泳技能:水上滑行10米一、熟悉水性:1、水上抱膝漂浮2、仰卧踢腿浮水二、游泳技能:学会蛙泳技术,游完25米距离。

一、熟悉水性:1、水上抱膝漂浮2、仰卧踢腿浮水二、游泳技能:能在1分20秒内用蛙泳技术游50米距离。

下载提示
相关文档
正为您匹配相似的精品文档