文档详情

教研组长工作表格

suij****uang
实名认证
店铺
DOCX
39.26KB
约33页
文档ID:221649265
教研组长工作表格_第1页
1/33

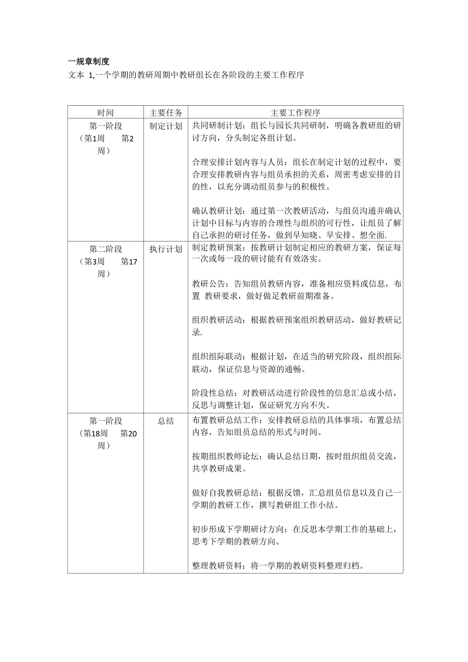
一规章制度文本 1,一个学期的教研周期中教研组长在各阶段的主要工作程序时间主要任务主要工作程序第一阶段(第1周 第2周)制定计划共同研制计划:组长与园长共同研制,明确各教研组的研 讨方向,分头制定各组计划合理安排计划内容与人员:组长在制定计划的过程中,要 合理安排教研内容与组员承担的关系,周密考虑安排的目 的性,以充分调动组员参与的积极性确认教研计划:通过第一次教研活动,与组员沟通并确认 计划中目标与内容的合理性与组织的可行性,让组员了解 自己承担的研讨任务,做到早知晓、早安排、想全面.第二阶段(第3周 第17周)执行计划制定教研预案:按教研计划制定相应的教研方案,保证每 一次或每一段的研讨能有有效洛实教研公告:告知组员教研内容,准备相应资料或信息,布置 教研要求,做好做足教研前期准备组织教研活动:根据教研预案组织教研活动,做好教研记 录.组织组际联动:根据计划,在适当的研究阶段,组织组际 联动,保证信息与资源的通畅阶段性总结:对教研活动进行阶段性的信息汇总或小结, 反思与调整计划,保证研究方向不失第一阶段(第18周 第20周)总结布置教研总结工作:安排教研总结的具体事项,布置总结 内容,告知组员总结的形式与时间。

按期组织教师论坛:确认总结日期,按时组织组员交流, 共享教研成果做好自我教研总结:根据反馈,汇总组员信息以及自己一 学期的教研工作,撰写教研组工作小结初步形成下学期研讨方向:在反思本学期工作的基础上, 思考下学期的教研方向整理教研资料:将一学期的教研资料整理归档一规章制度文本2,教研活动制度{内容参考}教研活动制度为了切实履行教育教学的先进理念,围绕教改进行教学实践研究,特制定以下教研活动制度 教研组要根据幼儿园教师的教学实际情况,对照教改精神,以及幼儿园的教改部署,编制切 实可行的教研活动计划 按照计划开展教研活动,关注计划执行过程中的问题生成,并视具体研究情况作小范围调 整 教研活动定期开展,两周一次,每次90~120 分钟.4 每次教研活动要有主题、有目的、有内容 教研活动形式丰富,做到集体研修与个别学习相结合活动前有预告,活动中有记录,活 动后有评价,并及时对相关资料进行收集与整理 教研活动一般由教研组长主持,也可由有经验的组员轮流主持.7 学期结束时,需对照教研计划进行总结,梳理反思教研过程与效果,总结经验,整理文本, 确定可持续研究的方向各个教研组之间在教研目标,研究内容,研究形式与教研经验上,要加强沟通,共同实践。

一规章制度文本3教研组长岗位职责{内容参考}教研组长岗位职责教研组长是幼儿园保教研究的核心成员,具有一定的专业性,为了激励教研组长带领教师们 贯彻执行国家《幼儿园教育知道纲要》,努力践行课改理念,有效开展日常保教工作的研究与 实践,特制定本岗位职责,1. 协助园长做好幼儿园日常保教管理工作2. 加强自身修养,事事先思于人,先说于人,先行于人,团结全组人员,促进班组文明建设3. 组织教师学习有关教育教学理论和课改精神,明确保教目标,结合本园实际,自上而下、 自上而下地制定与实施教研计划4. 组织教师定期开张有意义的教研活动,承担指导本组成员的业务工作,并做好相关记录、 评价与总结工作5. 协助园长定期审阅保教计划,有计划地组织教师备课、听课与评课,相互促进,共同提高6. 协助园长对全组人员进行日常的检查与考核,实事求是地组织教师自评、互评与他评7. 做好组内青年教师的带教与培养工作,帮助教学有困难的教师提高业务水平8. 做好本组教研资料的积累、整理与归档工作9. 合理、有序地安排教研组内的各项工作,带领全组教师按时完成幼儿园的各项任务10. 组织年级组的大型主题活动,如与突发事件及时开展研讨活动和工作布置,发动组内教师 共同研究、献计献策。

一规章制度文本4,带教制度{内容参考}特色带教制度一、 基本要求为发挥骨干教师的优势,指导帮助广大青年教师尽快提高教育教学水平,特展开特色带教工 作,由特色教师有目的地在形成带班风格、教学风格上全面带教1. 带教教师应向被带教教师详细解读先进的课程理念与自己的教学特色,在此基础上,制定 切实可行的特色带教计划2. 带教教师和被带教教师应围绕带教的特色,每周互相观摩活动不少于一次,并做好记录.3. 被带教教师在带教教师指导下,每学期应向本年段教研组展示特色带教内容一至两次,写好 活动反思.4. 每学期结束时,被带教教师应写一份有关特色带教学习的专题小结,由带教教师审阅并写出 书面意见后交教研组留档5. 学期结束向全园教师就特色带教内容进行展示汇报,指导教师认真评价并对带教情况进行 小结,及时调整带教计划带教结束后进行客观的评价和总结.二、 奖惩措施1 幼儿园表彰在特色带教工作中取得显著成绩的青年教师和指导教师,予以奖励 指导教师带教青年教师工作,指导业绩记入指导教师的业务档案,作为评优晋级的材料三、实施意见1根据带教要求,主管园长、教研组长应加强日常的检查监督和考核工作园长会同教研组 随时抽查听课、备课情况。

2幼儿园统筹印制“带教协议书",并 举行“协议书”签字仪式一规章制度文本5,集体备课制度{内容参考}集体备课制度集体备课主要解决教学计划、课程进度、教学重点、教学难点、教学手段及方法等常规教学 基本问题,以达到年段组内教师的集体智慧和个人特长有机结合、取长补短、共同提高的目 的1. 集体备课应突出研究风气,既要研“教”,又要研“学",实现教师的“教”为幼儿的“学” 服务的目的.2. 要根据本年段的保教任务,明确各周的保教内容及安排,要重视保证课程实施的平衡性3. 集体备课应建立在个体备课基础上,集体备课的作用是再分析、提建议、添方法等、4. 要重视教学设计,要突出教学目标,突出幼儿的主体参与、自主学习、合作学习和探究学 习以及师生互动5. 集体备课采取“说课”的方式进行根据集体备课的中心议题,由主备课人进行说课, 内容包括教学目标制定的依据、达成教学目标的设计思路、教学内容、教法、学法、重点、 难点等.6. 组内其他成员根据主备课人的说课,提出修改意见,进行补充完善,最后形成成熟的教(学) 案7. 集体备课记录应详细完整,集体备课记录除记录讲稿要点外,更要记录集体研讨中的个别 建议一规章制度文本6,听课评课制度{内容参考}听课评课制度1. 教研组长提前三天通知执教者,执教者按照课程计划准备活动。

2. 教研组长组织组内的教师一同参与,但以自愿参加的原则3. 课后教研组长根据上海市《幼儿园保教质量评价指南》及本园《课程质量标准》,组织听课 教师就相关研究内容进行共同研讨,并给予执教者书面反馈意见4. 组内听课每月两次,每月末汇总听课记录和反馈意见 每位教师每月的听课数量和记录反馈的质量列入每月工作考核 评课应以激励为向导,坚持正面引导与鼓励对于存在的问题既要态度明确,又要积极 建议,真诚帮助同伴提高课程实施能力 听课活动后请做好以下资料的收集与汇总:执教者的活动教案;研讨活动记录;活动质量 评分表 级组内听课可主动邀请课程监测小组的成员一同参加.每月 20 日将听课评课活动情况汇 总及每次活动资料一起上交课程监测小组一规章制度文本7,教研资料管理制度{内容参考}教研资料管理制度为有效积累与管理幼儿园教研组的研究资料,保证教研资料的系统化,查询高效化,管理科 学华,特制定以下教研资料管理制度.1. 教研组收集与整理的主要资料包括:学习材料、教研计划、教研总结、教研记录、教师专题 总结、教学案例,以及相关专题或课程研究的成果资料包2. 每学期教研组的资料由教研组长负责收集、整理,对各类材料进行分类装订,并定期将有关 资料向园档案管理员(资料员)做好移交,以便及时保管和存放。

3. 教研组组员应当配合组长,在学期结束时,根据要求在规定时间内移交个人相关教研资料, 便于组长及时整理4. 教研组资料原则上仅供园内教师进行查阅,一般不外借、不外传,确需外借须经园长批准, 并向档案管理员(资料员)履行有关借阅手续一规章制度文本8,教研组长例会制度{内容参考}教研组长例会制度本制度从幼儿园行政作为和组长作为两方面提出要求,希望体现教研组长的专业引领意识, 提高引领能力行政1. 幼儿园应制定本学期组长例会计划,并将计划列入园务规划,形成常规工作 定期组织教研组长、研究小组组长研修活动,根据需要一般每一至两月活动一次 组长例会有幼儿园副园长或业务园长负责召集与组织,组织应事先将活动要求与信息告 知组长,以便他们做好准备4. 例会的主要目标:(1) 帮助组长设计、准备、组织高质量的教研活动,并对存在的问题进行研讨,保证每一 次教研活动的有效性.(2) 充分利用组长资源,组织同伴互动,提高组长各方面给的能力.组长1 组长应主动参加每一次例会,并在活动前做好准备,如教研活动计划,需要求助和研讨的问题等 在活动中,应积极参与交流,表达自己的观点,为同伴提供支持与帮助 认真反思教研活动,对照活动过程与最初计划目标间的关系,学习分析,必要时进行适当 的调整。

一规章制度文本9,信息共享管理制度{内容参考}信息共享管理制度随着学习途径的不断拓展,我园初步建立了信息共享管理制度,以保障信息的获取、整理和 输出更加流畅有效,对教师群体的专业化发展产生积极的影响教师可根据自己的专业基础和个人需求,向学校提出学习、进修的要求2. 教师可将自己在保教工作中遇到的困惑、问题、想法与意见,以自己喜欢的方式,适宜地 发布给园方、教研组或伙伴3. 凡由学校安排参与的各级各类观摩、学习、培训等活动,参与者应努力获取相关信息,运用各种技术手段(如文本、录音、视频等)进行信息收录与保存4. 学习后,参与者应根据自己的理解和感悟,主导对信息进行整理、归纳,并负有向其他教 师输出、传递的义务5. 学校、组室应为信息的发布与传达创设平台,以利于同伴共享.6. 每学年评选一次“最佳传播者”,由全体教师公开公正地无记名投票产生,并由园方给予 一次性奖励.一规章制度文本10,网络教研制度{内容参考}网络教研制度1 幼儿园要不断完善信息技术系统的建设,为教师利用网络进行教研提供支持 积极选派骨干教师参加网络教研技术培训,提高网络教研技术水平 组织全国教师进行网络教研的相关业务培训。

4 开展以课改实践为主的阶段性的“主题式网络教研”,并制定具体研修方案,保证研讨的 针对性与参与性 鼓励教师集体或个人积极参与区里和市里组织的网络研讨,充分展现幼儿园的课改风貌 同时,利用网络汲取他人先进经验,并内化实践 园方要加强网络教研工作的指导及问题研究,每学期至少组织两次交流活动,提升网络教 研的主流价值 出台网络教研激励机制,制定网络教研评价表,定期进行优秀网络教研组、网络教研先进 教师的评选一规章制度文本11,园际教研制度{内容参考}区域性园际教研制度“园际教研”是指幼儿园间的联合行动,是幼儿园之间因教学特色同向或互补关系而结成的 协同发展的研究团队所开展的园本研训活动本着多层次、多维度、自主建设的原则,特制 定本区园际教研制度,供各个幼儿园参考园际教研的内容1. 开展由教学特色牵动的园际互动各幼儿园要在自身教育教学特色方面开展互动,在审视 自身发展历程、自然资源优势和人力资源优势的基础上,确立幼儿园教学特色研究互动方向, 认真开展园际教研.2 开展由科研课题研究牵动的园际互动科研服务于课程建设,教科研结合,要体现用科 研的方法研究教学问题不同课题的幼儿园联合组成研究协作体,增强研究过程的信度与效 度,提高科研成果的适用性。

3 开展由优势互补牵动的园际互动.幼儿园在园本教研的过程中,因各园的优势不同,园际 间可以优势互补4. 开展地域内园情结合的园际互动.同一地域内,因各园园情有一定的差异,在教学教法中有 不同的特点,为此可开展片际互动.园际教研的要求1 各园在自觉、自愿的基础上,积极、有效地开展园际教研活动2. 各园在需要的基础上,可以聘请骨干教师作专业引领3. 各园要注意积累活动资源与相关资料,注意运用现代技术 定期举办园际互动的展示与总结会一规章制度文本12,带教结对制度{详细版内容参考}带教结对制度一、指导思想以科学发展观为指导,树立“以人为本,以师立校”的理念,充分挖掘园内和园外的优质资 源,开展具有科学性、针对性和实效性的教师带教结对工作促进我园教师的专业发展,提 高教师队伍的整体素质,提升办园水平二、工作目标 造就一支高素质、专业化的教师队伍,推动幼儿园的教学改革三、 带教对象根据教师的学历、年龄、教龄、职称、实绩、教育观念、教育能力等,将教师分成潜在期、 发展期、成熟期三个层次,分别制定个性化的发展计划.潜在期:指工作1〜5年的青年教师,培养指向是成为幼儿园的教育教学新秀发展期:指工作 6~10年有一定教育教学经验的教师,培养指向是成为区级骨干教师和幼儿园 优秀教师.成熟期:指工作在10年以上的教育教学经验较丰富的教师,培养指向是成为区域内具有师 范与辐射能力的教学能手.四、 带教内容1. 师德修养:包括爱岗敬业、热爱幼儿、严谨治学、团结协作、尊重家长、为人师表等方面.2。

教育教学:包括教师教育理念与教育行为的转化,现代教育信息技术的利用,实施新教 材的能力,观察孩子、分析孩子的能力,教育实践反思能力,班级工作能力等方面教育科研:包裹参加园本教研、园本科研和经验成果推广等方面五、带教途径1立足园本,加强培养(1)开张各种类型的园本教研包括按幼儿年龄分成大、中、小三个年级教研组和按课程 类型分成的各团组具体做法是“知、行、思”交融:“知”即在各层次教师自身已有经验 的基础上,学习相关的教育理论和先进经验,以丰富教师的认知机构;“行"即有效地组织教师 的行动研究,在实践中验证所学的教育理论,力求理论在实践中的运用;“思”即引导教师进 行新一轮教学反思,并通过交流隐性知识显性化,使个人经验获得共享2)进行多种形式的园本培训 群体式培训-—利用园内大、小教研组业务学习的机会,对全体教师进行先进教育理念和意 识的培训.引领式培训--充分利用园内优质教师资源,采用教研课、公开课、说课评课、专题讲座等形式 发挥师范和引领作用现场式培训--以真实情景和案例作为培训教材进行现场研讨.2利用区内资源,加强培养(1)输送潜在期教师拜师学习.根据幼儿园师资培养的规划要求,有计划地输送师德优良、 教育教学有潜力的教师到区内参加由教研员组织的拜师学习。

2)选拔发展期或成熟期教师参加区级骨干培训按照区级骨干教师的标准,选拔园内优 秀教师参加区教师进修学院举办的骨干教师培养工程培训,提高教师的专业水平与能力.3.利用其他资源,加强培养(1)借助一些老专家等优质资源,根据教师的自身需要进行带教2)借助高等院校的优质资源:如电视大学、华东师范大学、教育科学研究院等院校和科研 机构,一方面鼓励教师进行高一层次的学历进修,另一方面选送各层次教师参加各类专业培 训,如教育科研骨干教师培训、学前英语教师上岗培训、家庭教育培训等.六、带教原则1.分层培养原则每个阶段的教师有不同的发展水平,所以培养的要求、目标也不同针对潜在期、发展期、 成熟期三个层次教师的学历、年龄、教龄、职称、实绩、教育、观念、教育能力等方面的不 同,需要对教师分层培养.2.内容有序原则 潜在期教师:以教育教学常规和教育教学技能的培养为主要内容.发展期教师:以创造性实施新教材、开展班级工作和开展课题研究的基本能力为主要内容.成熟期教师:以形成自己的教学特色和独立进行课题研究能力的培养为主要内容3. 实践原则 以教学评比为载体,内铸优质教师素质.定期开展教学比武、课程化环境创设、教学方案设计、 说课评课、教学案例与教学论文撰写、教学课件制作等教学评比活动,整体提升优质教师的 专业素质。

4激励原则 以各种奖励为手段,激励优质教师工作积极性制定师德考核与奖励制度、优秀教师奖励制 度、期末效益奖励制度、教科研奖励制度等一些列制度,充分体现优质教师的价值,激励优 质教师的工作热情.七、评价方法1过程性评价:利用园所的课程评价指标,采用自评、互评的方式结合月考核进行.2总结性评价:园师干训领导小组进行评价.二教研计划文本1,教研组计划{参考样式一}幼儿园教研组活动计划时间:一、教研背景上 期 教 研 情 况进步 实 践 研 究二、教研目标三、教研内容四、教研活动安排时间教研内容讨论题目教研形式主讲人备注或调整二教研计划文本2,教研组计划{参考样式二}幼儿园教研组活动计划时间:基本情况上学期教研情况存在的困惑教研标教 研 专专题教研活动安排时间活动内容讨论题目形式与延展级组互动调整常规教研活动安排时间活动内容讨论题目形式与延展级组互动调整二教研计划文本3教研组计划{参考样式三}幼儿园教研组活动计划时间:一、上学期教研情况分析专题 教研 情况常规 工作 教研 情况二、本学期教研目标三、教研内容专题 内容常规 内容四、具体措施与安排专题教研活动安排活动 时间序教研内容教研对 象教研形 式负责人调整常规工作活动安排活动时间序号教研内容教研对 象教研形式负责人调整三教研活动评价文本 1,教计划评价表{参考样式}教研计划评价表园所教研组名教研组长日期评价项目评价内容评价情况能否教研情况分析1.体现承上启下2。

凸显问题或困惑教研目标定位1•符合情况分析2能预见达成度,具有可操作性3•表达清晰准确教研内容确立1.针对教师教学实际问题2符合课改主流方向3.反映群体研修能力的提升教研活动安排1.主题内容能细化2•形式丰富而实际3•进程排列有层次,能论联系实际评语与建议评价者: 年 月 日三教研活动评价文本 2,教计划评价表{参考样式}教研活动评价表园所教研组名教研组长教研活动主题主要形式活动时间评价项目评价要点评价等级好一般差教研主题1•研讨主题能否围绕教研计划2•研讨主题有价值,体现教师当下需求教研 过程组员 方面1善于倾听冋伴交流2大胆表达自己感受组长 方面1预先告知,准备充分2善于调动全体员工研讨积极性3•在研讨过程中有独到见解4.关注交流过程中生成的问题5.及时梳理,归纳与总结6组织形式有利于研讨评价项目评价要点评价等级好一般差教研过程有效 性方 面1•问题是否展开研讨2.组员之间是否互动3思维是否相互碰撞4•结论是否集体智慧教研结果1•目标的达成度2•是否有对教学行为的改进或为问 题解决提供操作依据3是否能对不同层次的教师产生影 响评语与建议评价者 年 月 日三教研活动评价文本 3,教研组长组织坎坷评课的有效互动性价表{参考样式}组长组织看课评课的有效互动评价表研圧讨前的互动准备研讨中的互动引发1•有切实可行的教研预案1•能激发组员人人参与2•有提早的教研预告2.能鼓励执教者与组员积极对话3•有清晰的问题预设3。

能不断聚焦问题4有相关资料预备4能有明确的评课结论建议评价者: 年 月 日三教研活动评价文本 4,教师成长档案{参考样式}教师成长档案主要内容一、教师的基本信息与资料 所学专业、最高学历、教师资格类型、专业技术资格级别、从教年限、从事教育教学岗位 经历,个人成长、喜好等二、教师成长过程中的信息与资料1. 教师个人三到五年的成长规划和阶段发展目标2. 发表或获奖的教学成果与证书复印件3观摩展示教学或参与课题研究等活动的记录、报告、证明、评价表等4. 教师专业成长中的典型时间记录5教师专业学习、培训及考核记录、继续教育证书等6典型教育教学案例及个人反思的相关资料三、教师成长的评价1. 公开、公正、公正地对每一位教师进行全面的考核和评定2教师自我评价3. 教师间的互评4. 家长对教师的评价等5. 所在年龄段每月第一周进行定时的指导与评价6学年结束时幼儿园统一交流、评价与展示四、教师成长档案管理1. 按年限分门别类,填写、记录、收集与整理2. 平时由教师自己管理 3每月第一周的周一交教研组长,第二周的周一返还给教师本人四教研活动记录文本1,教研活动记录表{参考样式}幼儿园教研组活动记录表时间周次地点召集人记录人出席人数缺席人名活动内 容活动记 录四教研活动记录文本2,教研组成员外出观摩学习记录表{参考样式}幼儿园教研组成员外出观摩学习记录表序号日期姓名外出学习主题反思与分享四教研活动记录文本3教研组工作总结{参考样式}幼儿园教研组学期工作小结题目学年度 第学期 教研组学期工作小结主要内容幼儿园意见注:附研究课教案、课题申报表和相关活动的照片、文章、录像等资料五新教师个人成长档案文本 1,新教师成长档案册新教师成长档案册序号表格名称内容表一个人信息姓名、学历等常规信息个人情况分析新教师对自身特点的分析表二个人发展计划个人自身三年发展目 标阶段性具体措施表三情况记录学习与专业培训情况 自身感悟与体会表四阶段性小结与自评完成情况与收获 不足之处与调整表五阶段性评价带教教师对新教师的评价 行政对新教师的评价五新教师个人成长档案文本 2,教研组长的各类荣誉性文档汇总{参考样式}学年度 幼儿园集体荣誉汇总序号时间荣誉称号级别学年度 幼儿园教师荣誉汇总序号时间荣誉称号级别学年度 幼儿园教科研获奖汇总序号时间成果名称获奖级别学年度 幼儿园课题立项情况汇总序号时间负责人课题名称级别学年度 幼儿园教育教学成果发表汇总序号时间作者形式成果名称发表情况学年度 幼儿园教育教学成果交流汇总序号时间姓名交流内容交流级别学年度 幼儿园承办各类活动汇总序号时间内容级别学年度 幼儿园公开示范活动汇总序号时间姓名活动内容活动范例学年度 幼儿园接待实习情况汇总序号时间单位人数内容。

下载提示
相关文档
正为您匹配相似的精品文档