文档详情

工人入场安全考试卷及答案

仙***
实名认证
店铺
DOC
97.52KB
约13页
文档ID:148999108
工人入场安全考试卷及答案_第1页
1/13

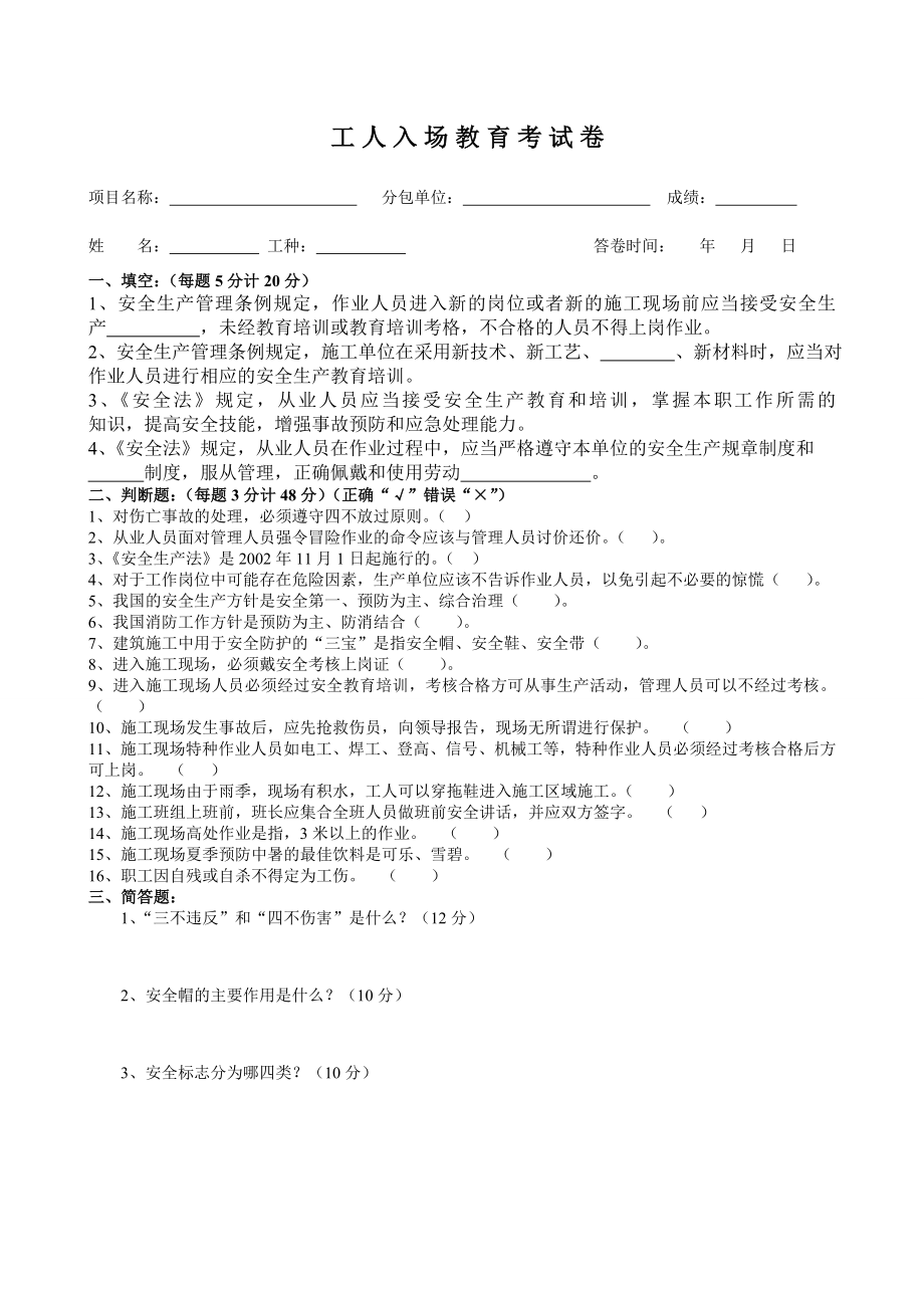
工人入场教育考试卷项目名称: 分包单位: 成绩: 姓 名: 工种: 答卷时间: 年 月 日一、填空:(每题5分计20分)1、安全生产管理条例规定,作业人员进入新的岗位或者新的施工现场前应当接受安全生产 ,未经教育培训或教育培训考格,不合格的人员不得上岗作业2、安全生产管理条例规定,施工单位在采用新技术、新工艺、 、新材料时,应当对作业人员进行相应的安全生产教育培训3、《安全法》规定,从业人员应当接受安全生产教育和培训,掌握本职工作所需的 知识,提高安全技能,增强事故预防和应急处理能力4、《安全法》规定,从业人员在作业过程中,应当严格遵守本单位的安全生产规章制度和 制度,服从管理,正确佩戴和使用劳动 二、判断题:(每题3分计48分)(正确“√”错误“×”)1、对伤亡事故的处理,必须遵守四不放过原则。

)2、从业人员面对管理人员强令冒险作业的命令应该与管理人员讨价还价 )3、《安全生产法》是2002年11月1日起施行的 )4、对于工作岗位中可能存在危险因素,生产单位应该不告诉作业人员,以免引起不必要的惊慌( )5、我国的安全生产方针是安全第一、预防为主、综合治理( )6、我国消防工作方针是预防为主、防消结合( )7、建筑施工中用于安全防护的“三宝”是指安全帽、安全鞋、安全带( )8、进入施工现场,必须戴安全考核上岗证( )9、进入施工现场人员必须经过安全教育培训,考核合格方可从事生产活动,管理人员可以不经过考核 ( )10、施工现场发生事故后,应先抢救伤员,向领导报告,现场无所谓进行保护 ( )11、施工现场特种作业人员如电工、焊工、登高、信号、机械工等,特种作业人员必须经过考核合格后方可上岗 ( )12、施工现场由于雨季,现场有积水,工人可以穿拖鞋进入施工区域施工 )13、施工班组上班前,班长应集合全班人员做班前安全讲话,并应双方签字 ( )14、施工现场高处作业是指,3米以上的作业 ( )15、施工现场夏季预防中暑的最佳饮料是可乐、雪碧。

( )16、职工因自残或自杀不得定为工伤 ( )三、简答题:1、“三不违反”和“四不伤害”是什么?(12分)2、安全帽的主要作用是什么?(10分)3、安全标志分为哪四类?(10分)入场教育考试卷答案项目名称: 所在分包单位: 成绩: 姓 名: 工种: 答卷时间: 年 月 日一、填空:1、教育培训,2、新设备 3、安全防护 4、操作 防护用品 二、 判断题:1、 √ 2、X 3、√ 4、X 5、√ 6、 √ 7、X 8、X 9、X 10、X 11、√ 12、X 13、√ 14、X 15、X 16 √三、简答题:1、“三不违反”和“四不伤害”是什么?答:不违章指挥、不违章作业、不违反劳动纪律 不伤害自己;不伤害他人;不被他人伤害;我保护他人不被伤害2、安全帽的主要作用是什么? 答:防止物料下落击中头部及行进中碰撞突击物而受伤3、安全标志分为哪四类?答:分为禁止标志、警告标志、指令标志及提示标志。

北京市关于加强农民工安全教育培训考核管理的通知2008-03-06各区、县建委,各施工企业,各有关单位:  农民工安全教育培训关系到农民工的生命和国家财产安全,关系到建筑企业的“安全、质量、工期、效益”,更关系到社会的稳定、和谐与发展为进一步加强建筑施工安全生产,提高农民工防范风险的意识和能力,保障农民工合法权利和切身利益,市建委将加强对全市农民工的安全教育培训考核工作,逐步完善农民工培训制度现将有关事项通知如下:  一、加强农民工入场安全教育及考核管理  施工单位要对新入场农民工进行三级教育,即公司级、项目部级、班组级安全教育  公司级岗前安全教育内容应当包括:国家、省市及有关部门制订的安全生产方针、政策、法规、标准、规程;安全生产基本知识;本单位安全生产情况及安全生产规章制度和劳动纪律;从业人员安全生产权利和义务;有关事故案例等培训时间不少于15小时  项目级安全教育的主要内容包括:本项目的安全生产状况;本项目工作环境、工程特点及危险因素;所从事工种可能遭受的职业伤害和伤亡事故;所从事工种的安全职责、操作技能及强制性标准;自救互救、急救方法、疏散和现场紧急情况的处理、发生安全生产事故的应急处理措施;安全设备设施、个人防护用品的使用和维护;预防事故和职业危害的措施及应注意的安全事项;有关事故案例;《北京市建设工程施工现场作业人员安全知识手册》;其他需要培训的内容。

培训时间不少于15小时  班组级安全教育的内容包括:岗位安全操作规程;岗位之间工作衔接配合的安全与职业卫生事项;本工种的安全技术操作规程、劳动纪律、岗位责任、主要工作内容、本工种发生过的案例分析;《北京市建筑施工作业人员安全生产知识教育培训考核试卷》;其他需要培训的内容培训时间不少于20小时  三级教育结束后,施工单位(项目部)选好考试地点并向属地区、县建委提出考试申请,由属地区、县建委监督员或协管员从五套《北京市建筑施工作业人员安全生产知识教育培训考核试卷》中选取一套考卷进行考试、监考、阅卷考试时间为90分钟,得分60分(含)以上的为合格考试结束后,各区、县建委将考试合格人员有关情况(姓名、身份证号、考试得分)整理汇总,将电子版和文本资料(加盖安全科、站的公章)报至市建委施工安全管理处,由施工安全管理处审核后转市建筑业管理服务中心,由其将培训考试信息记入实名制卡市建委施工安全管理处邮箱:shigongchu211@.  二、加强农民工夜校教育培训管理  各施工总承包单位和专业承包单位要通过“农民工夜校”,每月定期组织开展农民工培训工作对每一位农民工培训的时间为每月、每人不少于2次(4个学时)。

教育的内容和人员签到记录应存放项目部备查  培训内容主要包括:国家、省市及有关部门制订的安全生产方针、政策、法律、法规;建设工程施工现场安全管理相关标准规范、施工安全管理标准化相关文件;安全生产管理、安全生产技术、职业卫生等知识;典型事故和应急救援案例分析;《北京市建设工程施工现场作业人员安全知识手册》、消防安全知识等  三、继续开展全市建设系统“安全生产教育月”活动  每年三月份为我市建设系统“安全生产教育月”各施工企业要集中力量对农民工进行安全教育培训,组织多种形式的宣传教育活动,推动“安全教育月”活动深入开展市、区建委将对各有关单位活动开展情况进行联合检查,对不认真落实安全培训教育工作的责任单位和责任人严肃查处  附件:建筑施工作业人员安全生产知识教育培训考核试卷(A、B、C、D、E)        二OO八年二月二十二日        北京市建筑施工作业人员安全生产知识教育培训考核试卷  (A卷)  一、填空题(每题2分,共15题)  1、入场前必须经过公司、()和班组三级安全教育  答:项目部  2、入场必须带()和安全帽  答:平安卡  3、安全带的正确系挂方法是()  答:高挂低用。

  4、砌块、小钢模及加工的成品、半成品码放高度不得超过()米  答:1.5米  5、宿舍内不得使用()取暖  答:明火  6、高处作业时手持工具和零星物料应放在()内  答:工具袋  7、槽、坑、沟边()米范围内不得堆土,存放材料设备  答:1米  8、使用蛙式打夯机时必须()人操作  答:两人  9、进行拆、搭金属构架作业时,人及物体与一般带电设备应保持不少于()米的安全距离  答:1.5米  10、砌筑高度超过()米的墙体时,应搭设脚手架  答:1.2米  11、墙体砌筑采用水泥砂浆时,水泥砂浆已经初凝,()再加水搅拌后继续使用  答:不可以  12、高层建筑首层水平挑网宽度为6米,往上每隔四层水平挑网的宽度为()米  答:3米  13、高处伐树枝时,作业人员()系挂安全带  答:必须  14、拆墙时严禁挖、掏墙根,人工拆除墙体时()采用人工晃动的方法推倒墙体  答:不能  15、氧气瓶与乙炔瓶的距离不得小于()米  答:5米  二、选择题(每题2分,共12题)  1、未煮熟的扁豆()吃  1)不能2)可以  答:不能  2、油漆工作业场所()进行焊接和明火作业  1)不得2)可以  答:不得。

  3、使用物料提升机运输混凝土时,()将头部或手部伸向吊笼的运行区域  1)不得2)可以  答:不得  4、脚手架扫地杆与地面的距离不得大于()厘米  1)20厘米2)50厘米  答:20厘米  5、易挥发的油漆、稀料、汽油()装在密闭容器  1)应2)不应  答:应  6、喷浆机喷嘴堵塞疏通时()将喷嘴对着人员  1)不可以2)可以  答:不可以  7、人字梯顶部绞轴处()站人  1)不可以2)可以  答:不可以  8、人工上下传送钢筋()在同一垂直线上  1)不可以2)可以  答:不可以  9、绑扎立柱和墙体钢筋时,为保证安全,不得站在()上  1)钢筋骨架2)脚手架  答:钢筋骨架  10、浇捣框架结构梁柱混凝土时,作业人员()站在模板支撑上  1)不可以2)可以  答:不可以  11、用塔式起重机吊运混凝土时,四方形料斗必须设()个吊点  1)4个2)2个  答:4个  12、采用绝缘导线()架设在树木、脚手架上  1)不可以2)可以  答:不可以  三、判断题(每题1分,共15题正确的打√,不正确的打×)  1、大模板必须用索具固定,不得用铅丝固定√)  2、采用电动吊篮作业时,每个吊篮最多允许2人作业。

√)  3、遇有脚手架拉结点妨碍作业时,可以自行拆除×)  4、未经清洗干净的废油桶,可以用电气焊进行焊接×)  5、进入废旧管道内作业前,必须采取措施打开相邻井盖使用鼓风机通风√)  6、装修脚手架上每平米荷载不得超过200公斤√)  7、装修脚手架的纵向水平杆的间距不大于1.8米√)  8、在无安全防护措施的情况下,操作人员有权拒绝施工√)  9、室内抹灰采用高凳铺脚手板时,高凳间距不得大于2米√)  10、在脚手架上作业,高度不够时可以蹬在护身栏和阳台栏板上×)  11、因为工期紧张,脚手架可以先使用后验收×)  12、吊运大模板时可以用小钩挂住大模板×)  13、零散碎料如果没有容器装载,只要绑扎好就可以吊运×)  14、乙炔表和氧气表损坏或失灵后还可以继续使用×)  15、手持电动工具电源线不得任意接长或调换√)  四、简答题(每题3分,共5题)  1、施工作业人员上岗前应接受哪些教育?  答:必须经过安全教育培训,考试合格后方可上岗作业  2、对特种作业人员的要求是什么?  答:必须持有效操作资格证才能上岗作业  3、脚手架拆除时应注意哪些安全问题?  答:下方设警戒区,派专人旁站,自上而下拆除,严禁向下抛掷。

  4、使用蛙式打夯机时操作人员应采取哪些安全措施?  答:两人都必须戴绝缘手套、穿绝缘鞋  5、大模板必须具备哪些安全设施?  答:操作平台、上下爬梯、防护拦杆、固定索扣和工具箱等设施  五、论述题(16分)  作为一名建筑工人在施工生产过程中应遵章守纪,请谈一谈,如何结合自己的工种,做到“三不伤害”,即:不伤害自己、不伤害他人,不被他人伤害?   北京市建筑施工作业人员安全生产知识教育培训考核试卷  (B卷)     一、填空题(每题2分,共15题)  1、入场前必须经过()、项目部和班组三级安全教育  答:公司  2、入场必须带平安卡和()  答:安全帽  3、现浇混凝土当槽坑深度大于()米时,应设置混凝土溜槽  答:3  4、砌块、小钢模的码放高度不得超过()米  答:1.5米  5、非落地式脚手架结构外侧每隔()层应设一道水平网  答:4  6、槽、坑、沟边1米外的堆土高度不得超过()米  答: 1.5米  7、人工开挖土方,两人横向间距不得小于()米  答: 2米  8、氧气瓶、乙炔瓶使用时不得倒置,两瓶间距不得小于5米,距明火间距不得小于()米  答:10米  9、结构施工中的伸缩缝和后浇带必须用()盖板防护。

  答:固定  10、施工现场脚手架应由()搭设  答:架子工  11、附着式脚手架在升、降作业时,必须设置()名指挥人员,统一指挥  答:1名  12、脚手架作业面必须 () 脚手板  答:满铺  13、搭接铺脚手板时搭接长度不小于()厘米  答:不小于20厘米  14、电焊作业时,焊把线()使用其他金属物替代  答:不能  15、焊机一次侧的电源线长度不超过()米  答:5米  二、选择题(每题2分,共12题)  1、未煮熟的扁豆()吃  1)不可以2)可以  答:不可以  2、油漆工作业场所()进行焊接和明火作业  1)不可以2)可以  答:不可以  3、高处作业是指凡在坠落基准面()米以上,可能坠落的高处进行作业  1)22)2.5  答:2  4、手上沾有浆水时,()扳动喷浆机电气开关  1)不可以2)可以  答:不可以  5、人字梯顶部绞轴处()铺设脚手板  1)不可以2)可以  答:不可以  6、油漆工作业场所()存放易燃易爆物品  1)不可以2)可以  答:不可以  7、展开盘圆钢筋应一头(),防止钢筋回弹时造成人员伤害  1)卡牢2)不卡牢  答:卡牢  8、在高处、深坑绑扎钢筋和安装骨架,必须搭设脚手架。

  1)搭设2)不搭设  答:搭设  9、向混凝土搅拌机料斗内倒水泥时,操作人员的脚()蹬在料斗上  1)不能2)能  答:不能  10、搭设脚手架时,不同外径的钢管()混用  1)不可以2)可以  答:不可以  11、脚手架与建筑物拉结点间的水平距离不应大于()米  1)6米2)3米  答: 6米  12、电、气焊工上岗时()随身携带有效操作证件及用火证  1)必须2)严禁  答:必须  三、判断题(每题1分,共15题正确的打√,不正确的打×)  1、对接扣件是指用于脚手架杆件对接连接的扣件√)  2、脚手架拆除的顺序是先搭设的后拆,后搭设的先拆√)  3、喷灯加油时不能超过容量的五分之四√)  4、拆除埋在土中的电杆应用起重机吊运×)  5、安全带的使用原则是高挂低用√)  6、楼内地面抹灰作业时,孔洞的防护可以拆除×)  7、装修脚手架的横向水平杆的间距不大于1.5米√)  8、脚手架拆除时应由上而下按层逐步的拆除,后搭的先拆,先搭的后拆√)  9、水泥砂浆在使用前,已经凝结,经再次搅拌后可以继续使用×)  10、起吊楼板、大梁时,被吊物上可以站人×)  11、零散碎料如果没有容器装载,只要绑扎好就可以吊运。

×)  12、往沟槽内运送管件时,不得往沟槽内抛管件√)  13、安装立管时,作业人员下班时,应将洞口防护牢固√)  14、木工机械开关应使用倒顺开关控制×)  15、电工作业时必须穿绝缘鞋,戴绝缘手套,必须有人监护,严禁酒后操作√)  四、简答题(每题3分,共5题)  1、作业人员作业前应检查什么?  答:应检查工具、设备、现场环境等是否存在不安全因素,是否正确穿戴个人防护用品  2、作业人员在管道和污水井内作业应采取哪些措施?  答:作业前应对有害气体进行检测和排放,向管道和井道内输入新鲜空气,并保持通风良好  3、临边作业时,操作人员应注意什么?  答:操作人员重心应位于室内,不得在窗台上站立,必要时应系好安全带  4、木工作业场所的刨花、木屑、碎木必须做到哪“三清”?  答:自产自清、日产日清、活完场清  5、在石棉瓦等不能承重的轻型屋面上作业时,有哪些安全要求?  答:严禁在石棉瓦上作业和行走  五、论述题(16分)  作为一名建筑工人在施工生产过程中应遵章守纪,请谈一谈,如何结合自己的工种,做到“四不伤害”,即:不伤害自己、不伤害他人、不被他人伤害、我保护他人不被伤害?               北京市建筑施工作业人员安全生产知识教育培训考核试卷  (C卷)     一、填空题(每题2分,共15题)  1、入场前必须经过公司、项目部和()三级安全教育。

  答:班组  2、戴安全帽必须系好()  答:下颚带  3、没有可靠防护设施时的高处作业必须系好()  答:安全带  4、刚砌筑的墙体不能()重物  答:吊挂  5、木工机械开关设置要求,不得使用()开关  答:倒顺  6、人工开挖土方,两人纵向间距不得小于( )米  答: 3米  7、人工挖扩孔时,孔下照明必须使用()伏以下安全电压照明  答:12伏  8、采用脚手架进行砌筑作业时,脚手架上最多可以码放()皮砖  答:3皮  9、砌筑用脚手架横向水平杆的间距不大于()米  答:1.2米  10、作业人员站在楼内砌筑外墙时,建筑物外侧()采取安全防护  答:必须  11、吊篮()先使用后验收  答:不可以  12、汽车运输石料时,石料不能()汽车的槽帮  答:高出  13、混凝土浇水养护时,拉胶管的人员不能()  答:倒行  14、电焊钳过热后()采用浸在水中冷却的方法  答:不能  15、焊机二次侧把线及地线长度不超过()米  答:30米  二、选择题(每题2分,共12题)  1、混凝土浇筑时()再加水  1)不可以2)可以  答:不可以  2、可移动操作平台高度不应超过()米  1)52)8  答:5。

  3、废弃的油棉纱()随手乱扔  1)不可以2)可以  答:不可以  4、人字梯上搭铺脚手板,脚手板两端搭接长度是()  1)不小于20厘米2)不大于20厘米  答:不小于20厘米  5、油漆工在通风较差的房间采用喷漆作业时,对人体()危害  1)有2)无  答:有  6、遇有雷雨天气时,()进行钢筋绑扎  1)不可以2)可以  答:不可以  7、长向钢筋吊运必须捆扎牢靠,采用()吊点起吊的方法  1)2个2)4个  答:2个  8、张拉钢筋时,操作人员的正确位置应在张拉设备的()位置  1)两侧2)前面  答:两侧  9、作业中出现危险征兆时,作业人员应()作业,撤至安全区域并立即向上级报告  1)暂停2)继续  答:暂停  10、施工现场使用机动车运送混凝土时,应设有()指挥  1)专人2)任何人  答:专人  11、开挖沟槽时,弃土应离槽边()米以上  1)1米2)5米  答:1米  12、浇注混凝土作业人员()直接在钢筋上踩踏、行走  1)不可以2)可以  答:不可以  三、判断题(每题1分,共15题正确的打√,不正确的打×)  1、电焊机的连接应有二次侧漏点保护器√)  2、土方作业遇有文物或不明物时应立即停止作业,向上级报告。

√)  3、在塔吊司机可视范围内吊装作业可以不用信号工指挥×)  4、氧气瓶和乙炔瓶的距离不得小于5米√ )  5、碾压土方时,碾轮外侧距填土外缘不得小于50厘米√)  6、使用电钻、砂轮等手持电动工具必须装有漏电保护器√)  7、室内抹灰搭设脚手板时,门窗上可以搭脚手板×)  8、室内抹灰采用高凳铺脚手板时,铺设宽度不少于两块脚手板√)  9、在脚手架上作业,高度不够时可以架设梯子×)  10、使用电动吊篮经安装验收合格后,再次移动安装可以不再验收×)  11、在外脚手架上作业,方便的情况下可以从架子上下×)  12、吊运立式构件、大模板可以不用卡环×)  13、吊索具由信号工负责检查√)  14、挂钩工作业时由信号工指挥√)  15、手持电动工具电源线不得任意接长或调换√)  四、简答题(每题3分,共5题)  1、作业中出现危险征兆时,作业人员应采取什么措施?  答:立即停止作业、从安全通道撤离至安全区域,及时向主管领导汇报  2、悬空作业时,有哪些安全要求?  答:应防止身体重心失稳,必须系好安全带  3、建筑施工中的“四口”是什么?  答:通道口、楼梯口、电梯井口、预留洞口  4、在吊运和安装大模板或预制构件时应注意什么?  答:吊钩下方严禁站人,吊运前要认真检查吊索具和被吊点是否牢靠,听从信号工指挥。

  5、氧气瓶、乙炔瓶使用时应注意什么?  答:乙炔瓶不得倒置;氧气瓶、乙炔瓶不得混放两瓶间距不得小于5米,距明火间距不得小于10米  五、论述题(16分)  作为一名建筑工人在施工生产过程中应遵章守纪,请谈一谈,如何结合自己的工种,做到“四不伤害”,即:不伤害自己、不伤害他人、不被他人伤害、我保护他人不被伤害?  北京市建筑施工作业人员安全生产知识教育培训考核试卷  (D卷)     一、填空题(每题2分,共15题)  1、入场前必须经过()级安全教育,且考试合格  答:三  2、拆模的顺序是(),后支的先拆  答:先支的后拆  3、无腿模板应存放在专用()内  答:存放架  4、火警是()  答:119  5、()的作用是提醒作业人员注意周围环境,避免伤害  答:安全标志  6、遇有()级以上大风时应停止脚手架作业  答:六级  7、电梯井口必须设置不低于()米的金属防护门  答:1.2米  8、基坑作业时,距离槽边()米内不准堆物放料  答: 1米  9、砌筑作业脚手架每平米允许荷载是()公斤  答:270公斤  10、采用脚手架进行砌筑作业时,脚手架验收后()自行拆改  答:不能。

  11、墙体砌筑作业时,新砌筑的墙体()作为脚手架支撑杆件的支承点  答:不能  12、搭设防护架空线路和带电设备的架子()使用钢管材料  答:不能  13、外电架空线路安全防护脚手架应高于架空线()米  答:1.5米  14、脚手架拆除时,下方必须设禁区并指派()监护  答:专人  15、配合挖土机作业时,人员不能进入铲斗()范围内  答:回转  二、选择题(每题2分,共12题)  1、浇注混凝土作业时,模板仓内照明电压应是()伏  1)122)48  答:12  2、每天砌筑墙体的高度不应超过()米   1)1.52)2  答:1.5  3、人字梯应经常检查,发现变形损坏时()继续使用  1)不可以2)可以  答:不可以  4、高处作业的油漆工,其手持工具和零星物料应随手放在()  1)工具袋内2)任何地方  答:工具袋内  5、在作业现场休息时,()吸烟  1)不可以2)可以  答:不可以  6、()以上大风时,必须停止钢筋吊运  1)六级2)四级  答:六级  7、调直机安装必须平稳牢固,并且电机必须设置()保护  1)接零2)接地  答:接零  8、存放袋装水泥时,垫板应平稳、牢固,高度不得超过()袋。

  1)10袋2)20袋  答:10袋  9、大风、大雨、大雾天气,()进行打桩作业  1)不可以2)可以  答:不可以  10、塔吊使用料斗运送混凝土时,必须使用()连接  1)卡环2)钢筋  答:卡环  11、脚手架各杆件端头伸出扣件盖板边缘的长度不应小于()厘米  1)10厘米2)50厘米  答:10厘米  12、作业人员饮酒后()进入施工现场作业  1)不可以2)可以  答:不可以  三、判断题(每题1分,共15题正确的打√,不正确的打×)  1、施工现场明火作业必须办动火证(√)  2、打夯机作业必须有两人操作且不得使用倒顺开关√)  3、常用的安全电压是50伏×)  4、强令工人冒险作业时,工人有权拒绝√)  5、如操作不便,可将安全带接长使用×)  6、遇有六级以上大风时应停止高处作业√)  7、室内抹灰搭设脚手板时,暖气片上可以搭脚手板×)  8、室内抹灰采用高凳铺脚手板时,对作业人员不得超过2人√)  9、采用电动吊篮作业时,吊篮的任何部位与输电线的距离不应小于10米√)  10、信号工是特种作业人员必须持证上岗√)  11、吊钩上有裂纹或变形时,还可以降级使用×)  12、除指挥及挂钩人员外,其他人也可以进入吊装作业区。

×)  13、作业人员在机械挖土清理基坑时严禁进入铲斗回转半径范围√)  14、人工挖扩孔时,孔下照明必须使用12伏以下安全电压√)  15、高处作业时,石棉瓦屋顶可以站人×)  四、简答题(每题3分,共5题)  1、搭、拆脚手架时作业人员必须佩戴哪些防护用品?  答:必须戴安全帽、系安全带、穿防滑鞋  2、电焊机二次线的要求有哪些?  答:使用专用焊把线,双线到位,焊把线不得有裸露接头,严禁借用金属管道,脚手架等金属物代替导线使用  3、对拆除的模板和杆件应如何处理,才能保证安全?  答:应及时清运到指定地点集中有序码放  4、高处作业时,工具存放应遵守哪些安全要求?  答:使用的工具应随时放进工具袋内,防止坠落伤人  5、在沟槽内作业时,对材料的安全要求?  答:不得将材料堆放在管道的检查井、消防井、电信井等设施上不得随意靠墙堆放物料  五、论述题(16分)  作为一名建筑工人在施工生产过程中应遵章守纪,请谈一谈,如何结合自己的工种,做到“四不伤害”,即:不伤害自己、不伤害他人、不被他人伤害、我保护他人不被伤害?            北京市建筑施工作业人员安全生产知识教育培训考核试卷  (E卷)     一、填空题(每题2分,共15题)  1、塔吊作业应由()指挥。

  答:信号工  2、未经清洗干净的废油桶,()用电气焊进行焊接  答:不得  3、急救是()  答:120,999  4、进入废旧管道内作业前,必须采取措施打开相邻井盖使用鼓风机()  答:通风  5、存放水泥时,垫板应平稳、牢固,码放高度不得超过()袋  答:10  6、外用电梯各楼层卸料平台防护门的高度不低于()米  答:1.2米  7、支设()米以上的立柱模板,四周必须顶牢,操作时要搭设工作台  答:4米  8、采用脚手架进行砌筑作业时,()有探头板、飞跳板  答:不能  9、墙体砌筑作业时,新砌筑的墙体()作为脚手架的拉锚固定点  答:不能  10、脚手架作业面必须()脚手板  答:满铺  11、用手推车在脚手架上运送石料时,()倾倒石料  答:不能  12、洒布机试喷时,油嘴正前方()米内不得有人  答:3米  13、伐树木时,锯口必须与倾倒方向()  答:相反  14、高处作业严禁向下()任何物件、垃圾等  答:抛掷  15、打夯时必须()操作  答:两人  二、选择题(每题2分,共12题)  1、电动吊蓝作业时,吊兰任何部位与输电线路的距离不应小于()米  1)52)10  答:10。

  2、探头板是指脚手板端头超出小横杆大于()厘米  1)152)30  答:15  3、堆放钢筋的场地要平整干燥,钢筋离地面高度应为()厘米以上  1)20厘米2)50厘米  答:20厘米  4、预制构件吊环必须采用()光圆钢筋  1)1级2)3级  答: 1级  5、钢筋机械露天使用时,应()防雨、防砸棚  1)搭设2)不搭设  答:搭设  6、施工现场使用的手持照明灯的电压应采用()伏以下的安全电压  1)36伏2)50伏  答:36伏  7、土方堆放离槽边1米以外,堆放高度不得超过()米  1)1.5米2)5米  答:1.5米  8、()级以上大风应停止露天高处作业  1)六级2)四级  答:六级以上  9、浇筑高度2米以上的墙体、柱、梁、混凝土()站在模板或支撑上操作  1)不可以2)可以  答:不可以  10、混凝土地泵在清洗泵管时,其泵管出口前方()米内不允许有人  1)5米2)2米  答:5米  11、高层脚手架与建筑物不可以使用()拉结  1)柔性2)刚性  答:柔性  12、施工现场临时架空线路()采用裸导线架设  1)不可以2)可以  答:不可以  三、判断题(每题1分,共15题。

正确的打√,不正确的打×)  1、入场前必须经过公司、项目和班组三级安全教育√)  2、安全带的正确系挂方法是高挂低用√)  3、入场必须带平安卡、安全帽√ )  4、铺脚手板时,搭接长度不小于15厘米×)  5、喷灯的气筒出现故障时,应先熄灭喷灯后再行修理√)  6、室内抹灰搭设脚手板时,洗手池上可以搭脚手板×)  7、在电动吊篮内作业可以不挂安全带×)  8、使用井字架、龙门架运送砂浆时,人员可以随吊笼一起上下×)  9、移动电动吊篮挑梁位置时,吊篮可以不落地×)  10、塔吊在六级以上大风应停止作业√)  11、少量饮酒可以指挥吊车×)  12、吊运重物时,吊物下降到1米时,应及时发出慢就位信号√)  13、进入废旧管道内作业前,使用专用仪器对有害气体进行检测√)  14、在沟槽边码放管件时,管件码放高度不超过2米√)  15、拆模的顺序是先支后拆、后支先拆√)  四、简答题(每题3分,共5题)  1、高压架空线路断线,线头落在身旁的地面上,怎样做才安全?  答:一脚抬起或两脚在一起蹦出20米以外,并设法切断电源或采取措施防止他人靠近  2、打夯机使用的开关有哪些要求?  答:打夯机必须使用单向开关,禁止使用倒顺开关。

  3、沟槽施工中发现沟、槽边坡有裂纹或部分下沉时如何处理?  答:立即将人员撤到安全位置,并及时报告有关部门,严禁冒险作业  4、喷灯在使用前应如何进行安全检查?  答:检查开关及零部件是否完好,喷嘴要畅通点火时应选择在空旷处,喷嘴不得对人  5、漏电保护器的主要作用是什么?  答:当用电设备或线路发生漏电故障,能够自动切断电源,避免发生触电事故  五、论述题(16分)  作为一名建筑工人在施工生产过程中应遵章守纪,请谈一谈,如何结合自己的工种,做到“四不伤害”,即:不伤害自己、不伤害他人、不被他人伤害、我保护他人不被伤害?。

下载提示
相关文档
正为您匹配相似的精品文档