文档详情

循证医学证据的分级

小鹤
实名认证
店铺
DOCX
54.16KB
约4页
文档ID:170467257
循证医学证据的分级_第1页
1/4

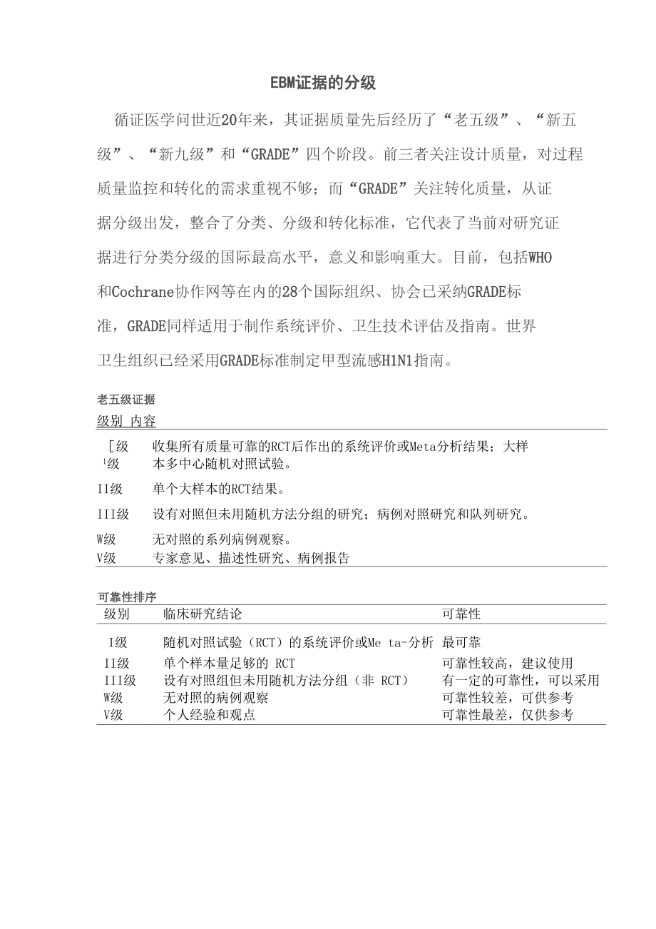
EBM证据的分级循证医学问世近20年来,其证据质量先后经历了“老五级”、“新五 级”、“新九级”和“GRADE”四个阶段前三者关注设计质量,对过程 质量监控和转化的需求重视不够;而“GRADE”关注转化质量,从证 据分级出发,整合了分类、分级和转化标准,它代表了当前对研究证 据进行分类分级的国际最高水平,意义和影响重大目前,包括WHO 和Cochrane协作网等在内的28个国际组织、协会已采纳GRADE标 准,GRADE同样适用于制作系统评价、卫生技术评估及指南世界 卫生组织已经采用GRADE标准制定甲型流感H1N1指南老五级证据级别 内容[级 收集所有质量可靠的RCT后作出的系统评价或Meta分析结果;大样1级 本多中心随机对照试验II级 单个大样本的RCT结果III级 设有对照但未用随机方法分组的研究;病例对照研究和队列研究W级 无对照的系列病例观察V级 专家意见、描述性研究、病例报告可靠性排序级别临床研究结论可靠性I级随机对照试验(RCT)的系统评价或Me ta-分析最可靠II级单个样本量足够的 RCT可靠性较高,建议使用III级设有对照组但未用随机方法分组(非 RCT)有一定的可靠性,可以采用W级无对照的病例观察可靠性较差,可供参考V级个人经验和观点可靠性最差,仅供参考新九级证据Gulcfe- io Research Methods■Ri* Lvldeh-u Pj/ramliAni na^l researchIn Yiitic> tube1) rctear-cliSvsiriruli^ Re^leiT.s■;uul Ntcia ys:/ Ediloria】咅乂 Op・nit»ii§C』誉亡Sei zes 匚RopcrKR^ndDinifrd _ConIm 11ciSC^u bleB-l i n d StadHiHCohort StuajraCii^g- Cffnirol Sludiiesr慕源:lit 1 fi: // l ibr^ ry.且n昨主 L;Eter Gdu/EBM2/21 UX htw] 系统评价/Meta分析随机对照研究证据金字塔牛津大学EBM中心关于文献类型的新五级标准LevelTherapy/Prevention,Aetiology/Harm等级治疗/预防,病因学/危害证据力 强、设 计严谨、偏 差少。

1aSystematic review of RCTs随机对照的系统评价1bRandomized controlled trial(RCT)随机对照1c""ALL-or-none"全或无病案研究并非所 有临床 问题都 可找到 取咼等 级文 献,但 应尽可 能使用 等级高 的证据 来源2aSystematic review of cohort studies队列研究的系统评价2bCohort study or poor RCT队列研究或较差随机对研究2c""Out comes" research;Ecological stu dies“结果”研究;生态学研究3aSystematic review of case-control studies病例对照研究的系统评价3bSystematic review of case-control studies病例对照研究证据力 弱、设 计薄弱、偏 差多4Case series单个病例系列研究5Expert opinion without critical appraisal,or based on physiology,bench research or ""firs t principles"未经明确讨论或基于生理学、实验室研究或“第一原则”的 专家意见Oxford Centre for EBM Levels of Evidence证据质量 定义 高质量 中等质量低质量极低质量GRADE证据质量分级GRADE证据质量分级方法中,无严重缺陷的随机对照试验成为 高质量证据,无突出优势或有严重缺陷的观察性研究属于低质量证 据。

影响证据质量的因素可能降低证据质量的因素可能增加证据质量的因素研究的局限性结果不一致间接证据效应值很大 可能的混杂因素会降低疗效剂量-效应关系精确度不够发表偏倚。

下载提示
相关文档
正为您匹配相似的精品文档